界面新闻记者|梁怡
近日,山东百多安医疗器械股份有限公司(简称“百多安”)更新了科创板上市第二轮问询回复,其中关注重点聚焦于经销模式、推广服务等方面。
最新《上交所发行上市审核动态》(2023年第4期)显示,上交所围绕“医疗IPO企业开展销售推广活动”,向中介机构提出了四大关注要点:一是各类推广活动开展的合法合规性;二是各类推广活动所涉各项费用的真实性和完整性;三是各类推广活动相关内控制度的有效性;四是经销商、推广服务商同发行人及其关联方的关联关系及交易公允性。
在第四大要点经销商、推广服务商同发行人及其关联方的关联关系及交易公允性中,其一,关注主要经销商、推广服务商成立时间,服务的主要内容,与发行人合作历史,是否仅为发行人服务,销售规模变化是否异常;其二,关注经销商或推广服务商与发行人及其主要关联方或前员工是否存在关联关系,关联交易定价是否公允,是否与发行人及其主要关联方存在异常资金往来、利益输送等情形。
而百多安则主要与第四点挂钩,其中超2成推广商是员工或其亲属持股、担任职务的关联方,而定价方面未与无关联方作对比,公允性并未明确说明;另外部分经销商也是前、现员工相关的关联方,公司对其产品销售价格远低于无关联方。
超2成推广商是“自家人”

百多安形成了涵盖血管通路、神经外科、其他材料改性等领域的多系列产品线,现有主要产品包括经外周中心静脉导管(PICC)、颅脑外引流系统、外科引流系统及其他材料改性的医用耗材产品。
2019年-2021年以及2022年上半年,百多安的营业收入分别为1.77亿元、2.37亿元、2.1亿元以及1亿元,净利润分别为3131.72万元、4155.51万元、4289.73万元、1845.78万元。但值得注意的是,2020年的收入中有6118.56万元由其他业务——销售防疫物资贡献。
与多数药企一样,百多安的销售费用成为最大开支。
报告期内(2019年-2021年),公司销售费用分别为7050.38万元、7072.77万元和7919.50万元,占收入的比重分别为39.91%、29.88%、37.68%。其中2020年占比相对较低,主要与销售防疫物资导致收入相对较高有关。
而对比之下,百多安研发支出非常薄弱,三年研发费用分别为1831.38万元、2111.57万元、1583.13万元,合计0.55亿元,而销售费用合计2.2亿元,约为前者4倍。
具体来看,销售费用主要以销售人员的职工薪酬和推广费为主,其中推广费便是药企IPO关注的重中之重,据招股书介绍,公司的市场推广费主要包含会务、拜访、调研,报告期内金额分别为2809.22万元、3104.87万元、3102.34万元。
界面新闻记者注意到,公司存在部分市场推广服务商由员工或其亲属持股、担任职务的情形,2019年-2021年其涉及的市场推广费占比在20%以上。
关于定价方面,百多安仅仅提到,“以上推广商按照公司的推广费管理体系、参考市场价格为公司提供推广服务并及时提交了推广证明材料,相关定价公允,与其他推广商不存在显著差异。”
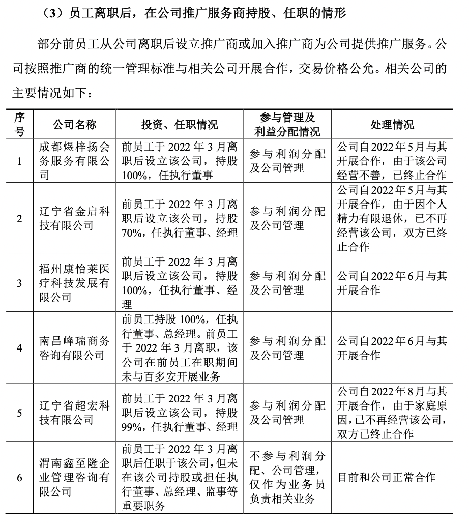
另外,还值得注意的是,部分前员工离职后设立推广商或者加入推广商,而这部分前员工均集中在2022年3月离职,均在百多安递表时间2022年10月19日之前。
员工经销价格远低于非关联方
除了推广服务商,部分经销商也与百多安“沾亲带故”。
百多安主要以经销为主、直销为辅。报告期内,主营业务收入中经销收入占比分别为98.54%、99.49%、99.33%和99.52%,其中公司向前员工设立、持股或存在关联关系的经销商销售的金额合计占比分别为1.26%、1.69%和2.28%,向现任员工设立、持股或存在关联关系的经销商销售的金额合计占比为0.46%、0.93%和1.18%。
具体来看,报告期内共有5名前员工相关的经销商,其中对成都蓉翔医疗器械有限公司销售金额最大,沈阳动必成商贸有限公司次之。与前员工推广商相似,这5名前员工经销商离职时间也在2022年,其中4名前员工集中在3、4月。
而与现员工相关的经销商有6家,但销售额整体低于前员工相关的经销商销售额。目前,百多安已与其中2家终止合作;2名员工已辞去在经销商的监事一职,专职于公司工作;剩余2家经销商,由于相关员工的亲属在当地具有一定医疗资源,公司继续与其合作。
界面新闻注意到,在销售价格方面,百多安对员工经销商的关联价格远低于非关联方价格,是否公允?
报告期各期,公司向员工相关经销商销售PICC的单价分别为621.58元/套、511.87元/套和394.24元/套,公司向非员工相关经销商的销售单价分别为606.37元/套、573.10元/套和530.89元/套, 2021年、2022年前者远低于后者,百多安解释称“主要系受公司不同规格型号产品销售单价差异导致。”
另外,2020年-2022年,公司主要向成都蓉翔医疗器械有限公司、沈阳动必成商贸有限公司和河南新淮医药科技有限公司三家员工经销商销售颅脑外引流系统,销售单价分别为 625.95元/套、555.43元/套和 579.24元/套,远低于同期向非员工相关经销商的销售单价785.50元/套、791.90套、780.08元/套,而给出的理由同样是“主要系受公司不同规格型号产品销售单价存在差异所致。”
