记者 杜萌
今年以来,虽然经历一波深蹲,纳指100指数随后继续高歌猛进。投资者不断涌入,就在规模不断创新高时,今日,广发纳指100ETF联接宣布限购1万元。
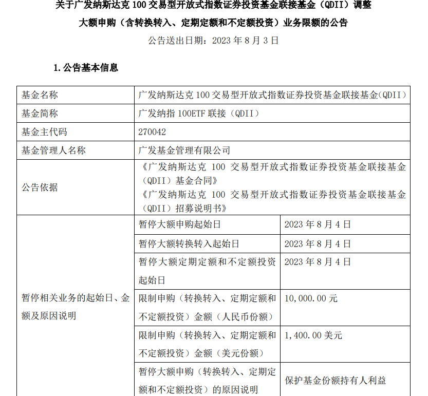
公告显示,自2023年8月4日起,广发纳指100ETF联接人民币份额单日单账户申购、定投及转换转入的限额调整为1万元,超过1万元的部分将确认失败;美元份额单日单账户申购、定投的限额调整为1400美元,超过1400美元的部分将确认失败。
纳斯达克100指数是按照总市值加权的方法,涵盖了在纳斯达克交易所交易的100家市值最大的公司。作为重要的海外指数之一,纳斯达克100ETF已经成为多家公募的必争之地。公开资料显示,截至8月3日,目前市面上已经有易方达、华夏、广发、南方、嘉实等15家公募发行了纳指100ETF及相关联接基金。
其中,成立最早的是国泰纳斯达克100指数基金,截至二季度末规模为22.36亿元。该基金成立以来回报率为695.65%,今年以来回报率为46.82%,目前单日申购额度为30万元。
广发纳斯达克100联接基金成立于2012年8月15日,截至二季度末规模为94.3亿元,成立至今回报率为484.83%,今年以来回报率为45.51%。今日,该基金单日大额申购限额调整为1万元。

广发纳斯达克100ETF成立于2015年6月10日,去年年末该ETF规模为114.77亿元。今年以来,该ETF一直呈现净流入的态势,深交所披露的数据显示,截至8月2日盘后,该ETF的最新规模已经达到了170.06亿元。
资金不断流入,和纳斯达克100指数(NDX.GI)今年以来的高歌猛进有关。在成长股和科技股的大幅推动下,纳斯达克100指数今年以来涨幅超40%。
不过,本周二,惠誉将美国信用评级从AAA下调至AA+,理由是美国未来三年的财政状况恶化,债务负担日益加重。这是继2011年标准普尔取消美国三A评级后,第二家主要评级机构下调美国评级。
受此利空影响,8月2日,美股市场担忧情绪升温,美股三大指数明显走低。据Wind数据,截至当日收盘,道琼斯工业指数跌0.98%,报35282.52点;标普500指数跌1.38%,报4513.39点;纳斯达克指数跌2.17%,报13973.45点,创今年2月份以来的最差单日表现。
那么,如何看纳斯达克100指数的投资价值和指数表现?
广发纳指100ETF基金经理刘杰在接受记者采访时表示,今年以来,以科技股为主的纳指主要受AIGC潮流和科技巨头业绩超预期驱动。短期看,美股多空博弈相对缓和,短暂出现的不利因素很多被有利因素所打消,整体有所波折,但美股纳指依然坚挺;长期看,人工智能预期尚在,未来纳指100的走势可能更依赖于科技巨头业绩的持续性以及整体经济韧性的表现。
