千呼万唤始出来,筹备两年有余的深港通终于确定在12月5日落地。
11月25日晚间,中国证监会、香港证监会发布联合公告,宣布深港通将于2016年12月5日正式启动。
准备就绪只待枪响
在深港通上海站的推介会上,深港通的启动时间已经呼之欲出。香港交易所首席经济学家巴曙松在会上表示,深港通的开通日期需满足四个条件:
第一,宣布开通到正式开通需一至两周准备时间,以给券商测试及客户沟通;第二,11月底国际各大指数调仓期间不宜开通;第三,考虑到海外机构基金经理要在圣诞节放假,开通需要在此之前;第四,开通日期应该会在12月的某个周一。
尽管巴曙松未在会上明确表示开通时间,但照此条件推算,12月5日或12月12日的开通概率较大。

从监管、中介机构、再到各类投资者,各项准备工作已经准备就绪。
中国证监会称,目前,深港通交易结算、额度管理等相关业务规则、操作方案及监管安排均已确定,技术系统准备就绪,市场培育和投资者教育取得良好结果,并制定了有针对性的应急预案。两地证监会已就深港通项目涉及的跨境监管合作原则和具体安排达成共识,并签署了监管执法合作备忘录,以加强双方执法合作,采取有效行动,打击各类跨境违法违规行为,维护深港通正常运行秩序,保护投资者的合法权益。
另外,两地证监会也已订立监管合作安排和程序,及时妥善处理运行过程中出现的重大或突发事件,确保两地投诉渠道的开放和诉求的有效便捷处理。两地已就深港通投资者教育达成合作安排,继续做好深港通投资者教育和投资知识传播工作。
就在三日前的11月22日,中国人民银行、中国证监会刚刚联合发布《关于内地与香港股票市场交易互联互通机制有关问题的通知》,为顺利实施内地与香港股票市场交易互联互通机制,规范相关资金流动。
在深港通脚步渐进中,市场各参与主体也在紧锣密鼓筹备中。
目前获得港股通交易权限开通的券商共66家,基金公司共20多家。据界面新闻记者了解,招商证券早在11月5日已经为机构客户开出港股通第一户。而包括海通证券、国信证券、东方证券等多家券商于11月7日抢先开始接受客户开通深港通业务的申请。多数券商本周一起也已陆续为客户开通深港通业务。
尽管个人投资者有不低于50万元资金账户余额的门槛,开通深港通账户的人数依然很多,显示南下热情不减。
海通证券回复界面新闻记者查询时表示,截至目前,共有2万余名客户申请开通了深港通交易权限。绝大部分客户通过网上营业厅与掌上营业厅申请了交易权限,占开通客户总量的99.5%,其中,掌上营业厅开通数量又占到总数的46.8%。国信证券方面则表示,截至11月17日,国信证券的深港通开户数有1.1万多,百分之百是互联网开户。合格投资者开通港股通业务交易资格权限后,等待深交所发令枪响,即可进行港股通交易。
基金公司方面也早已密集布局。据南方基金产品开发部负责人沈玲玲介绍,在深港通方案没有发布前已开始筹备相关的产品。老产品方面,南方全球、南方香港优选及南方香港成长都是投资港股的基金,深港通开通后这3支投资港股的基金也可会参与到深港通的交易中。新产品方面,基于深港通的框架,也已准备1支港股的ETF和1支港股指数基金,同时也正在准备几支沪港深基金。
沈玲玲还表示,技术准备方面,公司已在深港通方案发布后及时成立和深港通小组,专门负责相关的系统准备工作,目前已经制定了《南方基金管理有限公司深交所港股通业务方案》,将争取系统第一批上线。
招商基金回应界面新闻称,正在积极准备一系列沪港深主题基金。一支基金正在择机等待销售,另外一支基金已报会,相关主题的公募、专户正在筹备,系统正在调试。
Wind数据显示,截至11月16日,市场上共有沪港深主题基金53支(不同份额分开计算)。此外还有多支沪港深主题基金还处在过会阶段,排队等候监管层审批。
沪港通之后资本开放下一站
事实上,由于估值吸引及人民币贬值预期,港股市场近日迎来一波行情,不仅收复年初失地,更一度触及24364点的年内高位。
瑞银证券H股策略分析师陆文杰表示,预计明年港股市场最大的机会来自南向资金。刨除较难估算的渠道,如社保基金,国内商业银行等,预计南向资金最大的来源是保险公司,将占比57%,剩余10%将来源于国内的公募基金,30%为国内的私募基金和一些高净值散户,仅有3%是普通的散户。
“总体来说,现在南向的资金更多的是来源于机构投资者,资金比较稳定,像去年的大涨大跌不太可能会发生。我们预测明年南向资金有助于提升整个港股的盈利。”陆文杰表示。
与急于搭上首趟深港通班车的国内金融机构一样,深港通的策划者和实施者们也付出诸般努力。回看深港通确立的历史,虽不言曲折,但也不尽是坦途。
早在2014年8月,中国证监会出台深圳资本市场改革创新15条力挺深圳发展。其中就提及,未来在沪港通积累一定试点经验的基础上,支持深、港交易所探索新的合作形式。当月,深圳金融发展办副主任肖志家旋即公开表示,联通深交所和香港联交所的深港通已报批。
2014年11月17日,众人翘首以盼的沪港通推出。市场对于深港通的期盼愈烈。香港财经事务及库务局局长陈家强表示,深港通会是“下一步”。
国务院总理李克强2015年1月5日在深圳考察时再次点题:沪港通后应该有深港通。当年“两会”上,深港通首次写入政府工作报告。
之后的一年中,沪港通运行走上正轨,QFII和RQFII大扩容以及A股力求纳入国际指数等系列开放举措,使得国内资本市场国际化进程加速。但股票市场在去年上半年的异常波动和今年“熔断”机制的暂停,又为深港通确立的时点平添疑云。
2016年“两会”上,深港通再次写入政府工作报告。而在“两会”闭幕后的新闻发布会上,总理再发最强音,“中国已经开通了沪港通,积累了比较丰富的经验,而且实践表明,对两地都有好处。现在内地和香港正在密切磋商,力争今年开通深港通”。
其后深交所深港通业务已在新系统上完成、证监会成立深港通专项小组、监管机构及多家金融机构密集发声年内深港通通车的消息。深港通开通时点不断撩拨着资本市场的神经,因深港通开通传言导致A股港股大涨的乌龙屡屡发生。
8月16日,李克强总理在国务院常务会议上明确表示:“深港通相关准备工作已基本就绪,国务院已批准《深港通实施方案》。”当晚,中国证监会主席刘士余与香港证券及期货事务监察委员会主席唐家成即在北京共同签署《中国证券监督管理委员会香港证券及期货事务监察委员会联合公告》。
至此,深港通实施准备工作正式开始,深港通全网测试工作、《四方协议》签订工作及全球路演也旋即启动。按照深港两地交易所要求,各市场参与主体11月中上旬均需完成全部准备工作,只待发令枪。
作为继沪港通之后中国资本市场开放的下一站,深港通表现出更开放的姿态。按照当前深港通较沪港通所展现出的优势,其开通之后,内地和香港互联互通的广度、深度将进一步提升。
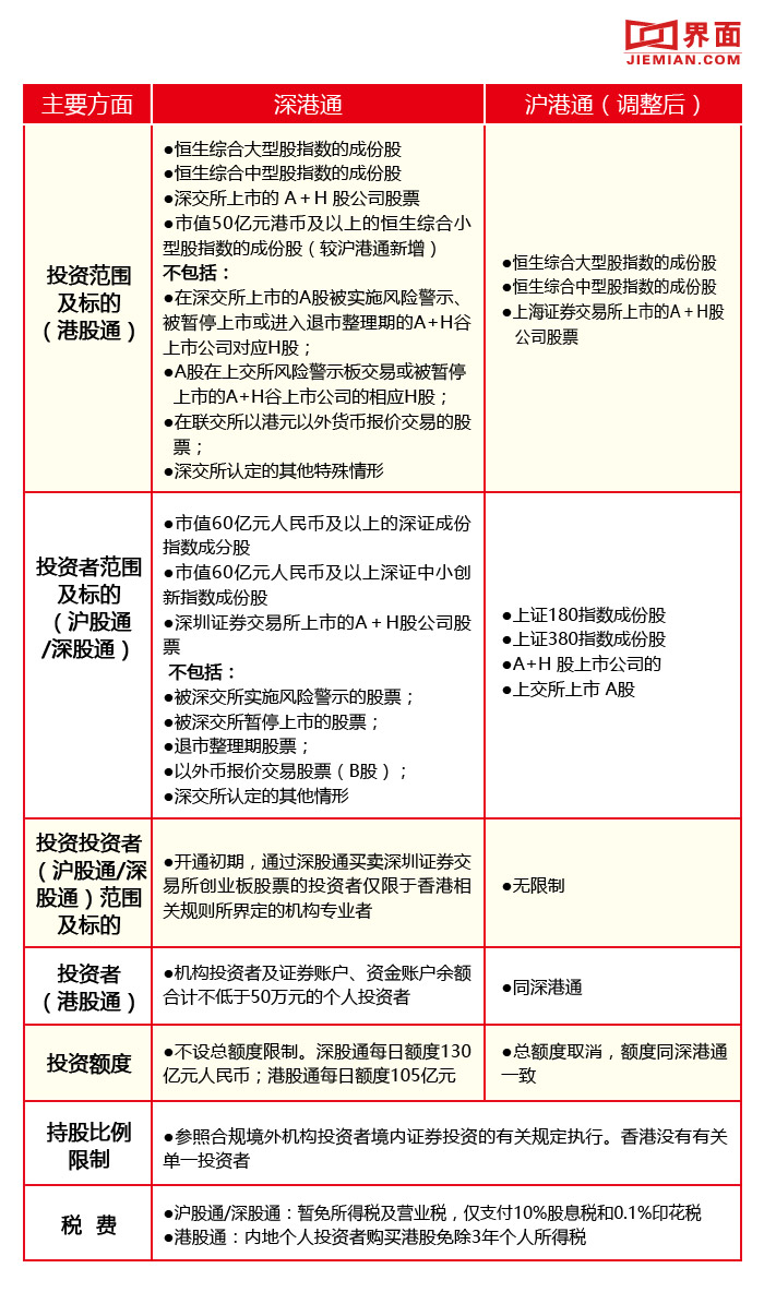
沪港通和深港通两座大桥的差异
深港通启动之际,恰逢沪港通通车两周年。
据港交所数据总结沪港通第二年的成绩(2015年11月17日至2016年11月16日)显示,当期沪股通总成交额7227亿元人民币,较第一年沪股通总成交额减少了53%。港股通总成交额7437亿元港元(约合6631.88亿元人民币),较去年的7420亿港元持平。
而沪港通第一年的数据也显示,沪股通共使用约1210亿元人民币额度,使用量占3000亿元总额度的40%;港股通共使用约924亿元人民币额度,使用量占2500亿元总额度的37%。
总体而言沪港通总成交额、使用额度均未达到外界预期,但此次深港通依然放开了总额度限制。
“沪港通和深港通都是一座天天开放的大桥,而不是一场音乐会,它的价值可能需要两三年或者更长的时间来检验。”互联互通的操刀者、港交所总裁李小加曾这样表示。
多位业内人士也表示,无论是沪港通还是深港通,重要的是长期对市场的深远影响。
南方基金国际业务部总监助理蔡青表示,“对于沪港通、深港通而言,我认为中长期将改变投资者结构,进而对市场整体产生深远影响。但需要指出的是,这一过程可能是渐进式的,同时投资者也不能忽视港股市场的其他不同于A股市场的特点,比如新股发行实行注册制、不设涨跌停限制等。”
招商基金国际业务部总监白海峰则称,目前南下的资金大部分还在途中,虽然深港通不再设总额度限制,但每日额度与沪港通现行标准一致,考虑到每日额度限制,如果未来半年港股通额度使用达到600亿-1200亿元,这部分增量资金对于目前港股25万亿的总市值而言,更多是预期影响,实际最终影响还要看实际流动性的改变。
目前正式公布的深港通实施细则中,与沪港通最大的不同便是可投资标的扩容。除此前纳入沪港通范围恒生综合大型股指数的成份股、恒生综合中型股指数的成份股及上海证券交易所上市的A+H股公司股票以外,深港通的港股通方面新增了市值50亿元港元(约合44.59亿元人民币)及以上的恒生综合小型股指数的成份股。
据港交所统计,此前纳入沪港通范围内的港股公司约有318家,深港通将在此基础上新增至417只合格投资股票。
武汉科技大学金融证券研究所所长董登新表示,此番深港通实现了双边对等的小市值个股投资放开。恒生综合小型股指数的成份股更能满足内地投资者偏好,而部分中小板、创业板个股对香港方面众多的机构投资者而言可能不具备吸引力。
董登新进一步解释称,创业板平均市盈率较高,且挂牌方式比照内地主板IPO要求,一定程度上将香港及海外机构眼中高成长、高科技、轻资产的企业拦在门外。“预计深港通开通后南下资金应较为可观”。
汇丰晋信基金则持反对意见,并表示对于A股市场,创业板大概率将成为深港通受益的对象。对于沪港通已经开通的主板市场来说,创业板是代表中国未来新经济的全新投资机会,而创业板所也拥有一些香港市场所欠缺的新兴行业标的。同时,创业板公司市值普遍较小,更容易受到资金的撬动。
除了投资标的有所扩大外,交易所买卖基金(ETF)也有望加入深港通业务中。
根据中国证监会与香港证监会深港通《联合公告》,中港双方已就交易型开放式基金纳入互联互通的投资标的达成共识,待深港通运行一段时间,相关条件具备后推出实施,具体时间另行公告。港交所行政总裁李小加也曾表示,交易所买卖基金(ETF)预计将于2017年纳入深港通,并计划向互联互通加入更多的债券和股票。
对于未来ETF的开通,东方证券首席经济学家邵宇表示,ETF具有跟踪成本较低、申购赎回便利、流动性较高及配置标的更为充分等特点。未来深港通中ETF如果放开,可帮助投资者降低投资门槛,更灵活的作出投资安排。也有望吸引部分对香港市场了解较少,资本金不充裕的内地投资者。
除此以外,与沪港通开通时不同,深港通将不再设总额度限制,但深港通每日额度与沪港通现行标准一致,即深股通每日额度130亿元人民币,深港通下的港股通每日额度105亿元人民币。双方可根据运营情况对投资额度进行调整。受此带动,沪港通总额度目前也已经取消。

中国证监会、香港证监会发布联合公告公告全文:
为促进内地与香港资本市场共同发展,中国证券监督管理委员会(下称中国证监会)、香港证券及期货事务监察委员会(以下简称香港证监会)决定批准深圳证券交易所、香港联合交易所有限公司、中国证券登记结算有限责任公司、香港中央结算有限公司正式启动深港股票交易互联互通机制(下称深港通)。深港通下的股票交易将于2016年12月5日开始。现公告如下:
一、今年8月16日中国证监会、香港证监会发布联合公告以来,两地监管机构在启动深港通的准备工作上通力合作。目前,深港通交易结算、额度管理等相关业务规则、操作方案及监管安排均已确定,技术系统准备就绪,市场培育和投资者教育取得良好结果,并制定了有针对性的应急预案。
二、中国证监会、香港证监会已就深港通项目涉及的跨境监管合作原则和具体安排达成共识,并签署了监管执法合作备忘录,以加强双方执法合作,采取有效行动,打击各类跨境违法违规行为,维护深港通正常运行秩序,保护投资者的合法权益。
中国证监会、香港证监会已订立监管合作安排和程序,及时妥善处理运行过程中出现的重大或突发事件,确保两地投诉渠道的开放和诉求的有效便捷处理。
两地已就深港通投资者教育达成合作安排,继续做好深港通投资者教育和投资知识传播工作。
三、两地交易所、证券交易服务公司及登记结算机构应当依法履行深港通各项职责,组织市场各方有序开展深港通业务。证券公司(或经纪商)应当遵守相关监管规定及业务规则,加强内部控制,防范和控制风险,做好投资者教育和服务,切实维护投资者合法权益。投资者应当充分了解两地市场法律法规、业务规则和实践操作的差异,审慎评估和控制风险,理性开展深港通相关投资。
市场各方应利用好正式启动前的时间,进一步做好准备工作,确保深港通顺利开展。
