南京落户政策有新调整!
近日,南京是公安局发布了《南京市关于江北新区、江宁、浦口、六合、溧水、高淳六区落户政策实施办法(修订稿)》、《南京市人才落户实施办法(修订稿)》,这两份重磅文件。
重点如下:
1、人才落户条件放宽:35周岁以下大专学历毕业生可直接落户;
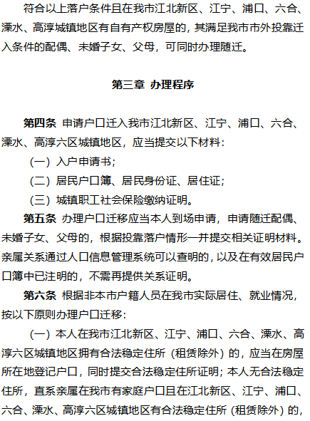
具有下列情形之一的,可申请户口迁入我市城镇地区:

①具有研究生及以上学历或45周岁以下本科学历毕业生(含同等学历的留学归国人员、非全日制研究生);
②正在缴纳本市城镇职工社会保险,且已连续缴纳6个月以上的40周岁以下大专学历毕业生;
③正在缴纳本市城镇职工社会保险,且35周岁以下大专学历毕业生;
④具有中级及以上专业技术资格人员;
⑤具有三级及以上国家职业资格(技能类)人员。
2、南京六区落户政策松动:持有六区居住证、缴纳城镇职工社会保险6个月以上的人员,即可办理落户。
符合以下落户条件的,可申请户口迁入我市江北新区、江宁、浦口、六合、溧水、高淳六区城镇地区:
①持有居住证信息管理系统记载居住地址属于江北新区、江宁、浦口、六合、溧水、高淳六区的《江苏省居住证》;
②正在我市缴纳,且连续缴纳六个月(含)以上城镇职工社会保险。在长三角区域三省一市缴纳城镇职工社保的,可在我市累计认可。
符合以上落户条件且在我市江北新区、江宁、浦口、六合、溧水、高淳城镇地区有自有产权房屋的,其满足我市市外投靠迁入条件的配偶、未婚子女、父母,可同时办理随迁。值得一提的是,目前这两份重磅政策的意见征求期,为2023年5月29日—6月8日。期间,市民可通过电子邮箱等方式反馈意见!
以下为南京市人才落户实施办法






附:南京市关于江北新区、江宁、浦口、六合、溧水、高淳六区落户政策实施办法





