电影衍生价值正在得到更多重视。
5月8日,中国电影在2022年度业绩说明会上披露,公司正在筹建中国科幻电影乐园,将以系列科幻电影IP为核心,打造具有奇幻性、冒险性、体验性、互动性的旅游娱乐园区。筹建项目位于北京市怀柔区,毗邻国家中影数字制作基地。
“电影具备大众化公共文化属性,跨领域延展性很强,电影带动的消费不仅是票房。”中国电影董事长、总经理傅若清在说明会上表示,《流浪地球2》带动了衍生品、科幻书籍、科普展览活动等其他业态,其中很重要的领域是电影旅游。
“虽然我们现在没有全部是中国电影的主题公园,但是一些影片带来过城市旅游热,比如《非诚勿扰》带动了海南旅游。这两年《悬崖之上》《你好,李焕英》《满江红》等电影的取景拍摄地都成了网红打卡地。”
他进一步阐释:“公司在计划筹建电影科幻乐园,是在科幻电影的基础上,加入电影本身的融入式和交互能力。希望公司在创新板块上能增加这项发展业务。这也是中影响应扩内需、促消费政策的具体措施。”
2022年底以来,影视作品IP衍生价值逐渐凸显。上美影《中国奇谭》热播之际,出现了多款周边衍生品售罄现象。随后春节档期间,《流浪地球2》多款官方授权周边衍生品热度飙升,据周边衍生品制作方赛凡科幻空间收官战报,《流浪地球2》正版授权系列周边产品众筹金额约1.17亿元。傅若清也在业绩会上透露,《流浪地球2》拼装模型周边的销售量已超过30万套。
电影公司不会放过新的商机。3月7日,上海电影公告,拟收购上影元(上海)文化科技发展有限公司51%股权,作为上影集团“大IP开发”战略中IP全产业链开发运营平台,业务涵盖IP品牌管理、整合营销、商品新零售及沉浸式娱乐体验。中国电影宣布开发中国科幻电影乐园,意味着又一家电影巨头将开发电影IP衍生价值提上日程。
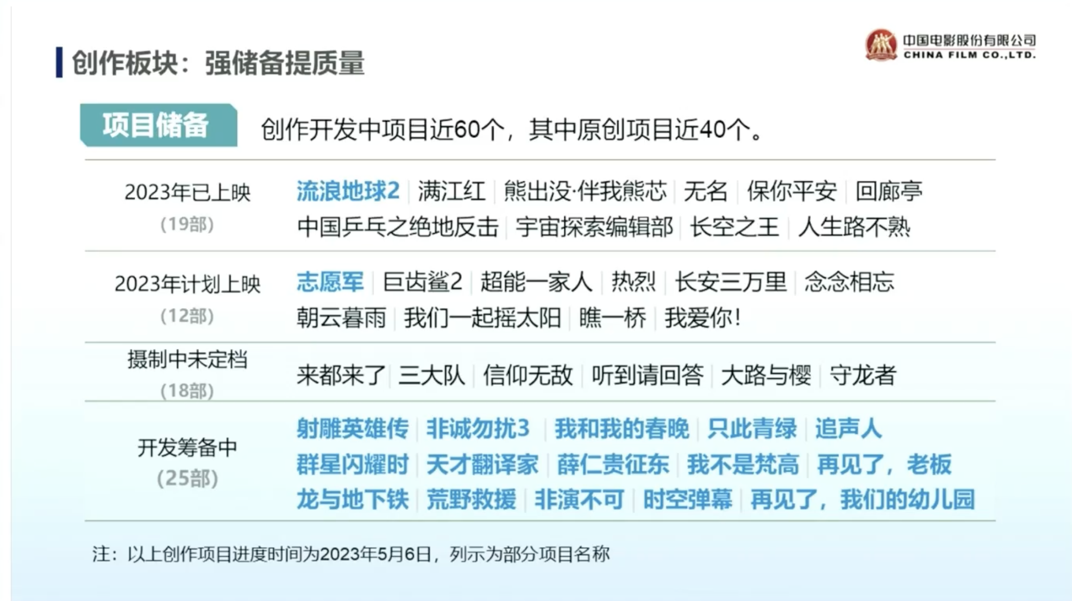
项目储备方面,中国电影在业绩说明会上表示,公司创作开发中项目近60个,其中原创项目近40个。2023年已上映作品19部,包括《流浪地球2》《满江红》等;计划上映项目12部,包括《志愿军》《巨齿鲨2》等;摄制中未定档项目18部,包括《三大队》等;开发筹备中项目25部,包括《射雕英雄传》《非诚勿扰3》《只此青绿》等。

此外,中国电影还公布了扶持新生力量的“中影青年电影人计划”。据中国电影4月26日公告,公司计划在未来三年内投资30至50部青年电影人原创电影作品,首期投资总规模10亿元,其中中国电影自有资金出资5亿元,另外5亿元将在选定电影项目后,在项目层面联合具有资源优势的业内公司共同投资。
谈及中国电影市场的复苏,傅若清表示,和正常的2019年相比,“观众观影热情和观影习惯已经恢复了80%以上,这是非常可喜的”。他预计2023年总票房有望超过2021年水平,“特别是类型清晰明确、有独特影片视角和影响力的观影消费会有很大的市场潜力”。
谈及档期和头部电影的马太效应,傅若清认为,过去几年受疫情影响,消费者外出消费频次下降,因此在“难得的一次观影中”更趋向于选择高口碑影片;同时供给端也会考虑档期竞争格局,头部影片错峰分布,其他影片进而主动改档。他希望该热闹的档期依然热闹,平时周末和下班后黄金时段也会逐渐充实。他也提到,中国电影将通过探索定制化预约放映、分线发行等方式,加大影片供给量,“拓展业务的同时向市场要增量”。
4月26日,中国电影发布2022年度财报和2023年一季度财报。财报显示,2022年中国电影总营收29.2亿,同比2021年下滑49.8%;归属于上市股东的净亏损2.1亿,同比下滑190.9%;扣非后净亏损为3.8亿,同比下滑514.0%。
2023年一季度,公司总营收14.5亿,比上年同期增长52.7%;归属于上市股东的净利润1.80亿,同比增长56.9%;扣非后净利润为1.6亿,同比增长92.7%。