文|娱乐资本论 子维
说起因为河蟹而导致游戏版本惨不忍睹,有一定年限的朋友应该还能记得当年《魔兽世界之巫妖王之怒》的“骷髅长肉”事件,甚至最终间接导致九城这家公司的没落。没想到这群老家伙过了这么多年后,竟然能在“DNF”上遇到相似的问题:
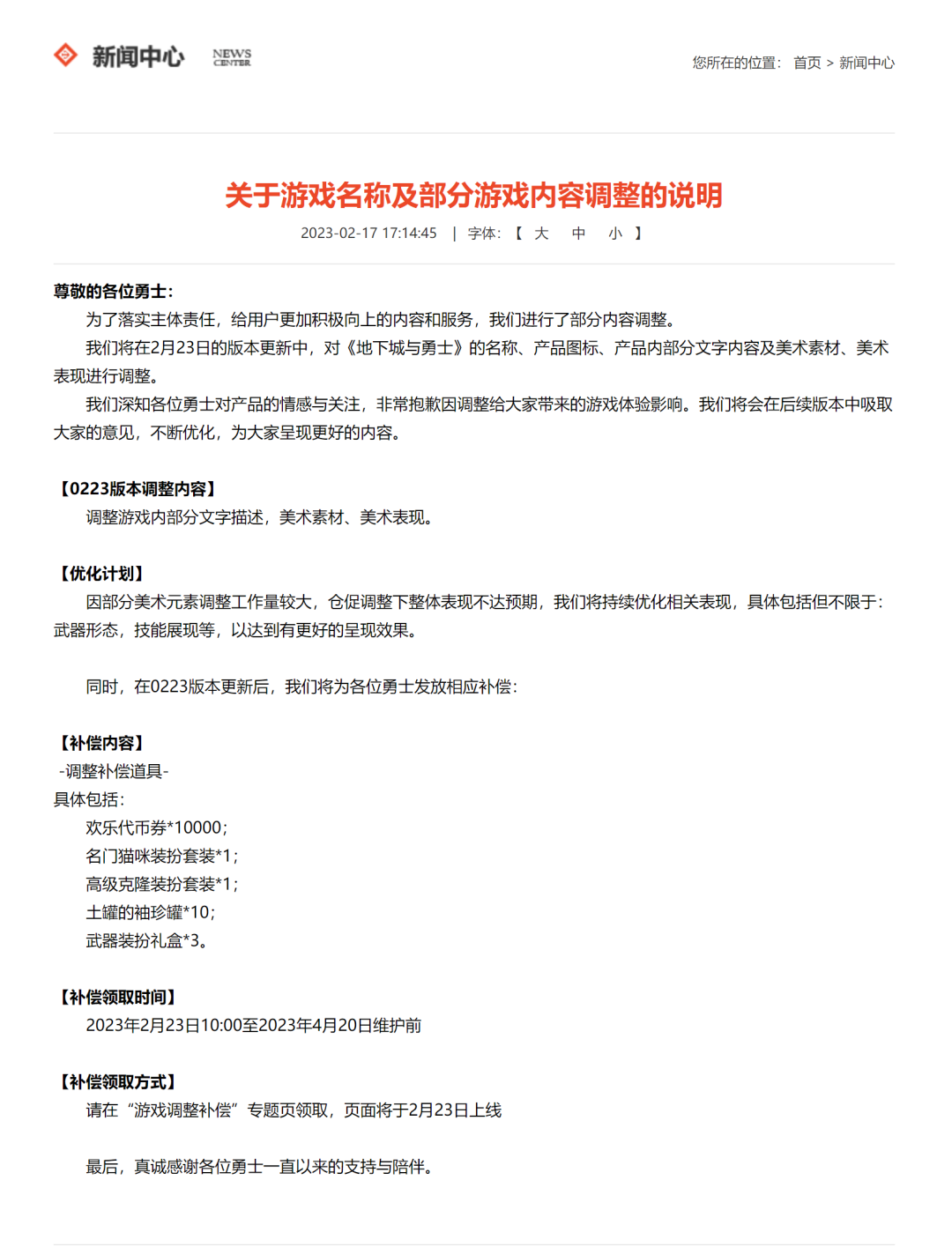
2月17日,《地下城与勇士》官方发布声明,游戏名称从《地下城与勇士》(DNF)的英文LOGO改成了《地下城与勇士:创新世纪》。同时,一大批游戏内美术素材和文字描述都进行了调整,于是《地下城与宝宝巴士》诞生了。

打开毒奶粉(DNF)的超话,随处都能看到阴阳怪气的玩家。一些玩家戏称他们自己是萌新,玩不懂DNF。实际上,这是对游戏改动幅度太大的一种调侃。还有玩家表示,游戏改名后英文超话需要解散了,毕竟绝大多数玩家都看不懂英文。
DNF玩家发泄怒火,第一个倒霉的是《三国杀》。一直以来,差评榜第一的位置都是《三国杀》玩家内部的一个执念,似乎只有他们的Steam游戏能够保住差评第一的宝座。过去曾经多次有其他游戏的玩家为《三国杀》打好评,就是为了取代它成为差评第一的游戏。这一次,《三国杀》再次遭遇大规模“好评”,发起冲锋的群体正是DNF玩家。
其实,这不是DNF第一次改动,这个有着15年历史的老端游,近几年一直面临着不大不小的修改。但之前的调整虽然有腾讯各种福利包作为对冲,但它安抚地不过是一批轻度玩家,核心玩家的耐心仍在一步步被消耗,直到游戏改名迎来了总爆发。

对于任何一款游戏或者IP而言,都有核心玩家和非核心玩家。游戏厂商吸纳更多非核心玩家的同时,也应该重视那些核心玩家的需求。因此,改变的过程中,腾讯应该与核心玩家多多沟通,建立起正向的预期管理,从而让核心玩家能够接受这些变化,维护这份已经持续15年的信任。
01 地下城勇士变身宝宝巴士,改名是致命一击
“其他调整也就算了,大家都理解。运营了那么多年的游戏,名字直接改了,拿老玩家当什么呢,”DNF粉丝小王忿忿地说道。
本次《地下城与勇士》的大调整,核心玩家们最在意的还是游戏的名称。很多老玩家一路从2008年玩到现在,DNF这三个字母就是他们的青春。运营了15年之后,自己的青春被夺走了,恐怕任何人都很难接受。
这种不忿逐渐抽象,最终演变成了上面所说的阴阳怪气。官方公告发布之后,《地下城与勇士》贴吧把自己的banner图片变成了宝宝巴士,新标题《地下城与勇士:创新世纪》的字体也和宝宝巴士的完全一致。显然在玩家眼里,大改之后的DNF已经变成了一款低幼游戏。

游戏招式名称不能有“血”、“杀”、“斩”,大部分英文单词变成中文,这些调整对于游戏玩家已经习以为常,但是角色的立绘去除宗教元素和红色等代表血腥的元素,还是让玩家叫苦不迭。最有意思的是,经典的无头骑士长出了头颅,玩家们都不知该如何面对这样的角色。
事实上,运营15年来《地下城与勇士》一直都在针对美术素材进行调整。调整究竟有多频繁?看看狂战士就懂了。
作为游戏中和血腥元素最为贴合的角色,狂战士的诸多技能就是要释放出类似于“血山尸海”的效果。随着不断地版本调整,狂战士的技能主题色逐渐从红色变成黄色,形成了爆炸的效果。另外,游戏中还有一个释放红色恶犬的技能,最后也不得不变成了黑狗。
不断地修改,不断地调整,玩家们发现自己的游戏变得面目全非。于是,许多老玩家纷纷在社交媒体上发布自己账号的信息,并和DNF说再见。
02 核心玩家信任逐渐丧失,福利补偿无济于事
回顾这次《地下城与勇士》改名和调整所引发的风波,核心玩家与游戏开发商信任的逐渐丧失,是导致玩家放弃游戏的主要诱因。
《地下城与勇士手游》迟迟没有推出,对于腾讯来说压力巨大。尤其是韩国版DNF手游自去年3月上线以来,在IOS游戏畅销榜上保持着前十名的水准,上线当月的流水达到了2亿元,在后续不到八个月内,累计流水或已接近10亿元。很多玩家直言“这是一款零氪或微氪就能获得良好体验的产品”,就连端游老玩家对此也是赞不绝口。
要说这些成绩不让国内厂商眼红是不可能的,但迟迟无法上线的国内服《地下城与勇士手游》,无疑让厂商更为被动。在这期间,厂商针对端游所进行的一切调整,都会在玩家心中种下一颗不安的种子,尤其是那些核心玩家。

(图片来自于《地下城与勇士》官网)
在这个过程中,腾讯明显是关注到了玩家的不满,于是每次调整之后,他们都会给予玩家非常丰厚的补偿。这样的举措和态度已经比很多厂商要端正许多。
对于《地下城与勇士》轻度用户而言,巨额福利补偿是非常奏效的。甚至有一些轻度玩家,每一次重回《地下城与勇士》,都是为了领取补偿,顺便再打一打游戏找找感觉。
可惜的是,巨额福利补偿对于核心玩家并不奏效。很多核心玩家陪伴了DNF十几年,在游戏中投入的金钱远比这些福利补偿要多得多,更不用说投入的时间和感情。他们希望保留的是游戏最原始、最美好的样子,也是他们的青春回忆。
小王认为,如果论版本调整,这次整体改动幅度较之上一个版本并不算大。但世事就是如此,信任的崩坏往往就是一瞬间的事情。
而且在小王看来,官方并没有为他们这些核心玩家进行预期管理,他们不知道下一次调整什么时候会来,也不知道会不会轮到自己喜欢的角色。能陪伴DNF到今天,支撑核心玩家的正是某种意义上的安全感。改名之后,这种安全感也消失不见了。
因为让游戏变得更“友善”的压力一直都在,类似的调整和改动不是《地下城与勇士》一款游戏需要面对的,厂商在给予玩家补偿的同时,需要与核心玩家建立有效的沟通机制,理解他们的需求,维护彼此之间的信任,这样才能让一款游戏能够更为长久地运营下去。
