记者|沈微 田薇 赵阳戈
奥联电子(300585.SZ)“打假门”风波仍在持续发酵。因涉嫌信息披露违法违规,公司已被证监会立案调查。
2月21日,中国华能集团清洁能源技术研究院有限公司发布的一则“打假”澄清声明,将奥联电子推上风口浪尖,也让其从钙钛矿电池大牛股直接崩盘。这家公司的股价继2月21日闪崩20.01%跌停后,2月22日和23日跌幅分别为12.39%和5.6%,三天累计下跌33.85%。
奥联电子钙钛矿项目进展效益如何?合作对象胥明军到底是何许人?“打假门”之下,公司是否面临投资者索赔?昔日股价上涨又有谁先知先觉分享盛宴?如今在监管层问询调查以及市场的不断刨根问底之下,亟待解谜。
钙钛矿项目公司位于奥吉研究院里
奥联电子总部位于南京市江宁区谷里街道东善桥工业集中区。2月23日下午,界面新闻记者从外部观察,园区内公共区域人员稀少,偶有大车进入。 不过,奥联电子与胥明军共同出资设立的南京奥联光能科技有限公司(下称奥联光能)并不位于公司总部,而是在距此不远的南京奥吉智能汽车技术研究院有限公司(下称奥吉研究院)。

奥吉研究院仅有一层四层高的办公楼,办公楼背后则盖有2间蓝色的仓库,每间面积大约二三十平米,办公楼对面则是面积颇大的杂草区。
园区内的这栋办公楼第一层约数百平米,摆有三条测试线,其中一条是热管理机组测试线,另一个是热管理机组保压测试台,另外一条则摆放了七八台显示屏。
长三角太阳能光伏技术创新中心的一位研究人员对界面新闻表示:“热管理机组保压测试台和热管理机组测试线,其实质是一个加热炉,加热到一定温度测试一下产品的稳定性能和老化性能,一般家庭冬季用的取暖器也属于热管理,被测试的或许是电池,也可能是其他被测试产品。一般而言热管理设备很便宜,也就几万元到十几万元。”
进入二楼,这一层的公司名称未能显示出和奥联电子之间的关联性。
三楼是奥联光能,即奥联电子宣称的从事钙钛矿业务的子公司,这一层更多的是办公区域,室内摆放着办公桌椅。
据奥联电子规划,公司计划2023年50MW钙钛矿中试线投产,2024年600MW钙钛矿装备和120MW钙钛矿电池组件生产线投产,力争5年内形成8GW钙钛矿装备和2GW钙钛矿电池组件生产能力。
胥明军又遭前东家打脸,杭州众能员工称不认识此人
2月13日公告中,奥联电子提供的信息显示胥明军1975年9月出生,2018年前,军工/科技型企业从业经历;2020年5月至2022年3月,在杭州众能光电科技有限公司(下称杭州众能)当顾问;2022年1月至2022年9月,在无锡众能光储科技有限公司(下称无锡众能)当副总经理;2022年3月至2022年9月,在浙江众能光储科技(集团)有限公司(下称浙江众能)担任生产总监。
天眼查APP显示,胥明军此前任职的三家公司中,无锡众能为浙江众能控股子公司,而杭州众能在股东和高管层面也与浙江众能存在多处重合。
2月22日下午,界面新闻记者来到位于杭州市钱塘新区22号大街新界科创园2幢12楼的杭州众能公司现场,工商信息显示,浙江众能注册地址也在该地。
该公司一名员工告诉记者,自己并不认识胥明军此人,至于详细情况,公司领导暂时不在无法作出更多回应。
该公司另一名员工私下对记者表示,也注意到网上关于胥明军相关新闻,但该人确实并不在公司任职,“(众能三家公司)属于同一体系,可能在无锡众能有相关职务,但其作用和履历肯定有夸张成分。”
值得注意的是,天眼查APP显示,杭州众能、浙江众能和无锡众能所留联系方式均为同一手机号码。界面新闻记者以此致电联系人,对方表示,该事件可以联系咸姓负责人,其为无锡众能总经理,并提供了其手机号码。不过界面新闻记者多次致电并以短信方式发送相关问题至咸姓负责人处始终未能收到回复。
据证券时报报道,上述无锡众能总经理咸先生接受采访时表示,胥明军履历中存在诸多信息不实,其并未担任无锡众能副总经理,胥明军在2022年1月入职无锡众能,并在后续工作中未能达到管理层预期,最终以辞退告终。
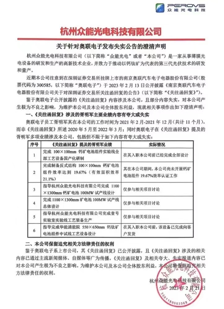
此前中国华能集团清洁能源技术研究院有限公司发布的澄清声明,将奥联电子推上了风口浪尖。如今,胥明军的“前东家”杭州众能也站了出来。
杭州众能表示,鉴于奥联电子公开披露的《关注函回复》内容涉及本公司,且部分内容失实,对本公司产生极为不良之影响,为维护本公司及本公司全体股东利益,现就相关事项作出如下澄清声明:
《关注函回复》涉及的胥明军主要业绩内容有夸大或失实。
奥联电子员工胥明军其在本公司的工作时间为2021年2月-2021年12月(共计11个月),而非《关注函回复》所述2020年5月至2022年3月;同时奥联电子在《关注函回复》提及的胥明军多项业绩涉及本公司,包括但不限于如下内容有夸大或失实:
- 1、完成100X100mm钙矿电池组件实验线全部工艺设备国产化研制
- 实际情况:在其入职该公司前已经完成全部设计。
- 2、完成制备反式结构100X100mm钙矿电池组件效率达到19.67%(有效面积效率21.1%)
- 实际情况:其在公司期间,公司尚未开展钙有电池组件19.67%效率认证工作。
- 3、指导杭州众能光电科技有限公司完成1100X1300mm钙矿电池100MW试产线设计
- 实际情况:仅参与相关项目讨论。
- 4、完成1100X1300mm矿电池100MW试产线总体设计
- 实际情况:仅参与相关项目讨论。
- 5、指导杭州众能光电科技有限公司完成壹号实验室实验线工艺装备生产
- 实际情况:仅参与相关项目讨论。
- 6、指导完成华能清能院550X650mm钙铁矿电池组件中试线工艺设备设计
- 实际情况:在其入职本公司前,该设备已完成向客户发货。
杭州众能光电表示,鉴于奥联电子系上市公司,其《关注函回复》已公开披露,且《关注函回复》涉及的相关内容已通过主流新闻媒体、自媒体等广为传播,《关注函回复》及相关夸大、失实报道内容已对本公司产生极为不良之影响。为维护本公司及本公司全体股东利益,本公司保留追究相关方法律责任的权利。
对此,西子洁能(002534.SZ)方面对界面新闻记者表示,杭州众能仅为参股公司,并不负责实际经营,对其(胥明军)相关情况并不清楚,需要向杭州众能管理层求证。
资料显示,杭州众能光电科技有限公司创立于2015年8月,创始团队来自清华大学,是国内领先的钙钛矿设备头部企业。公司战略定位应用多物理场耦合技术实现光电薄膜的大规模制备,专业从事高效晶硅光伏、钙钛矿和OPV光伏、锂电集流体和半导体封测等领域关键工艺设备的研发、生产和销售,是新一代太阳能光伏、半导体及泛半导体领域的高端设备供应和解决方案提供商。2023年1月13日该公司成功入选“杭州市2022年第二批省级‘专精特新’中小企业认定公示名单”。
从无人机到钙钛矿,胥明军还有哪些身份?
从关注函可见,监管层重点关注胥明军本人的真实履历,以及胥明军背后的真实技术。
界面新闻注意到,除奥联电子2月13日公告中的履历,实际上在2022年12月16日的披露中,胥明军还有其他身份,即西安天鹰防务科技总经理,山东航宇科技副总经理兼技术部经理。
西安天鹰防务科技曾用名:西安心宽广电子科技有限公司,成立于2011年,位于陕西省西安市,是一家以从事 科技推广和应用服务业为主的企业。企业注册资本1000万人民币,实缴资本930万人民币 。天眼查APP显示,西安天鹰防务科技的法定代表人,正是胥明军。不过西安天鹰防务科技的参保人数仅为1人。
实际上,西安天鹰防务科技背后的股东不简单,其由深圳中科成长股权投资基金合伙企业(有限合伙)持股34%,深圳中科成长背后是原新三板公司中科招商。胥明军持有西安天鹰防务科技20.1%的股份,持股比例位列第二。从天眼查APP信息中看到,胥明军在此公司有诸多头衔,董事长、董事兼总经理,以及财务负责人。变更信息2018年1月22日至今,胥明军为西安天鹰防务科技的财务负责人。该信息或弥补了奥联电子披露中有关当事人履历中,2018年至2020年5月这段时间的空白。
根据公开信息,在无人机网上可以看到,西安天鹰防务科技是一家以军、警用无人智能防务装备研发、制造为核心业务,为各类行业用户提供体系化安保装备解决方案的高科技军工企业及专业服务提供商。该公司的产品为两款巡检无人机。西安天鹰防务科技的介绍里,并无钙钛矿的相关信息。
此外,胥明军还握有无锡研讯科技有限公司35%的股份,并身为监事;拥有早鸟信息技术(杭州)有限公司60%的股份,身份是执行董事兼总经理,两者的注册资本分别为1000万元和50万元。
无锡研讯科技有限公司成立于2016年1月14日,参保人数0人,经营范围为:电子产品、电气机械及器材、计算机、软件及辅助设备、仪器仪表、通信设备(不含卫星广播电视地面接收设施及发射装置)、无人机的研发、技术咨询、技术服务、技术转让、销售;电子系统工程的设计;仪器仪表、通讯设备、电子元器件、传感器的测试、租赁(不含融资性租赁);自营和代理各类商品和技术的进出口业务(国家限定企业经营或禁止进出口的商品和技术除外)。(依法须经批准的项目,经相关部门批准后方可开展经营活动)
从上述来看,无锡研讯科技有限公司的业务更靠近无人机,也不涉及钙钛矿。无锡研讯科技有限公司有个异常记录,时间是2021年6月22日,作出决定机关为无锡市滨湖区市场监督管理局,原因是通过登记的住所或者经营场所无法联系的。
早鸟信息技术(杭州)有限公司的法定代表人同样是胥明军,成立时间为2019年12月5日,参保人数显示为0,该公司的经营范围系:技术开发、技术服务、技术咨询:测绘技术、测绘作业管理技术、计算机信息系统集成、数据处理技术;批发、零售:计算机软硬件、电子产品、通信设备(除国家专控)、办公自动化设备;服务:计算机软硬件维护。(依法须经批准的项目,经相关部门批准后方可开展经营活动)
有税收信息显示,该公司税收异常非正常户。
至于西安天鹰防务科技,天眼查APP上面也有一些痕迹,包括历史行政处罚、历史立案,因合同纠纷的法院公告等。
另外天眼查APP显示,胥明军此前还持有无锡申科酉电管理咨询合伙企业(有限合伙)10%的股份,持有西安义信机电科技有限公司25%的股份,持有西安盛荣顺电子科技有限公司70%的股份,不过这3家公司都已经注销。
无锡申科酉电管理咨询合伙企业(有限合伙)是做企业管理咨询;贸易咨询服务的。
西安义信机电科技有限公司的经营范围是:节能产品、机电产品、电源、自动化设备、电子信息产品、计算机及外围设备、软件数码产品的设计、研发、销售及技术咨询服务;金属材料、机械设备、电子产品、通讯器材(不含专控)、建筑材料的销售。(以上经营范围凡涉及国家有专项专营规定的从其规定)。
西安盛荣顺电子科技有限公司的经营范围系:一般经营项目:光伏能源技术、生物能源技术、计算机技术、电子信息技术的开发、转让及咨询服务;电子产品的研发、销售;计算机软件产品的开发、销售(一般经营项目除国家规定的专控及前置许可项目)。这其中,提到了能源。此公司的注销时间为2018年12月6日。
从以上公开信息看,胥明军的身份变化依然是成谜。
三天暴跌逾30%,是否面临投资者索赔?
“打假”消息一出,奥联电子的一万多户股东直接遭受闷头一棒。消息第一天跌了20%,2月22日跌12.39%,2月23日跌幅也有5.6%。三天时间累计下跌33.85%,累计换手率90.65%,市值蒸发逾20亿元。
龙虎榜显示,2月21日夺路而逃的是广发证券广州黄埔大道营业部,卖出金额1.31亿元,另一家华泰证券上海黄浦区来福士广场营业部卖出2042.35万元,一家机构专用席位卖出1773.06万元,这3家位居卖出前三。第一天买卖前五的净卖出12718.65万元。
2月22日奥联电子同样也有龙虎榜,卖出最多的是中国中金财富证券深圳五和大道营业部,卖出金额3496.73万元,广发证券广州黄埔大道营业部继续吐筹码,卖出金额2900.83万元。卖4位置同样有一家机构专用席位,卖出金额2074.1万元。2月22日买卖前五席位的净差为-4306.61万元。若看2月21日至2月23日连续3天的数据,买卖前五净差合计为-1.42亿元。卖出前五席位中,机构专用席位就占了三。
2月23日晚间,奥联电子公告称,因公司涉嫌信息披露违法违规,证监会决定对公司立案调查。
奥联电子被立案调查前,浙江裕丰律师事务所律师厉健向界面新闻记者表示,以目前的情况看,上市公司和当事人需要提供有效充分的证据自证,否则就有可能涉嫌信息披露违法违规,后续更可能引发监管部门的进一步关注或调查,甚至引发受损投资者进行起诉索赔。而是否涉嫌信息披露违法违规,关键在于监管层对公告涉嫌失实内容是否具有“重大性”的认定。
厉健称,根据虚假陈述新司法解释,目前已明确取消前置程序,如果受损投资者有初步证据证明上市公司因涉嫌证券虚假陈述导致自己投资股票遭受损失,可以依法起诉索赔,索赔范围包括投资差额损失、佣金和印花税损失。
科力尔提前精准布局,大股东账面一度膨胀16亿
暴跌之前,奥联电子因为钙钛矿概念一度爆涨逾2倍。大涨之时谁是这场盛宴的受益人呢?
在奥联电子股东名单中,界面新闻注意到了另一家上市公司科力尔(002892.SZ)。
科力尔以140.43万股的持股数跻身奥联电子2022年半年报中前十大股东之列。2022年第三季度科力尔增持84.13万股,持股数达到224.56万股,成了奥联电子三季报中的第四大股东。与此同时,三季报的十大流通股东第10位是名为“聂鹏举”的自然人,持股77.18万股。巧合的是,科力尔的两位实际控制人之一,也叫“聂鹏举”。截至发稿,界面新闻并未确证两个“聂鹏举”为同一人。
资料显示,科力尔的实际控制人为聂鹏举、聂葆生父子。聂鹏举是1982年出生,在科力尔担任董事长一职。聂葆生1951年出生,现为科力尔的董事、名誉董事长。目前暂时看不到科力尔方面对奥联电子持股的变化,如果持续持股,奥联电子这一波行情,给科力尔带来收益不少。
除了科力尔,另一个值得关注的是盈科资管。目前,奥联电子的控股股东为广西瑞盈资产管理有限公司,持有奥联电子30.34%,实际控制人为钱明飞。广西瑞盈资产管理有限公司由盈科创新资产管理有限公司100%持股。
早在2019年6月,奥联电子的股东就与广西瑞盈资产管理有限公司签订协议,广西瑞盈资管以9.5元的价格受让了980万股,持股达到了6.125%。之后在2020年年初时,广西瑞盈资管再度出手,从原实际控制人刘军胜及其妹妹刘爱群手中收购19.375%的筹码,对价4.46亿元。由此,才导致奥联电子控股股东和实际控制人发生的变化。
截至奥联电子2022年三季度末,广西瑞盈资管持有5191.11万股,占总股本的30.34%。如果广西瑞盈资管持股数不变,以奥联电子2022年12月9日收盘价13.94元、2023年2月9日最高价45.24元计算,其账面一度能膨胀16个亿。
