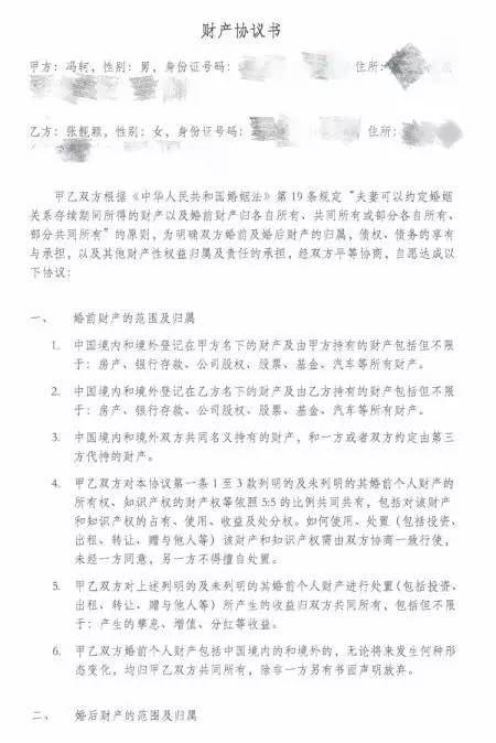
昨天(10月9日),张靓颖、冯轲、张妈妈公开上演家庭危机,现在三方都有对此发表回应。其中冯轲的长文回应中公开了其与张靓颖签署的《财产协议书》,该协议约定了双方财产不管登记在谁的名下,都归夫妻双方共有。
事实上,最近娱乐圈的婚姻财产纠纷案例不在少数。那么婚前或婚内的财产协议能起到多大作用?明星、艺人在起草和签署《婚前财产协议》、《婚内财产协议》的时候需要注意哪些问题和细节?腾讯娱乐邀约柯立坤律师,从法律角度为大家详解其中的奥秘。


▲图上冯轲张靓颖,图下张妈妈
不动房产相对透明,名表名包易转移
签署《婚前财产协议》比较常见的原因是,双方婚前在财富上相差巨大,并且其中一方认为其名下的资产、财富是其个人或原家庭努力的结果,不愿意因“夫妻共同财产制”,在婚后将个人财产被混同或被疑似混同为夫妻共同财产。

但是在张靓颖与冯轲的“财产协议”却属于另外一种情况:由于双方的演艺事业是紧紧的捆绑在一起。所以张靓颖和冯轲签署的《财产协议》约定,不管公司财产登记在哪一方名下,均由夫妻共有。


▲冯轲主动晒出的财产协议书
事实上,像股权、房产等财产,看得见摸得着,通过财产协议的约定,这部分财产是相对公正透明的。但是现金资产、动产(如名画、名表、名包)等还是比较容易转移,虽然有约定,但是法律监督也比较困难。
注意事项:股权要约定,分红更要约定
那明星夫妻签署财产协议要注意些什么呢?
首先,最重要的是理清双方名下各自的婚前财产。有时财富优势方不愿意在财产协议里面列举清楚财产的范围,往往以“个人名下的财产归个人”一笔带过,这种情况下很容易产生纠纷,另一方可能主张财富优势方故意隐匿资产。
其次,双方的利益要相对平衡。财产协议不能完全剥夺财富劣势方的利益,这样的后果很可能会引发双方感情的破裂。根据专业律师的经验,一般财富劣势方会希望:不要承担对方经营公司的风险和负债;一旦离婚,财富的优势方提供一定的房产和抚养费保障自己和孩子的生活。
第三,对于公司股权的约定要明确。因为股权除了本身的出资之外,还可能有增值、分红、配股等问题。为免争议,除了所有权归属之外,增值、分红、配股等,都需要单独约定,否则容易被推定为共有财产。而近年来许多明星也纷纷参与资本运作,投资拟上市公司等,在这种拟上市公司中,关于大股东的控制权是非常关键的。有些财产优势方会同意股权属于共有财产,但是在任何一种情况下关于股权的投票权都由财富劣势方不可撤销的委托给财富优势方行使。

▲张靓颖成都开发布会多次哽咽

▲冯轲上前安慰
就算有遗嘱,新的遗嘱也可取代旧的
而冯轲声明最吸引大众目光的要数那份《意外身故遗嘱》,遗嘱明确规定:如果冯轲遭遇意外,身故后名下所有遗产,均归属张靓颖。
现在很多夫妻签署共同财产协议时,也会考虑到继承的法律风险:考虑到工作压力大的猝死风险和交通事故等风险。
比如有些夫妻的财产协议会约定如果意外去世,从父母继承所得的财产归还父母所有。
根据冯轲披露的情况,他已经做了一份遗嘱,但冯轲没有进一步披露遗嘱是否做了公证。根据《继承法》,自书遗嘱应由遗嘱人亲笔书写,签字,并注明年、月、日;而代书遗嘱应有两个见证人在场见证。由于冯轲没有进一步披露遗嘱的形式和细节,所以无法进一步评判。

▲冯轲在回应中透露已拟下《意外身故遗嘱》
至于冯轲把遗嘱保管在家中保险箱内,从法律专业角度看,并不十分科学。遗嘱的保管很有学问,最好多准备几份,其中有一份保管在中立的第三方处,避免遗嘱发现后被利害相关人藏匿或销毁。
另外一点值得注意的是,新遗嘱是可以覆盖旧遗嘱的,也就是说,冯轲仍然有权在以后通过新的遗嘱来取代现在已经做的遗嘱。
(责编/小飚)
