文|青眼
近日,广州市市场监督管理局发布的一则行政处罚信息显示,一化妆品企业因擅自将配方原料中的“聚山梨醇酯-61”变更为“聚山梨醇酯-60”而被罚款8万元,原因是,其“未能按照化妆品注册资料载明的技术要求生产,构成了生产未经注册的特殊化妆品行为”。
据青眼不完全统计发现,自去年6月以来,至少已有8家企业因上述原因而被处罚。对此,有资深行业人士分析认为,今年化妆品行业的监管重点更多会是在原料端。
一字之差被罚8万
据广州市监局公布的行政处罚决定书显示,2022年10月18日,执法人员发现广州市嘉美化妆品有限公司(下称“广州嘉美”)生产未经注册的特殊化妆品,随即对相关产品实施扣押,并对广州嘉美立案调查。

截自广州市监局

经查明,广州嘉美于2021年8月10日生产名称为“伊美婷美乳霜” 化妆品,在生产过程中,该公司擅自将上述产品生产工艺规程中对产品质量安全有实质性影响的配方原料“聚山梨醇酯-61”变更为“聚山梨醇酯-60”,未能按照化妆品注册资料载明的技术要求生产,并构成生产未经注册的特殊化妆品违法行为。
据悉,上述涉案产品违法所得327.6元,货值总金额为3594.6 元。最终,广州市监局根据《化妆品监督管理条例》,对广州嘉美处以没收违法生产的“伊美婷美乳霜”1812盒;没收违法所得327.6元,并罚款80100元。
聚山梨醇酯-61和聚山梨醇酯-60仅一字之差,就让广州嘉美被罚8万元,那么,这两种原料有何区别?
多位化妆品研发工程师告诉青眼,这两种原料均为吐温类型的乳化剂,但性质有所差别。据广东润洁日化有限公司首席质量官、高级工程师张忠伟介绍,聚山梨醇酯-61俗称“吐温61”,聚山梨醇酯-60俗称“吐温60”,前者的HLB值为9,后者的HLB值为14.9,“吐温61”比吐温60亲油强。金发拉比妇婴童用品股份有限公司研发工程师古玉龙则表示,“吐温60”更为常用,其在化妆中主要做表面活性剂和乳化剂使用,目前市场售价为30元/公斤左右。
多次被立案调查、罚款
国家企业信用信息公示系统信息显示,广州嘉美成立于2009年,注册资本为1000万元,公司经营范围包括化妆品制造;非许可类医疗器械经营;医疗用品及器材零售(不含药品及医疗器械)等。公开信息则显示,广州嘉美是一家集科研、开发、设计、生产、销售于一体的化妆品OEM/ODM企业,旗下还有多个美妆品牌。
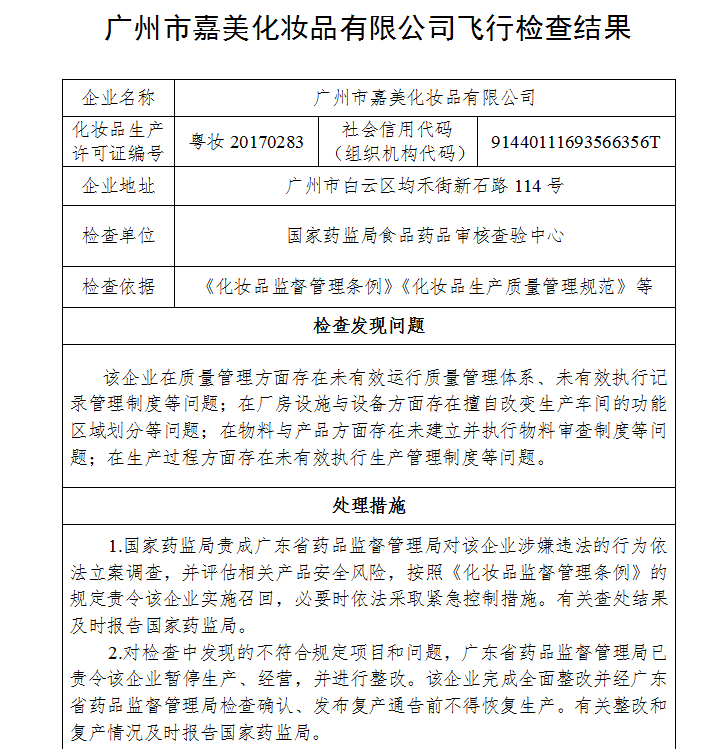
不过,该公司近年来却多次因违规而登上“黑榜”。譬如,2022年9月,国家药监局发布公告称,在对广州嘉美进行飞行检查的过程中,发现该企业“在质量管理方面存在未有效运行质量管理体系、未有效执行记录管理制度等问题;在厂房设施与设备方面存在擅自改变生产车间的功能区域划分等问题;在物料与产品方面存在未建立并执行物料审查制度等问题;在生产过程方面存在未有效执行生产管理制度等问题”。为此,国家药监局责成广东省药品监督管理局责令该企业暂停生产、经营,并对广州嘉美立案调查。

截自国家药监局官网
与此同时,在隶属于国家药监局的中国健康传媒集团舆情监测中心发布化妆品企业风险预警提示中,广州嘉美的风险等级也显示为“重点关注企业”,风险原因即为“飞检不合格”。
此外,在2021年7月时,广州嘉美还由于为客户代工生产某款香水产品时涉嫌未按照许可范围组织化妆品生产的行为,而被广州市白云区市监局立案调查,并最终被没收涉案产品,被罚款14.7万元。
而更早之前的2020年4月30日,国家药监局发布的陕西省化妆品质量公告(2020第1期)则显示,由广州嘉美生产的馨宜优品花露水FLORAL WATER也被抽检不合格。综上不难看出,广州嘉美可谓是劣迹斑斑。
这类违规问题被严管
需要引起注意的是,广州嘉美此次违规所涉及的“未能按照化妆品注册资料载明的技术要求生产”,在近期已成为多家化妆品企业被罚的主因。
根据《化妆品监督管理条例》第二十九条第二款规定,“化妆品注册人、备案人、受托生产企业应当按照化妆品注册或者备案资料载明的技术要求生产化妆品”。经青眼不完全统计,自2022年6月至今已有8家企业因违反这一规定而被处罚。

典型如,去年11月,北京润熙怡和科技有限公司由于旗下备案的恩姆花园甜杏仁水润冷霜因临时因变更原料供应商和原料品牌,导致产品检出了备案的配方成分以外的成分苯氧乙醇和极其微量的防腐剂,同时,还导致产品中多个成分的含量发生了变化。因此该公司被北京市市场监督管理局认定为“生产经营了不符合备案资料载明的技术要求的化妆品”的行为,而被罚款2.3万元和没收违法所得。
而松莉美容科技(上海)有限公司和上海麦缌投资管理有限公司则分别是因为生产的粉底液和隔离精华乳中检出了备案凭证中未标识的防晒剂甲氧基肉桂酸乙基己酯,也双双被罚。
另值得关注的是,当产品出现“未能按照化妆品注册资料载明的技术要求生产”的情况时,往往是品牌方和工厂都要同时受罚。
例如,去年6月,广州市艳色化妆品有限责任公司(下称广州艳色)为广州市宛昕贸易有限公司(下称宛昕贸易)代工生产了某款单色眼影,该产品的备案配方成分有共26种成分,但是广州艳色实际生产时将这款产品分为15种色号,虽然上述26种成分包含了眼影15种色号的全部成分,但并非每种色号都含有全部的上述26种成分。因此,广州艳色也被认定为“未按照化妆品注册或者备案资料载明的技术要求生产化妆品”,最终被处罚约59.85万元,同时没收违法所得约1.83万元。
而委托生产的宛昕贸易也因此被认定为“未对受托生产企业的生产活动进行监督”,再加之该公司的其他违规行为,最终被处罚7.17万元以及没收违法所得1.7万元。
综上而言,“未能按照化妆品注册资料载明的技术要求生产”的本质是原料成为当下监管的重点。对此,多位业内人士也表示,监管部门严厉打击此类违规行为,主要是为了从生产源头上控制化妆品的安全,即严把“原料关”。
