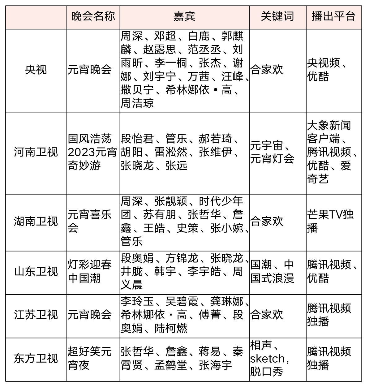
随着正月十五的临近,各大卫视陆续官宣元宵晚会节目单。盘点央视、河南卫视、湖南卫视、山东卫视、江苏卫视、东方卫视的元宵节目单,“合家欢”依旧是元宵晚会的主流,部分卫视在垂类上创新——河南卫视延续《唐宫夜宴》继续玩国潮,创新“中国节日系列节目”;东方卫视定位“超好笑元宵会”,把sketch、脱口秀搬上晚会现场……

出于受众群体的考虑,中央广播电视总台的《2023年元宵晚会》节目更具综合性,兼顾民歌、戏曲、艺术体操、歌曲、曲艺多个类型,突出“欢乐吉祥、喜气洋洋”的总基调。今年元宵晚会以“花灯耀四海”为主线,北京灯彩、秦淮灯彩、硖石灯彩、潮州花灯等一系列入选国家级非物质文化遗产名录的中国传统民俗工艺将在晚会中亮相。开场节目邀请今年春晚微电影《我和我的春晚》中张建国扮演者金长勇与现场演员合唱,并将河北竹板书和苏州评弹两种曲艺形式融合创作演绎《新花好月圆夜》。
另外,AR虚拟特效、XR虚实融合制作、立体视频和三维菁彩声等新技术也将得到进一步应用,用户可通过各大平台“央宇宙”以数字化身走进数字孪生的央视“一号演播厅”沉浸观演,“文物里的二十四节气”长卷和央视精品栏目的限量数字藏品将在晚会中首次亮相。

在地方卫视的元宵晚会中,“国潮”也是重要主题,河南卫视和山东卫视都突出了“国风”“国潮”“中国式浪漫”等关键词。
河南卫视的《元宵奇妙游》已于2月4日19:30播出。自2021年《唐宫夜宴》成功“破圈”以来,河南卫视以“中国节日系列节目”不断给观众带来惊喜。《2023元宵奇妙游》延续了“奇妙游”系列的剧情形式,以“元宵的仪式感”为主题展开。节目通过“元宵的仪式感”通过“什么是元宵”“我的元宵”“构建元宵元宇宙”三个篇章,追溯千百年来各朝各代“最美元宵”的盛景。在细节上,河南卫视元宵灯会复原了各朝各代的灯,如唐大型鱼形灯、宋走马灯、明清鳌山灯,用“灯”来串联主题“仪式感”。
节目形式上,《2023元宵奇妙游》也结合了传统与流行,比如电影《满江红》插曲配乐演唱者张晓英搭配河南曲剧表演艺术家胡希华演唱《大戏登场》、张远以辛弃疾的《青玉案·元夕》为依托演唱的《灯火阑珊》。在元宇宙概念大热的背景下,节目还加入了许多元宇宙元素。在串联剧情《“我”的元宵》中,表演者进入元宇宙空间,穿越汉、唐、宋、明四个朝代。

作为“国潮”的“后进玩家”,山东卫视突出“中国式浪漫”。在2022年的山东卫视欢乐元宵夜中,张晓龙的《蓦然回首》就曾被共青团中央发文点赞称“被满屏的古风浪漫到了”。今年山东卫视再创新:通过剧情式的街舞演绎哪吒少年英雄、邀请国乐大师方锦龙用“九千年前的笛声” 创新演绎歌曲《红豆》、让张晓龙在《戏宇宙》化作“戏评官”……
相较于国潮舞台的“神仙打架”,东方卫视另辟蹊径,以笑为名,邀请米未、笑果、德云社等头部笑星,包括大张伟、王勉、“少爷和我”等大热综艺嘉宾,集合相声、sketch和脱口秀等多种形式打造晚会内容。今年晚会几乎被喜剧综艺选手“承包”,《一年一度喜剧大赛》和《脱口秀大会》嘉宾在各大卫视节目单频频出现。从春晚的圆桌脱口秀到素描喜剧(sketch comedy)登上元宵舞台,综艺喜剧新人为大型晚会注入新鲜活力。
值得一提的是,今年B站缺席元宵晚会。此前,B站的2022年元宵节特别演出《上元千灯会》在站内评分高达9.9分,2688.3万播放。相较于2022年《bilibili夏日毕业歌会》3211万播放和《bilibili最美的夜》1.8亿播放,《上元千灯会》的关注度较低。作为一个Z世代平台,B站尚处于互联网自制晚会的探索路上,寻找着除“跨年晚会”和“夏日毕业歌会”外专属年轻人的“新晚会”IP。