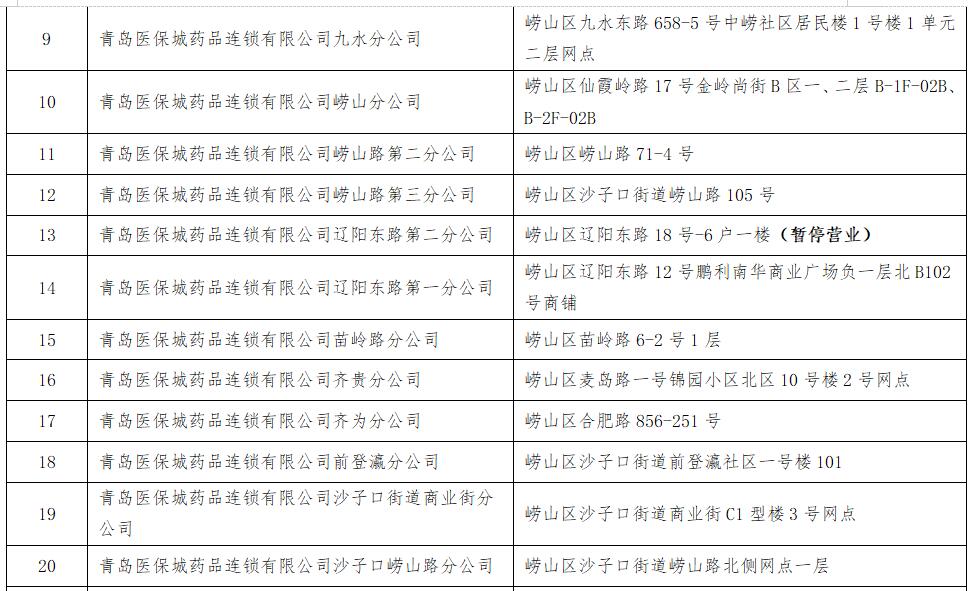
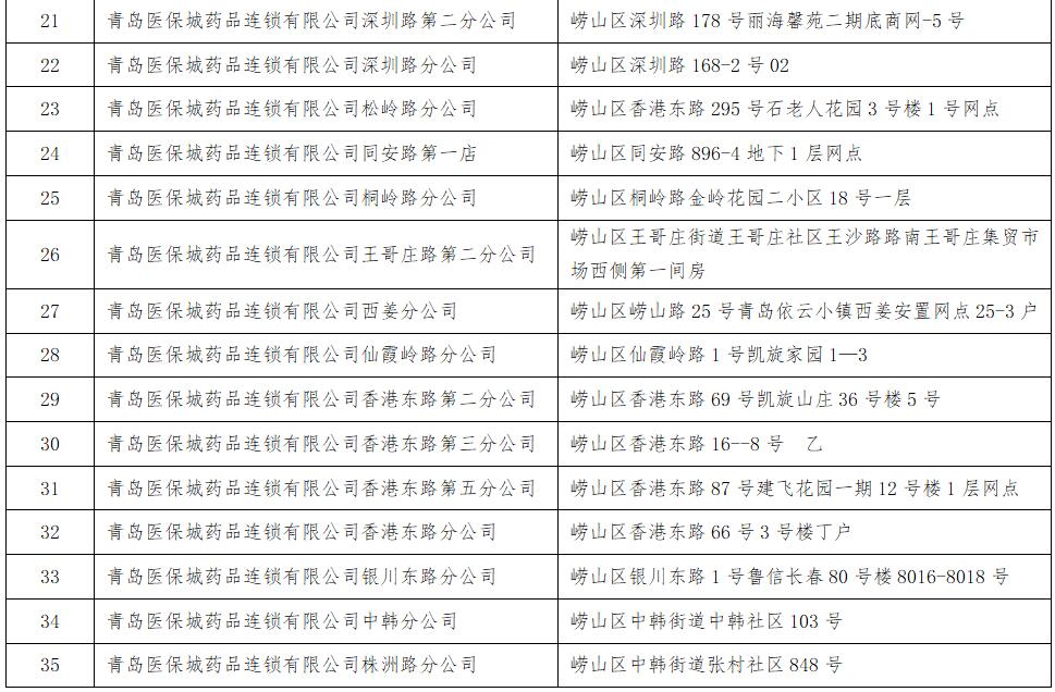
据观海新闻消息,12月25日中午12:00起,山东省政府再次调拨至崂山区的1.96万片布洛芬退烧药,继续在医保城全区35家门店(其中34家周末正常营业,另外1家周日暂停营业)陆续上架起售,售价为3元10片,每人凭本人身份证或健康码限购10片,3天内限购1次。每家门店分配数量有限,售完即止。
具体如下>>>
亲爱的广大居民朋友们:
12月25日中午12:00起,山东省政府再次调拨至我区的1.96万片布洛芬退烧药,继续在医保城全区35家门店(其中34家周末正常营业,另外1家周日暂停营业)陆续上架起售,售价为3元10片,每人凭本人身份证或健康码限购10片,3天内限购1次。每家门店分配数量有限,具体份数详见店内海报,售完即止。
现将医保城咨询服务热线(4006580077)及崂山区各门店信息公布如下。建议大家按需合理购药,将本次紧缺药品优先供给有实际需要的居民朋友们。
疫情当下,请相互多一份宽容和体谅,大家一起携手同心、共克时艰!



崂山区商务局
2022年12月25日
