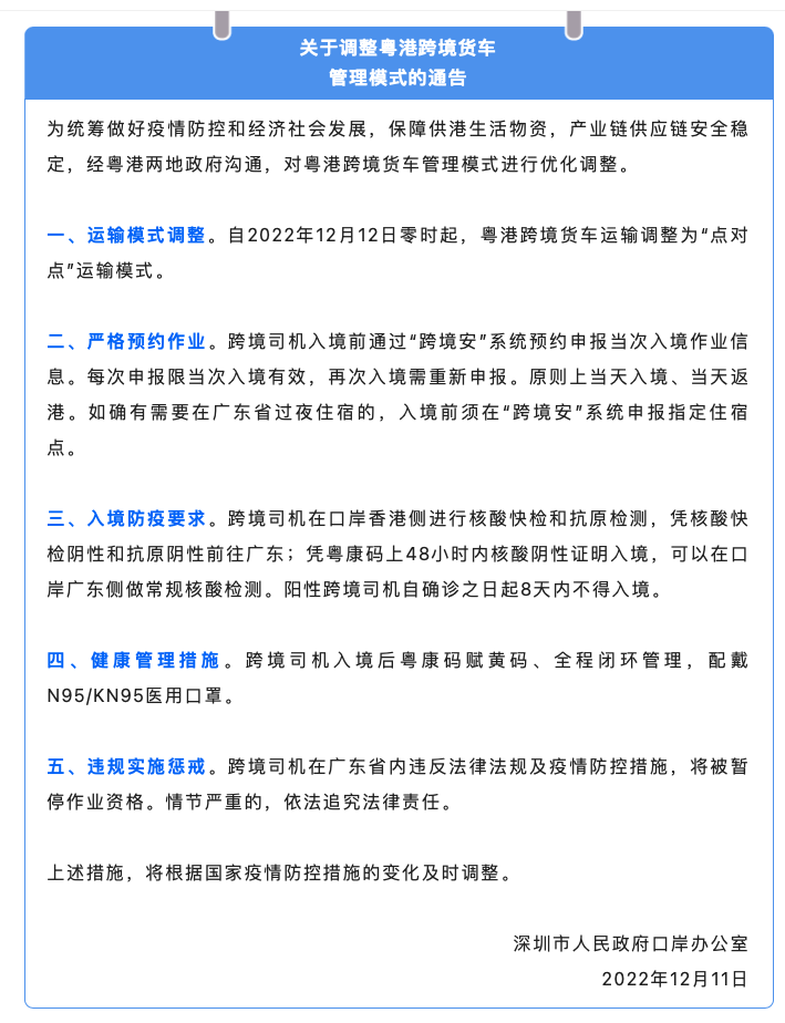
“深圳口岸发布”微信公众号消息,12月11日,深圳市人民政府口岸办公室发布通告:为统筹做好疫情防控和经济社会发展,保障供港生活物资,产业链供应链安全稳定,经粤港两地政府沟通,对粤港跨境货车管理模式进行优化调整。自2022年12月12日零时起,粤港跨境货车运输调整为“点对点”运输模式。

“深圳口岸发布”微信公众号消息,12月11日,深圳市人民政府口岸办公室发布通告:为统筹做好疫情防控和经济社会发展,保障供港生活物资,产业链供应链安全稳定,经粤港两地政府沟通,对粤港跨境货车管理模式进行优化调整。自2022年12月12日零时起,粤港跨境货车运输调整为“点对点”运输模式。

广告等商务合作,请点击这里
