记者|陈振芳
老牌留学机构天道教育面临经营困局。
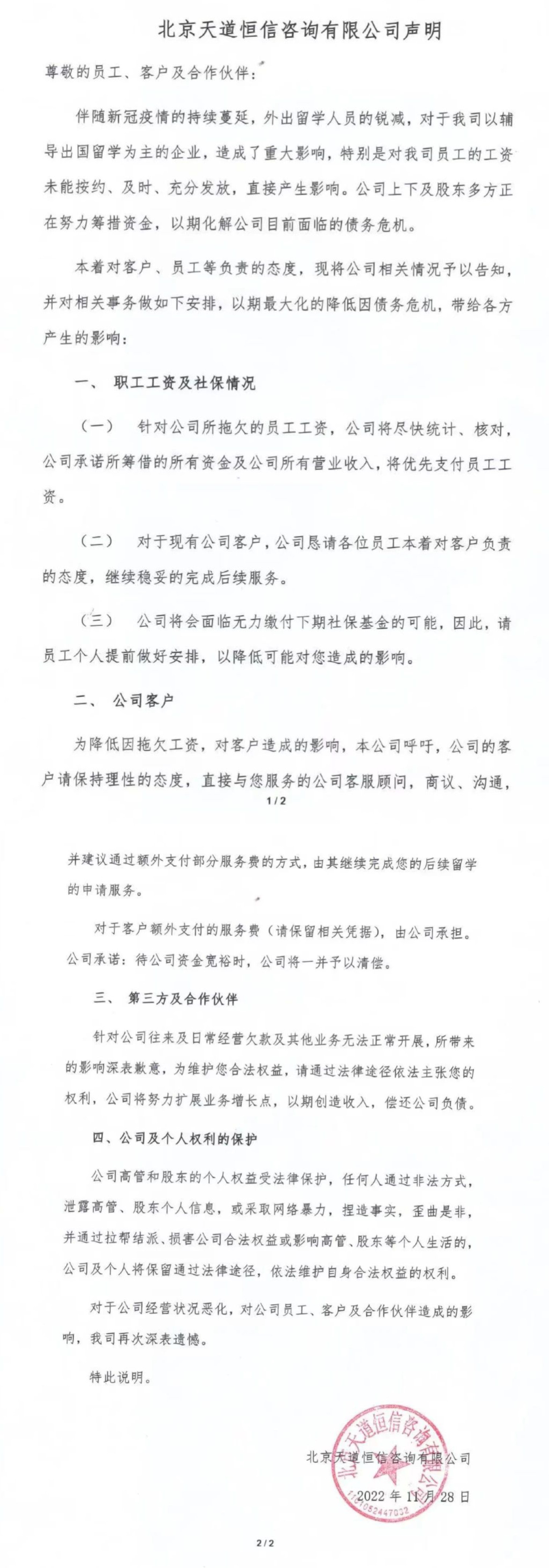
12月1日,天道教育员工告诉界面教育,部分员工在11月28日收到声明邮件,内容与网上流传文件一致,称受疫情持续蔓延、外出留学人员锐减,导致员工工资未能按约及时充分发放,“公司面临严重债务危机。”
界面教育从天道教育员工获得的待退费统计表格显示,截至发稿,学生待退金额高达1423.18万元,员工欠薪达132万元。
天道教育成立于2002年,作为早期成立的留学机构,天道教育是继太傻留学后,第二家在国内开启留学直申业务的公司,提供各类留学课程、留学咨询以及职业规划服务,并通过大量的市场营销和名师效应,积累吸引了大批留学生。天道教育曾宣称,自成立以来,帮助学员收获超七万个海外名校本硕博offer。
近日,界面教育就此事多次联系天道教育,均未收到回复。该公司各大社交媒体账号均在11月上旬停更。

天眼查APP显示,天道教育的运营主体——北京天道恒信咨询有限公司成立于2006年,注册资本200万元,石凌空和李丽芳分别持股50%,天道教育前员工娇娇告诉界面教育,二人为夫妻关系。
天眼查还显示,近两三个月以来,天道教育因未按时履行法律义务而被法院强制执行,被执行金额超50万元。11月16日,因未履行被执行情况,天道教育被北京市海淀区人民法院列为失信被执行人。截至发稿,该公司存在风险信息172条,涉及法律诉讼22条,开庭公告9条,立案信息9条。
天道教育维权群中,有来自北京、上海、深圳、四川、福建、山东多地的消费者,单个学员待退金额在1万-23万元不等,截至发稿,累计待退学费已超1400万元。
然而,此时的天道教育还在继续招收学员。界面教育从维权群中获悉,不少学员称于半月前刚刚签订留学服务合同。
欠薪问题同样严重。
上海员工娇娇告诉界面教育,2014年加入,2022年7月份离职的她,被拖欠四个月的社保和公积金。
界面教育从员工处获得的内部文件显示,自2020年新冠疫情开始,天道教育延发工资,社保公积金缴纳不及时,例如管理岗位不发绩效,员工面临50%-80%不等的薪资打折,有员工只拿到上海最低工资2000多元。其在北京、上海、西安、成都等地分公司都存在欠薪问题。管理层称公司正在融资,让员工继续签约客户就有机会发工资。
就在上述声明承诺“将优先支付员工工资”的同时,创始人石凌空却失联了。
天道教育员工于10月28日始联系不上石凌空,并于次日发现自己的社保断交。天眼查显示,目前天道教育的参保人数为0。11月28号,由于拖欠房租,上海分公司所在的大楼物业拉闸关门,员工只能带个人物品回家。
此前,一位员工在公司内部来往邮件中称,公司监控录像显示,石凌空在11月23日、24日深夜带走了公司的苹果电脑、随身物品、财务凭证以及其他重要资料。
曾经风光无两的天道教育到底遭遇了什么?
上述声明中,天道教育创始人将公司经营不善原因归结于新冠疫情,造成留学人数锐减,对公司业务产生重大影响。
然而,新东方(NYSE:EDU)留学业务却呈现上涨趋势。新东方2023财年一季报显示,该公司一季度营收7.45亿美元,海外相关业务占总营收的30%,其出国考试准备、出国咨询业务分别同比增长2%和21%。
“在此之前,10月9日起天道教育的老师就已经不活跃了。”11月30日,天道教育曾经的推广合作公司员工告诉界面教育,由于联系不上对方,他被告知在11月终止合作。
亦有留学咨询同行告诉界面教育,天道教育内部存在管理问题,由于总部未兑现各个大区总监的股份及分红,在2020-2021年流失了一批有能力的人才。
12月1日上午,上海天道教育员工和家长前往黄浦区南京东路派出所报案,现已由经侦先上报文旅局和教育局。成都和北京学员已于近日报警。
(文中娇娇为化名)
