9月8日,财政部官方网站挂出了《关于地方预决算公开和新能源汽车推广应用补助资金专项检查的通报》(以下简称《通报》),并明确列出了作为典型骗补案例的物价企业:苏州吉姆西、苏州金龙、深圳五洲龙、奇瑞万达贵州客车以及河南少林客车,涉及新能源补贴金额10.1亿元。五家企业上榜,工信部对上述5家企业停止执行中央财政补贴,并对吉姆西取消整车生产资质,要求其他4家把问题车辆从推广目录中剔除,追回补贴资金。

新能源政策及《通报》解读
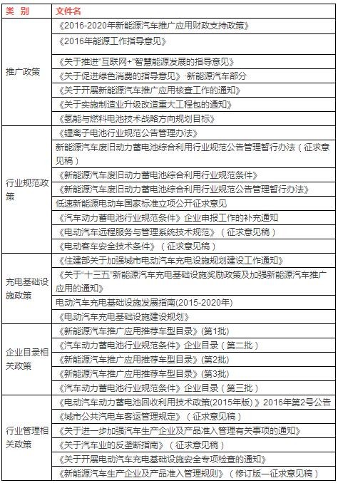
截至到2016年6月,国家共出台新能源汽车相关政策30项,其中推广政策出台7项,行业规范政策出台8项,充电基础设施政策出台4项,企业目录相关政策出台5项,行业管理相关政策出台6项。

新能源汽车主要是指纯电动汽车、插电式混合动力(含增程式)汽车、燃料电池汽车等车型。根据车辆用途来区分,补贴政策又分为乘用车和商用车两个部分。
工信部《新能源车推广目录》中的车型均可享受补贴,补贴对象为购车人,而补贴的形式为生产企业将补贴部分从售价中去除,后期政府将补贴款项划给生产企业。
国家补贴标准分为如下四种:
1、纯电动乘用车、插电式混合动力(含增程式)乘用车推广应用补助标准如下(单位:万元/辆):

2、纯电动、插电式混合动力等客车推广应用补助标准(单位:万元/辆):

3、纯电动、插电式混合动力(含增程式)等专用车、货车推广应用补助标准:
按电池容量每千瓦时补助1800元,并将根据产品类别、性能指标等进一步细化补贴标准。注:上述补助标准以10-12米客车为标准车给予补助,其他长度纯电动客车补助标准按照上表单位载质量能量消耗量和纯电动续驶里程划分,插电式混合动力客车(含增程式)补助标准按照上表纯电动续驶里程划分。其中,6米及以下客车按照标准车0.2倍给予补助;6米<车长≤8米客车按照标准车0.5倍给予补助;8米<车长≤10米客车按照标准车0.8倍给予补助;12米以上、双层客车按照标准车1.2倍给予补助。
4、燃料电池汽车推广应用补助标准如下(单位:万元/辆):

除上述国家补贴外,全国各地也有相应的补贴政策。财政部数据显示,自2009政策出台开始,截止到2015年年底,中央财政累计安排补贴资金334亿元。而财政部本次发布的《通报》则显示地方财政在2013年-2015年拨付补助资金合计200多亿元。
通过《通报》内容可以看出,有关部门希望新能源汽车不仅仅要生产、购买,更强调使用。个别企业受到的利益驱动,违反相关法律法规骗取和违规谋取财政补贴,严重扰乱了市场秩序,侵犯了合法企业的合法权益,造成了恶劣的社会影响。
面对此次曝光的违法企业,《通报》中处理措施基本可以总结为三点:1、取消补贴资格;2、追回全部补贴款项并罚款;3、从新能源车推广目录中删除,剥夺卖车资质。
如何骗补?违法企业的小聪明
按照补贴政策,乘用车以续驶里程、商用车以车身长度为衡量补贴的标准。业内曾有观点认为,这种粗放的低门槛对骗补者毫无约束力。此外,巨大的推广压力也让地方政府为当地各类“小作坊”大开补贴绿灯,更不乏达成利益共同体的现象。
那么究竟这些违法企业是用什么手法来骗补的呢?企业在造车的同时私下成立租赁公司,生产的电动车转手就卖给了自己的租赁公司,左手倒到右手,补贴也跟着到手。租赁公司买车后会将车返厂,车身可以回收。和燃油车每一台发动机都有编号不同,新能源车辆的电池系统并没有可核对的标识,因此完全可以再利用。就这样,一辆车来回卖好几次,补贴金额也可以循环领取。
除了上述自买自卖的手法外,还有如下几种情况:通过编造虚假材料采购、车辆生产销售记录,上传虚假机动车行车证等手段来骗取政府补贴;车企为尚未完工的车辆办理行驶证,并伪造销售材料,上报相关部门之后以提前获得财政补贴;生产的新能源车干脆直接不安装电池组件,或是安装标准较低的电池以降低成本获得利润,又或是将卖给自己的车辆里的电池拆下来再做成新车再卖一次;将这些卖给关联企业或终端用户的车辆停在仓库,任其闲置。
市场洗牌,骗补车企即将出局,新能源产业未来该怎么办?
此次工信部、发改委、财政部、科技部联合打击骗补的行动迅速必将引发新能源行业的震动,与此同时,业界对于新能源行业骗补的争论也在升温。骗补这种恶劣行为的存在对行业的发展来说,也有着巨大的负面效应。还有舆论认为由此展开全国范围的骗补调查不仅会打击新能源企业的积极性,同时还会耽误中国汽车业借新能源在全球汽车工业中弯道超车的机会。

镁客君认为,我国汽车工业尚落后于世界,利用推动新能源汽车产业来实现弯道超车的初衷是好的,但是却被居心不良的企业利用来为自己谋利,骗补这一事件也会在我国汽车行业史上留下不光彩的一笔。《通报》的发布之后更需要的是将夸大生产来骗补的行为彻底揭露,清理整个新能源行业的“病毒”,留下那些真正在搞研发、提升新能源汽车品质的企业。
此外在调查清楚骗补手段和骗补企业之后,作为行政职能部门是否应该修订相应的产业扶持政策,提高技术的准入门槛,从源头扼杀骗补行为?对新能源产业的发展规划是否也应该相应调整,转换补贴思路,将补贴转为支持,让产业真正实现自我健康发展?
