记者|梁怡
江苏金智教育信息股份有限公司(简称:金智教育)再度冲击上市!
金智教育是国内高校信息化服务提供商,以自主研发的基于私有云和公有云架构的智慧校园运营支撑平台产品、应用系统产品为基础,为高等院校和中职学校提供软件开发、SaaS 服务、运维服务、系统集成等信息化服务。
金智教育曾于2015年6月17 日-2020年3月11日在新三板挂牌,终止挂牌后,公司便立刻开启了科创板上市进程,从2020年9月开始申报,到2021年12月31日撤回注册申请。
今年6月30日,金智教育转战创业板获得受理,目前等待回复2轮审核问询。
一方面,金智教育的财务相关事项如现金流、应收账款、期间费用仍是问询重点,尤其是本次报告期内(2019年-2021年以及2022年上半年)公司的业绩摇摆不前,陷入滞胀的局面;另外,旗下产品“今日校园”APP多次遭点名通报,如何实现用户信息安全与数据保护也是长效发展的重点。

创业板定位再遭问询
关于前次申报撤回的原因,金智教育方面表示主要是科创属性相关事宜尚需进一步论证落实,公司基于自身战略发展及未来资本运作规划考量。
而本次申报,金智教育的创业板定位再遭监管层问询。
从问询的问题来看,主要是针对公司研发层面的技术水平以及所处行业的竞争力情况。
截至报告期末,金智教育拥有的30项核心技术中,其中29项为专有技术,只有“基于机器学习算法的课程推荐智能算法”为通用技术,而核心技术可分为平台化技术10项、组件化技术3项和智能化技术17项。金智教育明确表示,公司“引领行业技术方向的产品设计和技术架构”的依据充分、表述准确。
目前我国高校信息化覆盖的场景广,专注于各类细分领域的企业较多,因此行业整体呈现分散化、区域化、集中程度低的特点,行业大型厂商为高校整体解决方案提供商,主要以新开普(300248.SZ)、佳发教育(300559.SZ)、联奕科技股份有限公司、正方软件股份有限公司为代表。
金智教育将自身归为行业第一梯队公司,在说明公司市场竞争力时主要引用下游高校客户数量占比情况。
根据教育部于2020年7月9日公布的全国高等学校名单,截至2020年6月30日,全国普通高等学校2740所,公司的智慧校园运营支撑平台已在518家高校客户中使用,占全国普通高等学校的比例约为18.91%。
落实到金智教育所具备的创新、创造、创意特征,总结为时间上率先在业内推出智慧校园平台化产品、产品上在行业内较早投入SaaS产品的研发和运营,以及基于IPD的产品研发模式创新。
业绩摇摆不前
2019年-2021年,金智教育的收入分别为4.82亿元、4.75亿元、4.92亿元,净利润分别为8418.17万元、7332.05万元、7892.55万元。而今年上半年,公司收入为8661.50万元,净利润为-2975.69 万元,公司称主要受所处行业季节性因素影响,公司营业收入主要集中在下半年。
而前次申报的“报告期”为2017年-2020年上半年,公司业绩提速明显,2017年、2018年的营业收入分别为3.02亿元、4.07亿元,净利润分别为3017.45万元、6873.69万元。
盈利水平而言,报告期内,金智教育的综合毛利率分别为60.35%、60.85%、62.12%和 65.72%,整体保持稳中有进,同期的期间费用分别为2.17亿元、2.22亿元、2.46亿元和1.03亿元,总体上,费用的增加并没有为公司创造多少收入。
从收入构成来看,近三年,公司的软件开发业务发展陷入滞胀,细分为智慧校园运营支撑平台、智慧校园应用系统;而另一大SaaS业务的基数虽低,但增幅较大,具体来自“今日校园APP“、“辅导猫”辅导员办公协同服务、“校园百事通”智能问答、“象牙宝”云采购平台等服务收入。
因此在“主力军”增长乏力的情况下,SaaS业务是否会成为金智教育的第二增长曲线呢?
界面新闻记者注意到,前次申报中,金智教育将运维服务、SaaS服务、其他服务等业务合并为运维及服务类别进行披露,而在本次申报中,公司将前述业务分别单独作为业务一级分类进行列示。
金智教育对此明确表示,2019年-2021年SaaS服务收入规模快速增长,预计2022年将进一步提高,成为公司第二大业务收入来源,作为发行人未来重要战略方向,因此本次申报材料中将SaaS服务作为一级业务分类。
更为值得关注的是,由于下游客户为财政性资金支付管理,客户回款周期较长,项目一般又集中在年末验收并确认收入,导致公司的应收项目金额快速上涨。
报告期各期末,公司应收账款及合同资产账面价值合计分别为1.87亿元、2.19亿元、2.93亿元和2.52亿元,占各期末流动资产总额的比例分别为38.18%、39.89%、47.70%和 52.30%;占当期营业收入的比重分别为44.48%、53.24%、69.15%和344.58%。
因此,在上述情况下,今年上半年公司的经营活动产生的现金流情况表现不好,其净额为1.22亿元。
而从一轮问询来看,金智教育的财务相关事项也是监管层的问询重点,仍然围绕公司业绩、期间费用、内部现金流、应收账款等问题。
合法合规隐忧
界面新闻记者注意到,金智教育的SaaS服务业务中“今日校园”APP、“辅导猫”辅导员办公协同服务涉及获取个人信息,运维服务提供的监控与故障处理、数据分析二项运维服务涉及获取学校服务器主机数据。
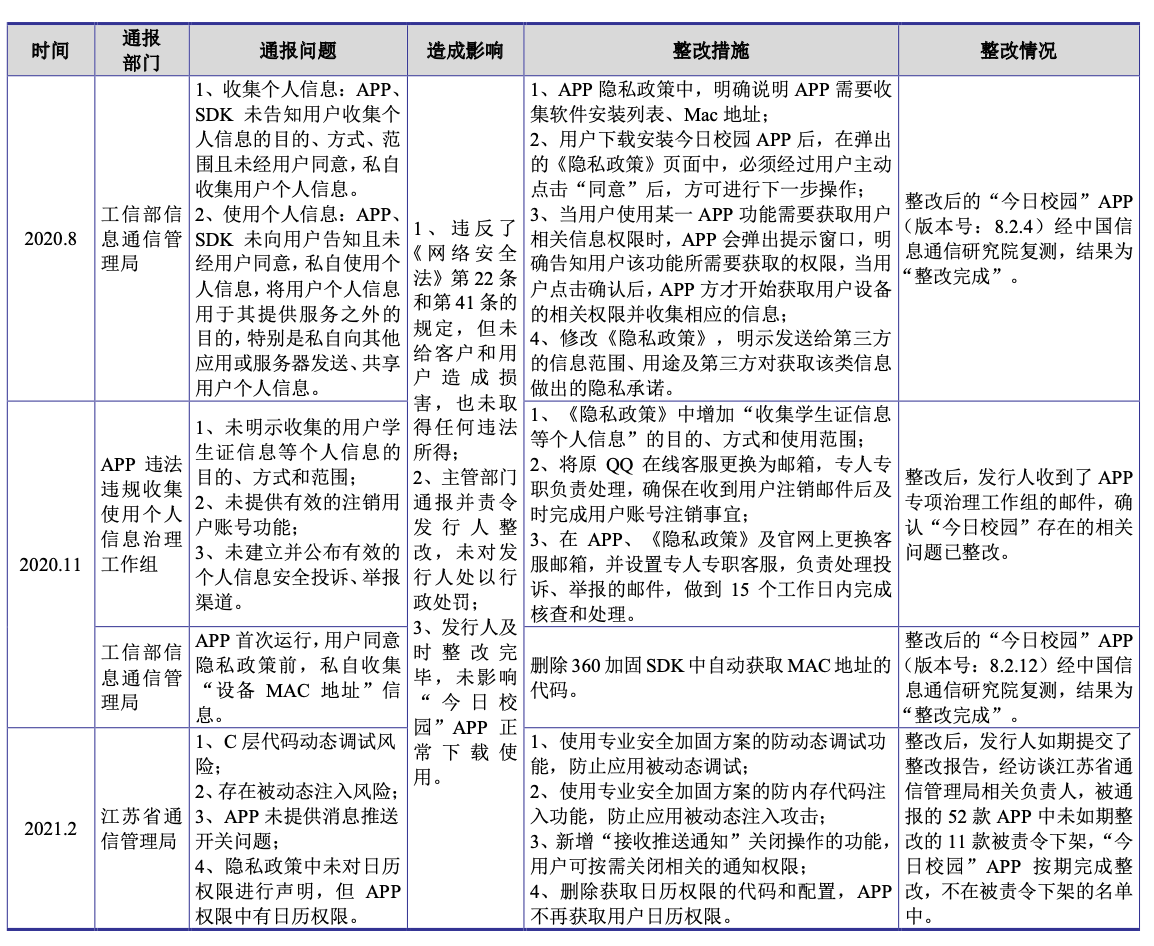
然而,作为SaaS业务的主力——“今日校园” APP多次遭官方通报整改。
公开资料显示,金智教育因“今日校园”APP 收集和使用个人信息收到相关部门通知、通告或通报(以下合称“通报”),分别为2020年8月收到工信部信息通信管理局通报;2020年11月收到APP违法违规收集使用个人信息治理工作组、工信部信息通信管理局通报;2021年2月收到江苏省通信管理局通报。
因此,如何实现用户信息安全与数据保护的合法合规也成了金智教育长效发展的重中之重。
