文 | 杨丹 顾乐晓
编辑 | 陈臣
11月以来,全国启动吸入式疫苗接种的城市逐渐增多。9月4日,国家药品监督管理局组织论证同意将康希诺吸入式疫苗作为加强针纳入紧急使用。截至11月23日,全国至少有29个城市启动接种。全国有哪些地方已经启动接种?吸入式新冠疫苗效果如何?
超29城启动接种吸入式新冠疫苗,从重点人群到全人群
据界面数据统计,截至11月23日,全国至少有7个省份,超过29个城市,正式启动接种吸入式新冠疫苗。具体来看,全国启动接种吸入式疫苗的省份包括上海、北京、天津三个直辖市以及新疆、江苏、浙江、江西四个省份。

吸入式新冠疫苗接种呈现出从重点人群扩大到全人群的趋势。10月21日,乌鲁木齐市提出要对疫情防控一线工作人员等重点人群,开展吸入式新冠疫苗接种工作。此后,上海、北京等多地陆续将吸入式新冠疫苗面向全人群接种。
什么是吸入式新冠疫苗?

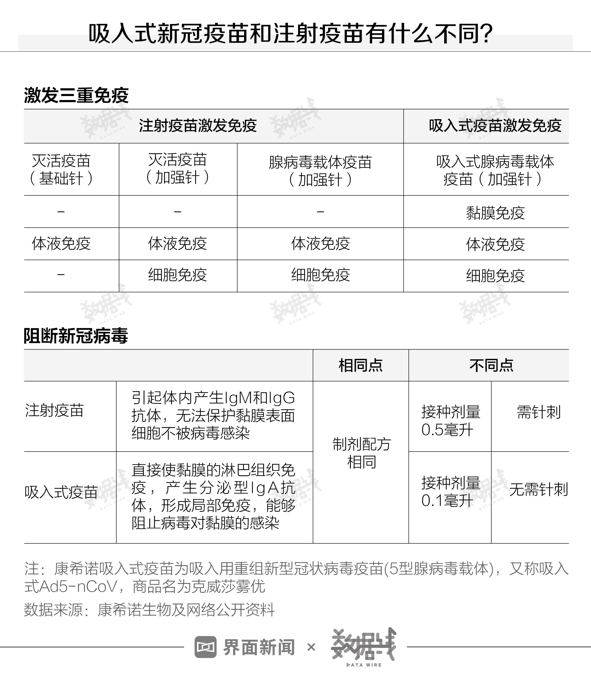
界面数据发现,目前全国接种的吸入式新冠疫苗由康希诺生物研发生产。据康希诺生物微信公众号,该款吸入式疫苗是基于该公司重组新型冠状病毒疫苗(5型腺病毒载体),采用相同制剂配方,由军科院陈薇院士团队和康希诺生物联合研发。今年9月4日,国家药品监督管理局组织论证同意将该款吸入式疫苗作为加强针纳入紧急使用,成为了全球首个批准上市的吸入式新冠疫苗。

新冠疫苗接种实现从“打一针”到“吸一口”。从接种过程上看,医护人员需要先将吸入式新冠疫苗雾化在类似奶茶杯的一次性塑料杯内,随后接种者用嘴将疫苗吸入并憋气5秒以上,便可完成接种,无需肌肉注射。
从接种人群上看,只有年龄在18岁及以上已完成基础免疫满6个月,且未接种加强针疫苗的人群才可以预约接种吸入式新冠疫苗,并不是所有人都可以接种。
吸入式新冠疫苗有效性如何?
接种吸入式新冠疫苗后产生的抗体可持续6个月以上。康希诺生物公布的临床实验数据显示,接种完2剂灭活疫苗后再接种1剂吸入式疫苗,对新冠病毒原始毒株及奥密克戎毒株的中和抗体水平更高,持续时间更长。

从时间上看,采用吸入式疫苗加强28天后,对原始毒株的中和抗体,比灭活疫苗组高出12.7倍;采用吸入式疫苗加强6个月后,对原始毒株的中和抗体,比灭活疫苗组更是高出30倍。值得注意的是,针对奥密克戎毒株,采用吸入式疫苗加强6个月后,还能检测到抗体,而灭活疫苗组未检出抗体。

与注射型新冠疫苗相比,吸入式新冠疫苗可以激发黏膜、体液、细胞三重免疫。随着吸气的过程,疫苗进入呼吸道和肺部,从而激发黏膜免疫,这种免疫是肌肉注射接种不具备的。
可接种人群规模有限、研发成本降低
康希诺生物2022年半年报显示,公司吸入用Ad5-nCoV新冠疫苗的预计投资规模为3亿元。实际上,康希诺生物此前已对Ad5-nCoV累计投入金额10.14亿元,该款疫苗为肌肉注射型疫苗,与吸入用Ad5-nCoV使用相同制剂配方,使吸入疫苗的研发费用大大降低。

早在去年2月25日,该公司的肌肉注射型Ad5-nCoV新冠疫苗就获得了国家药品监督管理局批准在国内附条件上市。今年5月19日,国家药品监督管理局发文称,该款新冠病毒疫苗被列入世界卫生组织紧急使用清单。
康希诺生物三季报显示,1-9月,公司实现营业收入7.07亿元,同比减少77.08%,归母净亏损4.74亿元。对此,康希诺表示,公司营收下降的主要原因是新冠疫苗需求量较去年同期大幅下降及产品价格调整。
国务院联防联控机制公布数据显示,截至今年11月11日,全国完成全程接种12.7亿人,加强针接种8.9亿人。由于已完成加强接种的人群不符合康希诺吸入式疫苗的接种条件,这意味着可以接种该款疫苗的人群在3.8亿人左右,对疫苗的需求人群规模减少。

据界面数据不完全统计,截至目前,除了吸入式新冠疫苗外,全球至少还有3种非注射型新冠疫苗已获批上市或正在研发,包括鼻喷疫苗、口服疫苗、无针DNA疫苗,均可实现不打针就能接种。
