据媒体报道,为了加强对重组上市的监管力度,《重组新规》发布后,在短短2个多月的时间里,已有80多家上市公司终止重大资产重组。
这么一来,等到这些终止重组股票复牌后,公司股价前景几何,价值几许?一位小伙伴火急火燎地来寻找理财君,说基金会不会也受到连带影响?
发威的《重组新规》是什么?
报道里提到的《重组新规》,是指监管层今年6月17日发布的《上市公司重大资产重组管理办法》征求意见稿,主要目的是为了抑制题材炒作,引导市场资金去真正投资有业绩和有价值的股票。虽然还只是征求意见稿,但就如同理财新规征求意见稿啊,跟万能险相关的征求意见稿啊等等一样,已经引起了市场的警觉和重视。征求意见稿的威力确实不容小觑,2个多月以来已经有80多家上市公司终止重大资产重组,而今年以来终止资产重组的上市公司已达到200多家。
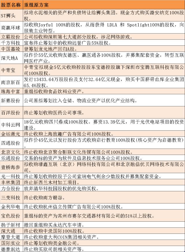
下表是一些终止重大资产重组的代表性概念股。

来源:wind整理

仅从短期数据看,一般来说,终止重大资产重组的上市公司复牌后股价都会比较糟糕,更让人郁闷的是,因为停牌前市场总体都对这些股票比较看好,所以价格已经得到了资金的追捧,希望越大失望越大,有时价格掉下来会更加猛烈。所以有朋友抱怨,有些公司停牌了半年多,好不容易等复牌了,结果等到的却是下跌的遭遇。比如9月8日,新华锦终止筹划资产收购事项并复牌,结果下跌9.79%,而要知道在停牌前新华锦的股价可是一路上涨。
基金产品兴趣几何?
要知道,资产重组这种热点事件,经常引起投资者们的高度关注,基金产品同样不例外。理财君选择一些重大重组的标的股票看了看,背后基本都有基金公司的影子。
比如说,就拿今天复牌的新华锦为例,理财君发现,共被20家基金公司的37只基金产品持有,其中,新华基金旗下就有12只基金都对其青睐有加。其中新华行业轮换灵活配置基金在今年半年报中显示,持有新华锦市值占基金净值比为4.42%,属于第二大重仓股。

再比如,同样是今天复牌的商盈环球,公司公告说,公司原筹划收购资产推进向服装主业战略转型,但因此次拟筹划的重组项目较为复杂,标的资产目前尚未盈利等原因,公司决定终止筹划此次重大重组事项。理财君查阅了一下,共有10家基金公司23只基金产品持有该只股票,其中长信基金、中邮创业和大成基金旗下各有4只基金持有。
影响有多大?
重大资产重组对于上市公司来说确实属于比较重要且复杂的事情,夭折后虽然从理论上不会对公司现有经营产生重大不利影响,但事件性的利空会对股价在短期形成压制。不过,如果股票真的在复牌后遭遇大跌,或许又是给投资者提供了抄底的机会。对于配置了这些股票的基金产品来说,也未必就会遭遇大幅回调。
一方面,基金持股总体较为分散,即使是单一重仓股对整体净值的贡献也不会特别大;
另一方面,基金布局以长期投资为主,短期效应即使影响净值,长期还是会迎来价值回归。
所以,理财君跟小伙伴说,不用特别担心。
