刚刚,南京最新换房退税细则公布!
从今年10月1日起至明年12月31日期间,卖掉一套房子再买入一套房子即可减免个人所得税。
01、换房可退税!刚刚南京最新执行细则出炉!
政策重点如下:
1、退税金额的多少和网签价有关,和房子的面积大小无关;
2、退税是阶段性的,最迟到明年底(2022年10月1日-2023年12月31日期间);

3、卖房小于买房金额差额退个税,卖房大于买房金额退全额;
4、政策是全国执行,同城买卖退税,不同城市不能退;
5、企业不能享受个税退税,政策只适用于个人住房;
6、共有产权的话,各退各的税费,不能退到一个人名下。
一、政策享受时间:
在2022年10月1日至2023年12月31日期间。
二、政策内容:
对出售自有住房并在现住房出售后1年内在市场重新购买住房的纳税人,对其出售现住房已缴纳的个人所得税予以退税。
三. 享受本公告规定优惠政策的纳税人须同时满足以下条件:
1,纳税人出售和重新购买的住房应在南京市范围内。
2.出售自有住房的纳税人与新购住房之间须直接相关,应为新购住房产权人或产权人之一。
四. 计算方法:
1.新购住房金额大于或等于现住房转让金额的,退税金额=现住房转让时缴纳的个人所得税;
2.新购住房金额小于现住房转让金额的,退税金额=(新购住房金额÷现住房转让金额)x现住房转让时缴纳的个人所得税。
3.现住房转让金额和新购住房金额与核定计税价格不一致的,以核定计税价格为准。
4.现住房转让金额和新购住房金额均不含增值税。
5.对于出售多人共有住房或新购住房为多人共有的,应按照纳税人所占产权份额确定该纳税人现住房转让金额或新购住房金额。
五. 时间认定:
1.出售现住房的时间:以纳税人出售住房时个人所得税完税时间为准。
2.新购住房的时间认定:
新购住房的二手房的:购买住房时间以纳税人购房时契税的完税时间或不动产权证载明的登记时间为准;
新购住房为新房的:购买住房时间以在住房城乡建设部门办理房屋交易合同备案的时间为准。
六. 退税所需材料:
1.居民换购住房个人所得税退税申请表(税务窗口填写);
2.纳税人身份证件;
3.现住房的房屋销售合同;
4.新购住房为二手房的,房屋销售合同、不动产权证书;
5.新购住房为新房的,报经住建部门备案(网签)的房屋交易合同。
6.本人名下的银行卡(信用卡不能退)
七.退税地点:
纳税人卖房时在哪个税务机关缴纳了个人所得税,就向哪个税务机关申请退。
个税退税申请表如下——


02、南京楼市调控逐步放宽,目前已出台这些政策
进入今年,从4月开始,陆续已有十几个调控政策出台:
4月8日,溧水限购放宽:非本市户籍购买溧水首套房产,凭身份证等基础资料可直接开具购房证明,本市户籍在溧水可购买第二套及以上的住宅。
4月11日,六合限购政策放宽:南京无房的外地人,可以购凭身份证及户口本在六合购房,不再需要缴纳社保,需要开购房证明。
4月27日,南京放开外地人的购房条件:外地人1年内累计在南京缴纳6个月社保或个税,就能开出购房证明,但补缴不可以,而此前需要累计缴满2年社保!
5月6日,江北核心区放开限购。
5月10日,预售商品房,由此前取得《不动产权证》满3年后方可上市交易,调整为自合同备案之日起满三年后方可上市交易!现售和二手房,还是看证的时间,以登记受理时间满3年为准。
5月13日,南京本地二孩及以上家庭,可开具第三套购房证明。
5月20日,南京官方发文:将首次使用住房公积金贷款购买第二套住房公积金最高可贷额度由现行的30万元/人、夫妻双方60万元/户,调整至50万元/人、夫妻双方100万元/户,切实减轻刚性改善群体购房负担。
同日,在人才购房上也有了放松:现有住房限购政策基础上,A、B、C、D类及博士人才可增购1套住房。
6月8日,南京在公积金方面也出台新的举措:1、阶段性缓缴政策;2、贷款不作逾期处理;3、提高职工租房提取额度。
6月9日,本地户籍购买除南站片区外的二手房,不需要购房证明,不限制购买套数,本市户籍在江北新区购买二手房,也无需购房证明。
截至目前,仅有建邺区、鼓楼区、秦淮区、玄武区有限购,在这四区工作的本地单身人士,第二套房只能买二手房,非单身本地人士,在这四区工作,可以买第三套,但第三套只能是二手房,如果是二胎或以上家庭(至少有一个未成年人),可以买3套,第3套新房或二手房都可以。
除此之外:雨花台、栖霞、江宁、江北、六合、高淳、溧水这6个区,本地户口随便买,不需要购房证明。
6月18日,溧水发布三条楼市新政:全面推行“房票”安置政策、购房即补贴总房款0.8%、商贷执行全市最低利率。
7月25日,高淳区出台救市政策:1、给予购房补贴;2、优化入学政策;3、优惠贷款利率;
8月12日,南京降低二套房首付比例,降至3成;
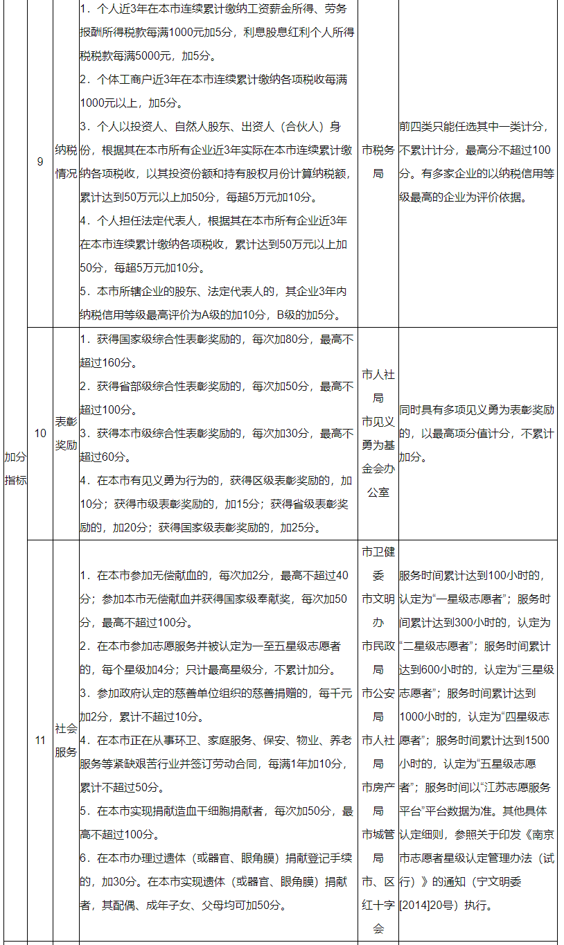
8月20日,在长三角区域三省一市缴纳城镇职工社会保险的,累计纳入我市缴纳年限计算并赋分。同时,在居住年限互认地居住的年限,予以累计互认并赋分。
长三角区域三省一市包括:江苏省、浙江省、安徽省、上海市。这也就意味着,你在江苏、浙江、安徽、上海任何一个地方缴纳社保的年限,都可以纳入南京社保年限,并且获得积分、落户。
根据最新积分落户实施办法,已达12个月的,每满1个月计1分;超12个月,已达24个月的,超出时段按每满1个月计1.5分;超过24个月的,超出时段按每满1个月计2分。
而在此之前,南京只和苏州互认社保,只有大学以上的学历才可以直接落户,其他人都要重新累计社保年限。
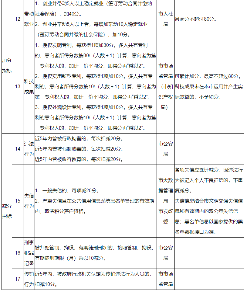
最新南京市积分落户指标及分值表如下:符合办法规定,累计积分达到100分,即符合落户条件。
