记者 |
编辑 | 许悦
国庆长假过去5天,调味品上市公司海天味业(603288.SH)发了两份声明。
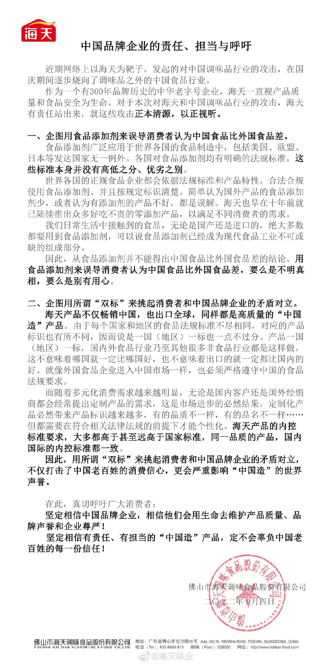
10月4日晚,海天味业母公司佛山市海天调味食品股份有限公司在其官方微博发布声明《中国品牌企业的责任、担当与呼吁》,回应近期引发热搜的“国内外酱油产品‘双标’争议”。海天味业在声明中表示,食品添加剂广泛应用于世界各国的食品制造中,各国对食品添加剂均有明确的法规标准,这些标准本身并没有高低优劣之分。

让海天味业如此紧张的,是一条“海克斯科技”话题在抖音、小红书等短视频平台发酵的话题——“海克斯科技”,本是游戏用语,指魔法与科技的融合技术,后延伸到食品领域,多指使用食品添加剂制作的食物。有短视频博主称,海天味业的酱油是“海克斯科技食品”,因为海天国内售卖的海天酱油含食品添加剂,而国外售卖的海天酱油零添加,只有水、大豆、小麦、食盐等,其产品存在双标。
早在9月30日,海天味业已发布声明称,公司所有产品中的食品添加剂的使用及其标识,均符合我国相关标准法规要求。但仍然不断有用户在社交平台分享自己拍到的各类酱油产品配料,甚至质疑酱油添加剂是否致癌。
界面新闻注意到,10月5日,微博ID为“李三金Alex”的博主在美国湾区的一家超市专门拍摄了海天酱油的配料表,其中海天金标生抽(1.75升)的配料表包括:水、大豆、食用盐、小麦、谷氨酸钠、白砂糖、大米、酵母提取物、5'-呈味核苷酸二钠、5'-肌苷酸二钠、防腐剂(苯甲酸钠)、三氯蔗糖。

实际上,这与海天国内版金标生抽的配料表一致。

不过,近10年来,消费者从对味精的拒绝到对食品添加剂的抵触,反映的都是食品安全意识的提升。但食品添加剂是不是必然不好,注册营养师提出了另一种意见。
注册营养师、北京营养师协会理事顾中一告诉界面新闻记者,酱油中包括防腐剂在内的所谓添加剂对人体的影响非常小,不构成营养健康的差异,主要钠含量对人体健康影响最大;对于零添加的产品,不能绝对说添加剂越少越健康,如果零添加的酱油恰好没有放在一个比较良好安全的环境,比如放到了灶台边上,长毛的风险显然会更大。
“所以选择酱油的话,首先是要看它的钠含量,在钠含量一样、风味也很好的情况下,也能接受溢价,选择0添加的酱油(还要合理储存),我觉得可能是比较好的一个选择。”顾中一称。
此外,根据《健康中国行动计划(2019-2030年)》的倡议,人均每日食盐(钠)摄入量不高于5g(5克等于5000毫克)。为此李锦记、欣和等酱油品牌针对减盐计划推出了轻盐、薄盐等酱油产品。
海天味业的产品涵盖酱油、蚝油、酱、醋、料酒、调味汁、鸡精、鸡粉、腐乳、火锅底料等十几大系列百余品种,其中酱油、蚝油、调味酱、料酒、醋是其最主要的产品。
作为市值最大的调味品上市公司,除了舆论方面的影响,海天味业业绩增速也开始放缓。
海天味业2022年上半年实现营业收入135.32亿元,同比增长9.73%;归母净利润为33.93亿元,同比增长1.21%,但这是海天味业自2014年上市以来半年业绩净利润增速的新低。
