文|雷报 晓艳
编辑|努尔哈哈赤
继8月16日幻核宣布停止发售数字藏品,并允许购入平台数字藏品用户进行退款后,近期,腾讯旗下的TME数字藏品也被曝处于“近乎停摆”的状态。
QQ音乐显示,TME数字藏品最新发售的数字藏品的发行时间为6月30日,已有接近3个月的时间未发行新的藏品,同时该平台有不少用户表示入口找不到,并要求退款。

对此,腾讯音乐相关负责人表示,目前内部对数藏板块尚在评估与规划中,后续有具体的动作将再对外沟通。“不过关于用户的问题,公司肯定会妥善处理。”
从业者撤退,平台跑路、暴雷
不仅曾被寄予厚望的头部玩家腾讯在数字藏品业务上收缩,6月27日,上市公司恒生电子旗下数字藏品平台“予藏”也宣布关停。对此,两大平台均提到相关的法律法规和政策文件不明朗,以及数字藏品作为新兴领域具有不确定性与风险性的问题隐患。

因此,在这样的状况下,腰尾部平台自然也难以幸免,同样开始了一波“自我整顿”,据雷报不完全统计,8月以来,已经有超过十家数藏平台宣布停发数字藏品,抑或针对用户进行退款、彻底终止服务:

退款方面,除了原价退回,还有如平台一度梦幻宣布按藏品首发价的三折回收产品,表示其除去了运营、开发平台、服务器、办公场地、实名认证三要素短信、人员工资、宣发营销费用后所有盈利用来回收产品,退款还投诉公司将追回退款金额。除此之外大多数平台也基本都有时间限制,过期不候,有的平台仅持续四天时间。
平台离场除了退款这一常规操作,有的还选择关闭服务器,这意味着用户将不能在网站、APP等平台渠道进行账号登录、藏品观赏。

关于这些平台主动退出原因,也基本与市场低迷,以及众多行业痛点有关,如昌盛数创在停止运营公告里提到藏品滞销、平台暴雷、监管不明朗、二级市场套牢等众多行业现状和负面问题,甚至提醒大家谨慎投资,勿轻易入场。

相对自觉地退出数字藏品舞台的入局者有,跑路、暴雷的数字藏品平台也不少,如5月31日成立,6月22日就注销的镜域数藏,创下数字藏品平台“跑路”的最快纪录。知情人士爆料顶艺数藏平台不仅随意更改、下架gm,还干涉二级市场,让用户亏的血本无归,还有此前“光艺数藏”暴雷崩盘,被警方列为诈骗。
据雷报观察,不少中小型数字藏品平台的背后团队的组成和管理都显得极为随意,体现在运营结果上,除了类似平台员工用公司官方公众号来揭露、批判公司行为的令人啼笑皆非的情况时有发生,由于经营策略或技术、能力等原因,这些平台也可能随时停止业务,抑或直接致使消费者权益受损。从相关数据来看,据了解,2019年至2022年7月15日,国内数字藏品平台已有998家,其中2022年仅上半年就新增数字藏品平台639家。结合这些数字藏品公司的运营状况,一定程度上也可见不少公司意在趁机“割韭菜”。

雷报在黑猫投诉搜索“数字藏品”,相关结果有1698条,涉及提现不到账、虚假宣传、随意关闭藏品流通市场、无证发行、不退款、客服不作为、跑路等众多投诉理由。投资对象不乏B站、幻藏、HOTDOG、光艺、幻元、TOGOD、大蛇文创等众多大小型平台。
总的来看,数字藏品平台在“疯涨”,用户却似乎未有实质性的爆发,加上乱象丛生,二级市场交易“受困”,不少平台的藏品都出现了滞销或二级市场价格下跌,足见消费者的购买力的不足和疲态,而不仅国内市场如此,海外市场NFT的销售情况也不容乐观,有第三方数据显示,今年上半年,全球NFT市场的交易量为10.4亿美元,环比下降了74%。
投资热度却不减,2022年已30多起
9月19日,灵境数字(北京)科技有限公司(以下简称“灵境数科”)宣布完成数千万元A轮融资,由光大控股和网易联合发起设立的股权投资基金“光云基金”投资。该公司成立于2022年1月,旗下拥有“灵境藏品”和数字资产公共服务平台等核心产品。
9月16日,数字艺术平台开发商“幻盒”获数千万元天使轮投资,其背后公司海南派生科技有限公司成立于今年8月。
包含这两家公司在内,据雷报不完全统计,今年以来,已有31家数字藏品关联业务公司获得资本注入,涉及32起投融资事件:

1季度6家中,1月,“数盒科技”完成来自金慧丰投资和沸点资本的首轮融资,该公司此前名为海南互链科技,曾作为腾讯的技术合作方,在2021年北京市文物局和腾讯联合举办的北京中轴线申遗“数字中轴”启动仪式上,为仪式发布的首个纪念版免费数字藏品形象IP“北京雨燕”的发行和展示提供技术支持。
3月,数字艺术公司Bigverse(杭州原与宙科技有限公司)获得坚果资本领投的数千万元人民币A轮投资,该公司是被称为“NFT侵权第一案”,涉及侵权作品“胖虎打疫苗”的侵权案件中的被告,于4月20日被判立即删除旗下涉案平台Bigverse上发布的侵权作品,并赔偿原告深圳奇策迭出文化创意有限公司4000元。
3月24日,“数藏中国”获得个人投资者数百万元战略投资。据了解,数藏中国自1月25日上线以来,已发行了200多个IP、130万份数字藏品,积累了60万用户。截至目前,数藏中国已成功发售中国航天空间站、徐悲鸿书画、唐宫夜宴、斑布猫、龙门金刚等知名IP数字藏品,并与新华社、人民日报、光明网、环球时报等媒体联合推出有关数字藏品,还与葵花药业、厦门航空、元气森林、莱绅通灵珠宝、海信等知名品牌联合推出专属数字藏品,以数字艺术赋能品牌营销。

数藏中国官网界面
2季度有14家公司获得投资。
4月被投公司中,“艺火难求”投资方为晟世烽火文化、火了科技、及火种资本联合创始人蒋杰等,金额在百万元级别;“唯一艺术”获得数千万元A轮投资,在这之前,其还于去年10月获得敦鸿资本1000万元天使轮投资,并声称公司获得国有资本背书,获得多项现有政策下的经营资质,该数字藏品平台曾发布敦煌、丰子恺、故宫等系列数字藏品。值得一提的是,今年7月,唯一艺术又获得敦鸿资产和朗闻资本的投资。中科云链获500万元天使轮投资。

唯一艺术官网
6月,获得投资的数字藏品公司达到11家。其中,“光子艺术”(深圳数客网络科技有限责任公司)获满地科技、风洞基金500万美元A轮投资,或为该季度数字藏品领域融资金额最高的公司,满地科技是一家主要从事休闲面料及纱线的设计、研发、生产和销售业务的公司,风洞基金为知名数字藏品投资基金。区别于当前其他数字藏品平台,“光子艺术”还与知名企业合作建立实体产业群,如数字化VR体验中心、智能酒店、游乐场等设施。
同样获千万投资的还有元大陆、DadaGaga、造梦时空、奇异火科技、松鼠数藏、曌镜科技、若喜。据了解,“元大陆”是一个数字艺术生态电商平台,也是集元宇宙开放世界应用、虚拟人IP创作运营、数字藏品移动冷钱包等多维一体的超级聚合闭环生态圈;“DadaGaga”隶属于大呈数字科技(浙江)有限公司,于6月2日获冬青资本领投的千万级融资;“造梦时空”上线一个月,用户便超过40万,发行了旨在向传统国粹致敬的世界非遗——“百戏之祖”昆曲五朵梅花联名数字藏品;“奇异火”是一家NFT技术研发应用服务商,其研发了一站式搭建NFT工具——Rarefy稀台,还服务了包括深圳交响乐团、AW2022深圳时装周、红星美凯龙、世界插画大赛等众多B端企业和商业场景,其获得线性资本和奥雅设计数千万元天使轮投资。

元大陆
“松鼠数藏”于6月下旬完成1000万人民币A轮融资。据了解,该笔融资由主板上市文旅公司投资,并在后期提供数字文旅类大型IP合作,该笔资金主要用于前期团队铺设,技术研发,打造公链等;曌镜科技成立于2022年,6月,其完成来自宏辉资本的数千万元种子轮融资。“若喜”6月获景禾千万元天使轮投资和元软Pre-A轮投资,其中景禾具有国资背景。
Moment、元物之门、熊猫艺术等获得百万级别投资。
据官方消息,Moment于今年3月成立,在4月中下旬上线网页版产品,上线一个多月即获得数十万名付费用户,该平台以创作者发布自己拥有完全版权的人物摄影作品为主要特色,平台的创作者以网红、演员、艺人、运动员等为主;数字藏品平台“元物之门”于6月8日上线,首发数字藏品为京剧名段《三岔口》系列,该公司成立于2020年,于今年6月份获得数百万元天使轮投资;6月还有“熊猫艺术”获得来自米塔投资的200万种子轮投资,平台APP于今年5月1日正式上线,背后公司(海南以太科技有限公司)成立于2022年5月16日。

Moment、元物之门、熊猫艺术
7.1-9.19,有12家数字藏品公司获得投资。
其中,7月21日,数字藏品平台HOTDOG完成来自紫竹创投的战略融资。HOTDOG是一个全球潮流数字艺术品平台,专注于潮流市场。该平台基于区块链技术,通过平台模式,将线上虚拟文化消费品赋能线下实体经济。值得一提的是,紫竹创投具有国资背景。9月2日,2022 世界人工智能大会“全球产业区块链峰会”上正式发布了《2022 中国数字藏品产业发展报告》。报告指出,当前国内数字藏品平台已经超过 700 个,但有国资背景的平台仅有 20 多个,包括NFT 中国、Hi 元宇宙、虚猕数藏、海豹数藏、唯一艺术等。
玩链科技8月完成了种子轮融资。完成融资后,玩链科技后续将推出数字潮玩电商平台“WHATSART什么玩艺”及数字孪生元宇宙世界“玩艺岛屿”,将数字藏品、实体电商、元宇宙世界三者连通,为消费者带来真正的元宇宙文化体验;完成数百万元天使轮投资的“平行宇宙数字版权”是数字藏品版权领域的先驱电商平台,3月21日上线,目前总计注册用户量超过30万人,上链数据近100余万条。

平行宇宙数字版权官网
9月15日,元宇宙新锐平台“42VERSE”母公司秦皇岛肆拾贰宇数字科技有限公司宣布获得秦皇岛市北戴河区国有资产经营有限公司注入资本。42VERSE元宇宙平台于8月初正式上线,目前已有Layabox、创瓴资本、华为、华润万象生活等30余家品牌合作伙伴入驻。
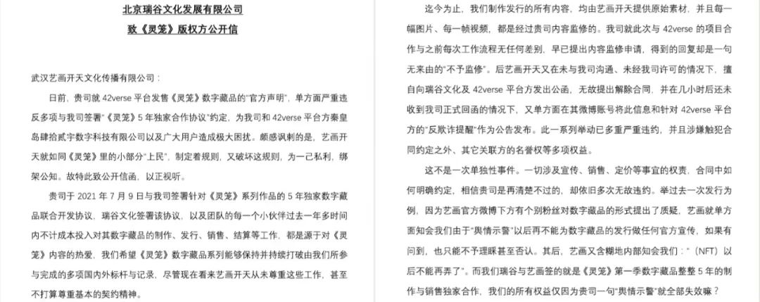
值得一提的是,42VERSE曾陷入侵权风波,8月25日,艺画开天公开发布了官方声明,声明中表示42VERSE APP平台上与旗下IP“灵笼”有关的NFT项目未获得其授权,并将相关行为定性为虚假宣传。要求该平台立即停止该项目的宣发及上线销售行为,并停止相关产品的发售计划。

随后,42VERSE及《灵笼》相关IP的授权对象北京瑞谷文化发展有限公司均对此发布了声明,表示相关项目获得全部合法授权,也并非艺画开天所说的之前未进行任何沟通确认,将依法维护自身权益。

瑞谷文化公开信节选
总体来看,关于公司“年龄”,31家公司中,有13家成立于2022年,10家成立于2021年,占比超7成;关于投资金额,除开投资金额未公开的情况,32起投融资事件中,有16起获投金额在千万级,9起百万级;关于融资轮次,以天使轮占据最大比例。
数字藏品相关标准出炉,促进行业良性发展
一边是“数字藏品”频现的各种问题,另一边是平台、资本等的热情,以及切实存在的用户需求,这使得数字藏品行业亟待规范。
好的是,自有关部门、组织和行业从业者等提出多项倡议、公约之后,首个数字藏品的标准规范也终于来了。9月4日,在2022年服贸会“世界前沿科技大会——元宇宙与数字经济论坛”上,《数字藏品合规评价准则》(团体标准)(以下简称《标准》)正式发布。
该《标准》从源头对数字藏品的定义、合规发行及流转进行规范,并明确提出,数字藏品仅限于使用目的流转,不可开展炒作、洗钱、代币化、金融化、证券化等挂牌或私下非法交易流转。
具体来看,该《标准》根据国家现有法律法规给予数字藏品准确定义。《标准》提出,国内发行的数字藏品一般指一种限量发行的虚拟文化商品,包括数字形式的图片、音乐、视频、3D模型等形式,通过区块链技术对其发行、购买、使用等流程进行记录,使其具有唯一性、不可复制、不可篡改、永久存证的特征,又称为“数字艺术品”“虚拟数字商品”。现阶段,数字藏品较为准确的定义为“数字藏品是数字出版物的一种新形态”。同时,“数字藏品作为数字出版物,可以按照数字版权、数字出版物两种产品类型合规发行及流转。
这意味着,未经许可,任何单位和个人不得出版数字藏品。同时,《标准》还提出,数字藏品(数字出版物)可参照《著作权法》《物权法》等法律法规进行产品流转,但仅限于使用目的的流转,不可开展炒作、洗钱、代币化、金融化、证券化等挂牌或私下非法交易流转。

鲸探相关说明
除此之外,9月6日,还有中国通信工业协会区块链专业委员会发布《数字藏品通用标准1.0》。规定了数字藏品的术语、定义和缩略语、构成主体、基本原则、构建设计、运营实施、技术安全与权益保障等基本通用性要求。
具体来看,关于数藏平台系列部署规范,数字藏品平台部署的硬件设备、服务器、数据库以及相关云服务(或自有设备)必须在中国境内;关于数藏平台元数据规范,数字藏品图形图像尺寸一般不小于500×500像素,不可使用缩略图,不可带有其他版权品水印,应保证图像为高清原图无水印;而关于数藏平台用户账户架构设计,数字藏品平台账户应使用实名认证机制,应有注销功能,应有登陆历史记录,应提供资产转移记录。
同时,该标准还指出,数字藏品发行方应拥有数字藏品的全部版权或完整授权版权证明。数字藏品的版权由发行方或原创作者拥有。除另行取得版权权利人书面同意外,用户不得将数字藏品用于任何商业用途。
除此之外,数字藏品平台应制定所有服务工作流程的相关细则,对交易、运营、服务等整个流程进行闭环处理。相关流程与细则须遵从行业规范以及相关法律法规的规定。
数字藏品平台的基本服务流程如下图所示:

值得一提的是,除了数字藏品的相关利好政策和规范在落地,监管似乎也在趋严,这点从不少从业者退场可以感知到,同时也有不少平台表示,接政府相关部门通知,关闭二级市场。
接下来,或许还会有更多人退出或采取其他措施,行业或也将在合规化后更具生命力。
