上市申请两度失效后,9月5日,人工智能软件公司第四范式再度递表港交所。

据最新的招股文件,截至2022年6月,第四范式上半年收入为10.58亿元,同比增34%;期内亏损5.83亿元,同比收窄50%。2019年至2021,第四范式分别亏损7.18亿元、7.5亿元以及18亿元,2018年的亏损净额为3.72亿元;递表首年亏损幅度激增,四年半以来累计亏逾40亿元。
2022年上半年,第四范式销售成本增至5.29亿元,研发开支持续维持高位达5.57亿元;2019年至2021年,第四范式的研发开支分别为4.16亿元、5.65亿元和12.49亿元。

据披露,第四范式的收入主要来自于“先知平台”及产品、以及应用开发及其他服务,提供的解决方案包括销售和营销、风险管理等。“先知平台”及产品主要通过软件使用许可及SageOne销售提供。对于“先知平台”及产品的收入占比下滑的情况,第四范式表示,主要原因是从2021年起,定制化的人工智能应用的需求增加。

第四范式介绍,其客户包括直接购买解决方案的终端用户“直签客户”;以及解决方案合作伙伴客户,包括第三方系统集成商。2022年上半年,“直签客户”和解决方案合作伙伴客户产生的收入占比分别是30%和70%。
论行业,终端客户中,金融行业客户占比达到逐年波动下滑。成立当年,第四范式推出自动机器学习框架商业化产品“先知平台1.0”版本,次年开始应用于金融领域用户。2019年,金融行业终端客户占比达51%;往后两年则分别为31%和28.6%。2022年上半年,金融客户占比降为15.5%、能源及电力客户占比反超至21.7%。

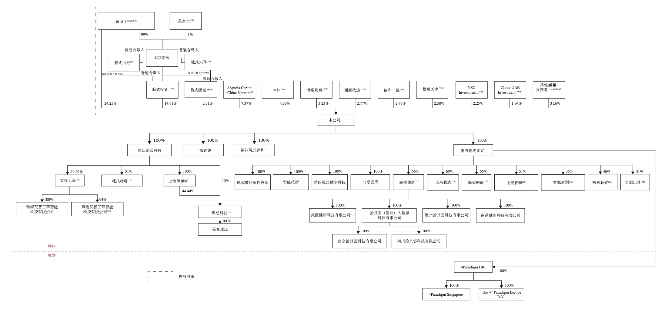
IPO文件透露,第四范式成立于2014年9月,前身北京第四范式智能技术由实控人戴文渊配偶吴茗全资持有,其曾在百度任职高级投资经理并有人工智能技术行业经验,并自2018年成为红杉资本中国的投资合伙人,主要提供投资建议等,未就红杉资本中国对第四范式的投资作出任何决定。
值得注意的是,红山资本中国风投(Sequoia Capital China Venture,SCC Venture)在2015年就以400万美元,认购第四范式增资资本约合1800万元人民币。2016年,红杉资本中国再度以140万美元参与增资。当年,红杉铭德以1918万元参与增资。在B轮融资时,红杉智盛以616万美元参与增资,并以300万美元参与C轮融资。2020年,红杉瀚辰以6000万美元参与第四范式D轮融资。
其中,SCC Venture的投资规模为540万美元,红杉全球执行合伙人沈南鹏通过全资持有的SNP China Enterprises Limited旗下SC China holding Limited成为SCC Venture全资股东的普通合伙人,间接控制SCC Venture。申请书提到,沈南鹏曾在2021年4月获委任为非执行懂事,并于2022年6月30日止六个月辞去该职务。红杉瀚辰、红杉智盛、红杉铭德的普通合伙人穿透后的控制人均为红杉中国合伙人周逵。
第四范式经历多轮融资,参与方还包括博裕景泰、国新启迪、信和一号、中移股权基金、交银国际控股中信证券投资等一众投资人。共计12轮次A至D系列融资的参与方支付的对价金额合计超过10亿美元,截至2021年7月,第四范式估值逾29亿美元。

2015年,戴文渊通过增资成为公司控股股东,持股比例51.0001%。2018年5月,通过股权转让协议,吴茗以名义对价1元,将其持有的19.42%的股权转让予雇员激励平台范式投资;并在2021年以0对价,将所持8.11%的股权转让给戴文渊,不再直接持有公司股权。2021年6月,第四范式从有限责任公司转制为股份有限公司。
截至报告发布,戴文渊资深及通过吴茗、北京新智、范式投资、范式隐元、范式出奇及范式天琴控制公司已发行股份总额约41.18%,共同构成公司控股股东。

此外,第四范式参与对外投资,天眼查数据统计其关联方参与光之树科技天使轮以及战略融资、37度数据Pre-A轮融资、亿景智联天使轮融资等。
