一、房源纳入条件
居民存量住房申请纳入保障性租赁住房必须符合安全要求,同时还须符合以下3个条件:
(一)住房位于我市限购区域内且已取得房屋权属证书;
(二)无权属纠纷且无查封登记、限制信息;
(三)具备基本入住条件。
二、申请流程

(一)打开“西安市住房和城乡建设局官网”(zjj.xa.gov.cn),通过以下两种方式进入。
方式1
点击“网站首页——在线申报——个人在线办理——保租房认定申请”进入。

方式2
点击“网站首页——西安市住房租赁交易服务平台——保租房认定申请”进入。


(二)办理申请前,网页会跳转至“陕西省政务服务网(西安市)”进行统一认证登录。
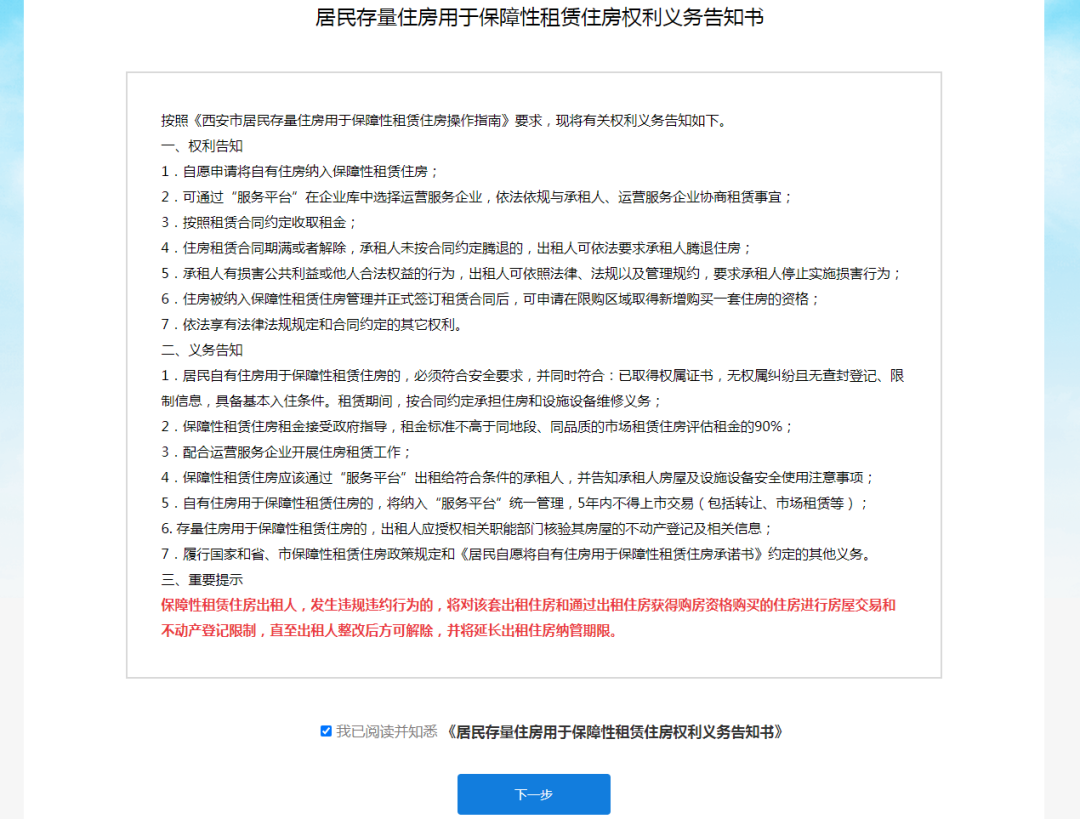
(三)详细阅读《居民存量住房用于保障性租赁住房权利义务告知书》后,勾选“我已阅读并知悉”进入申请程序。

(四)业务申请程序
01
选择运营服务企业。

02
完善房屋产权核验。

03
填写房屋信息。
其中房屋朝向、户型、配套设施、联系人信息等为必填信息。

04
填写家庭信息。
点击“添加成员”录入家庭成员信息。

05
上传相关资料。
上传的资料须图片清晰、保持中字头向上、图片上传大小不超过1M。

三、现场核验
运营服务企业负责对申请人住房情况进行实地核查,并在“服务平台”上传相关资料。
四、房源公示
经区县审核公示无异议后,房源将在“服务平台”公示。生成的保租房认定书编号可在“我的申请”中查看。

五、区县咨询电话
灞桥区住建局,029-83521359
碑林区住建局,029-89625818
浐灞生态区住建局,029-83595910
高陵区住建局,029-86925988
高新区住建局,029-89199002
国际港务区交住建局,029-83332180
航空基地开发建设局,029-81662823
航天基地住建局,029-85839513
鄠邑区住建局,029-81460669
经开区住建局,029-86108391
莲湖区住建局,029-87210200
临潼区住建局,029-83922311
曲江新区住建局,029-81201374,029-81201375
未央区住建局,029-89373515
西咸新区住建局,029-89143779
新城区住建局,029-87424250,029-87417198
阎良区住建局,029-86206669
雁塔区住建局,029-83692933
长安区住建局,029-85293381
蓝田县住建局,029-82752103
周至县住建局,029-87116009
咨询时间
周一至周五 上午9:00-12:00 下午1:30-5:00
咨询地址:书香路288号西安市保障性住房服务大厅。
