文|张颗
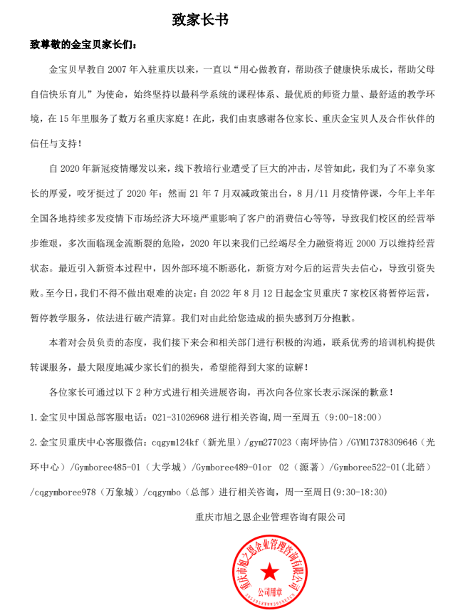
8月11日深夜,金宝贝重庆中心发布《致家长书》,称自2022年8月12日起,金宝贝重庆7家校区将暂停运营。
突然停课的消息打了众多家长一个措手不及,“之前只说要放高温假,结果突然宣布闭店,我家孩子还剩62个课时怎么办?”
半夜宣布关闭重庆门店
老板表示没钱发工资
金宝贝在公告中提到,因外部环境严重影响了客户的消费信心,校区经营举步维艰,多次面临现金流断裂风险。

虽然2020年以来,金宝贝重庆中心已全力融资将近2000万以维持经营,但资本对今后的运营失去信心,导致引资失败。
因此,金宝贝重庆中心决定暂停重庆7家校区的运营及教学服务,并进行破产清算。
7月末,多名家长在小红书、重庆购物狂等平台发布金宝贝门店的高温放假通知,表示由于培训机构的前车之签,担忧这是金宝贝“跑路”的前兆。
同日,金宝贝重庆中心发布声明,表示各品牌早教机构8月都有半个月至一个月的暑假放假,这是企业的正常行为。望各位家长理性对待,不信谣不传谣。
声明出来后,家长们仿佛吃了一颗“定心丸”。可未曾想到,不到半月后机构直接宣布闭店。
有金宝贝重庆中心员工在朋友圈透露细节:公司从7月30日宣布放高温假,让员工在岗位待命值班,网络传言的拖欠工资和社保是事实,部分老师已有近三个月没发工资。
还有万象城的金宝贝门店员工表示,8月11日晚上老板黎斌曾在钉钉直播宣布破产消息,表示已没钱发工资,“重庆社保今年一直没交,工资从5月发了底薪后就没发了,员工也很茫然。”
对此,界面重庆多次拨打金宝贝南坪协信店电话,均无人接听。
未提前告知家长
高昂培训费用“打水漂”?
金宝贝重庆中心宣布关门,最焦虑的无疑是已付费等待复课的家长。
公告里提到,金宝贝重庆中心将与相关部门进行沟通,联系优秀的培训机构提供转课服务,最大限度地减少家长们的损失。
但这并不能服众。“我没有收到通知,连闭店消息都是在朋友圈看到的。知道此事后第一时间询问课程顾问想了解情况,却发现自己已被删微信。”报名了金宝贝课程的陈女士认为,这种做法只会加剧家长的担忧,目前自己正在联系其他妈妈交流最新信息。
另一位南坪协信星光时代金宝贝早教中心的会员表示,自己买了122节课,现在还有57节课,就现在情况看剩下的课时还不一定能上。
界面重庆经了解发现,由于金宝贝属于高端早教,一年收费大致在2万-3万左右,课程区间在7000元至15000元左右(具体价格根据各城市发展情况而定),因此金宝贝重庆中心闭店不仅影响幼儿的教育进度,还会影响家长的经济情况。
根据某位家长提供的南坪协信星光时代金宝贝早教中心课程登记表来看,大部分家长缴纳的课程费用过万,部分甚至超过3万,报名时间多集中在2021年。也有于上月缴纳2万元课程费的家长,几乎没怎么上课便得到“噩耗”,约400名家长的缴纳课程费用已达500万。
总的来看,校区负责人未给出明确答复甚至逃避、已缴纳课程费用较高,是众多家长担忧的原因。
虽然有某位老师回复家长称15号前会出转课方案,但家长们仍旧持怀疑态度,“重庆金宝贝校区都关门了,需要转课的家长几千个,涉及费用更是上千万,短时间内上哪儿找同样大体量的机构接受?”
重庆中心系加盟店
金宝贝总部表示不知情
金宝贝重庆中心的运营主体是重庆市旭之恩企业管理咨询有限公司(下称重庆旭之恩)。
天眼查APP显示,重庆旭之恩成立于2018-03-05,注册资本为300万人民币,法定代表人为黎斌,经营状态为存续。
界面重庆查阅全国企业破产重整案件信息网、重庆破产法庭等平台,目前未查询到重庆旭之恩的破产申请信息。
不过,金宝贝重庆中心采用的是加盟方式,非直营门店,因此各地闭店的情况或许不适用。
对金宝贝重庆中心引发的客户忧虑情绪,成都金宝贝表示与重庆金宝贝系两家各自独立的民事主体,均独立获得金宝贝商标授权,并无其他实质性关联。
后界面重庆拨打金宝贝早教总部客服电话,对方表示重庆中心确为加盟店,总部也是昨晚才知道闭店消息,目前正在督促重庆中心做好后续事宜,建议家长联系客服微信进行了解。
