文|中指研究院

榜单说明:(1)指标体系,以成长性为主,综合考虑规模性、盈利性、传播力、融资能力等,全面考察住房租赁企业的成长能力。(2)数据来源,中指数据库、企业提报、公开资料收集。
01 企业动态:典型住房租赁企业成长迅速
随着住房租赁支持政策的持续出台,标杆住房租赁企业也在加速布局。华润有巢公寓新增开业规模达1.1万间,整体规模迅速扩大;合景公寓、窝趣新增开业规模超5000间,旭辉瓴寓、上海城方、乐乎公寓等新增开业规模接近4000间。今年上半年,典型住房租赁企业开业规模增长率、管理规模增长率,相比去年有明显下降,但让处于较高水平。
从项目角度出发,标杆住房租赁企业在房源、招采、资金等方面具有优势,能够更加容易地切入到新的市场。例如,华润有巢与成都市郫都区平台公司就菁弘集团润水花园租赁住房项目达成了合作,总建筑面积3.52万平方米,房间数量652间,是华润有巢在成都的首个住房租赁大社区项目;旭辉瓴寓首个纳管项目柚米寓九亭中心通过认定,成为上海松江首批保租房。
图:典型住房租赁企业开业、管理规模平均增长率

数据来源:中指数据CREIS
同时,运营能力仍是企业发展核心,满租率是住房租赁企业从爬坡期到稳定期的重要考核标准,典型住房租赁企业平均保持90%以上的期间平均出租率。其中,传统开发类房企依托开发产品打造的优势,并结合存量资源打造重资产类项目,通过品质提升增强品牌竞争力。另一方面,以乐乎集团为代表的品牌公寓运营商,则不断强化轻资产运营管理能力,与各地政府、国资银行合作开发保障性租赁住房,轻装上阵抢占市场。
图:典型住房租赁企业期间平均出租率

数据来源:中指数据CREIS
总的来看,随着住房租赁市场的快速发展,保租房、长租公寓等住房租赁细分领域为房地产开发企业、住房租赁运营企业、上下游装修装饰企业和金融机构等各类相关发展提供了新的机遇。同时,长租公寓资产证券化方兴未艾,保租房公募REITs加速落地,租赁住房商业模式愈发清晰。随着融资渠道不断丰富和退出机制的逐渐落地,未来租赁住房“融投管退”的商业模式将会愈发清晰。住房租赁相关企业应紧抓政策红利,充分利用融资、补贴、退出路径等支持政策,提高整体的经营效益和可持续发展能力。
02 城市布局:典型住房租赁企业主要布局一二线核心城市
选取典型住房租赁企业,对其所进入城市进行统计。结果发现,核心一二线城市是各品牌主要的布局区域。上海、深圳均有20家住房租赁品牌进入,是品牌数量最多的2个城市。广州、北京、杭州、南京、成都、苏州、天津等城市排名也比较靠前,品牌数量均超过10家。
从项目数量角度出发,一线城市新开业项目占比超六成,二线城市占比近三成,二线城市中济南、苏州、东莞、成都等正在成为集中式住房租赁品牌的发力重点,聚焦城市核心区域和产业园。此外,在2022年上半年投入运营的开业项目中、佛山、南通、泉州、无锡等也陆续出现租赁品牌,下沉市场的产品质量也在逐渐提升。
总的来看,庞大的流动人口规模将催生大量住房租赁需求,特别是在长三角、珠三角、粤闽浙沿海城市群等重点城市群、核心城市,住房租赁需求将更加旺盛。在此背景下,住房租赁企业应持续优化区域布局,重点关注区域核心城市的住房租赁市场发展机会。
03 政策特点:金融、税收等支持政策持续落地
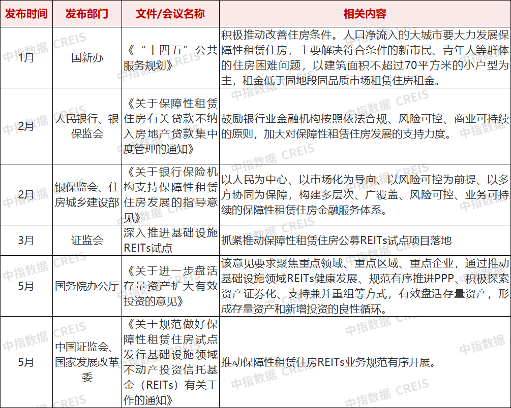
从国家层面来看,以金融、税收支持为主。2021年7月,国务院办公厅印发《关于加快发展保障性租赁住房的意见》,强调加快建设保障性租赁住房;2022年来,证监会、国家发改委、住建部等多个部门先后发文,在金融、财政、税费等重点领域加强对住房租赁市场的政策支持。尤其是体现在对住房租赁金融发展的支持力度,例如对REITs等融资支持的进一步释放,大大拓宽了保障性租赁住房建设的资金来源。
表:2022年上半年中央主要涉租赁政策

资料来源:中指研究院整理
从重点城市来看,以住房发展“十四五”规划为主,各城市相关支持政策已相继落地。据统计,2022年上半年40多个城市发布住房租赁的政策70多条,如北京、上海、福州、昆明、兰州、厦门、南宁、海口、重庆、贵阳、太原、济南、长沙、哈尔滨、长春、沈阳、银川、东莞、珠海、佛山、南通、西宁、常州、菏泽、芜湖、池州、绍兴等。其中北京、上海是发布政策最多的城市,各地方的政策主要集中在认定、实施、建设、资金监管和运营监管为主。一方面通过租赁住房、保障住房发力来缓解大城市的住房难题,加快形成保障性租赁住房的有效供应;另一方面重在调动房地产市场积极性、盘活存量资本、跨区域交易,实现市场化资源配置和集约管理。
在认定层面,各城市积极探索了从项目认定、准入条件、运营标准、租金评估到退出规则的全流程要求,构建联合审查、快速审查的工作机制;实施层面,一方面加速租住生活方式的形成,鼓励在保障性租赁住房项目中将居住、商业、办公、研发等功能混合兼容,建设宜居宜业社区;另一方面支持将存量住房改造盘活存量资本。建设层面,推动产品标准化,以北京发布的《北京市保障性租赁住房建设导则(试行)》为例,标准化租赁住房产品,可为企业REITs发行和扩募提供估值上的重要佐证。
