文 | 子时
7月21日,有多家自媒体账号发文称,房产税来了,靴子终于落地。针对《陕西省房产税实施细则》这一文件,界面楼市西安频道查阅了陕西省人民政府相关细则通知,其实,该文件早在2017年7月26日已实施。界面楼市西安频道详细对比了两份通知细则,除去个别条款表述略有不同外,其余内容条款未发生任何变化。由于该细则通知有效期五年,因此,才会再次印发新的通知。
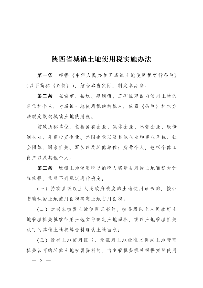
界面楼市西安频道梳理了此次发布的《陕西省房产税实施细则》重点内容:本次政策主要涉及“陕西省房产税实施细则”、“陕西省城镇土地使用税实施办法”两个方面。
陕西省房产税实施细则解读
1、什么情况下,免征房产税?
① 国家机关、人民团体、军队自用的房产;

②由国家财政部门拨付事业经费的单位自用的房产;
③宗教寺庙、公园、名胜古迹自用的房产;
④个人所有非营业用的房产 ;
⑤经财政部批准免税的其他房产。
这条政策就可以打消很多购房者的心病,个人所有非营业用的房产,免征房产税,意味着,只要你买这房子,不是营业所用,无商业行为,即可免征房产税。
2、房产税的征收范围是哪?
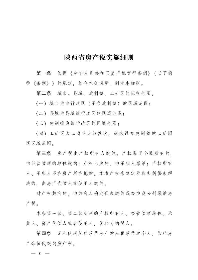
城市、县城、建制镇、工矿区的征税范围:
①城市为市行政区(不含建制镇)的区域范围;
②县城为县城镇行政区的区域范围;
③建制镇为镇行政区的区域范围;
④工矿区为工商业比较发达,尚未设立建制镇的工矿园区区域范围。
按照这个范围,基本市区都已被覆盖,具体问题,具体分析了。
3、房产税由谁来缴纳?
①房产税由产权所有人缴纳。
②对产权共有的,由共有人确定代表缴纳或经协商分别缴纳房产税。
注意,这里产权属于全民所有的房产,由经营管理的单位缴纳;产权出典的,由承典人缴纳;产权所有人、承典人不在房产所在地的,或者产权未确定及租典纠纷未解决的,由房产代管人或使用人缴纳。
4、如果需要缴纳房产税,那应该缴纳多少?
房产税依照房产原值一次减除20%后的余值计算缴纳。
这个简言之,就是在房产原值上打8折作为计税依据,而收取税费则由计税依据乘以相对应的税率来计算。
5、房产税多久缴纳一次?
房产税按年计算,分季征收,纳税人应在季度终了15日内申报纳税。
陕西省城镇土地使用税实施办法解读
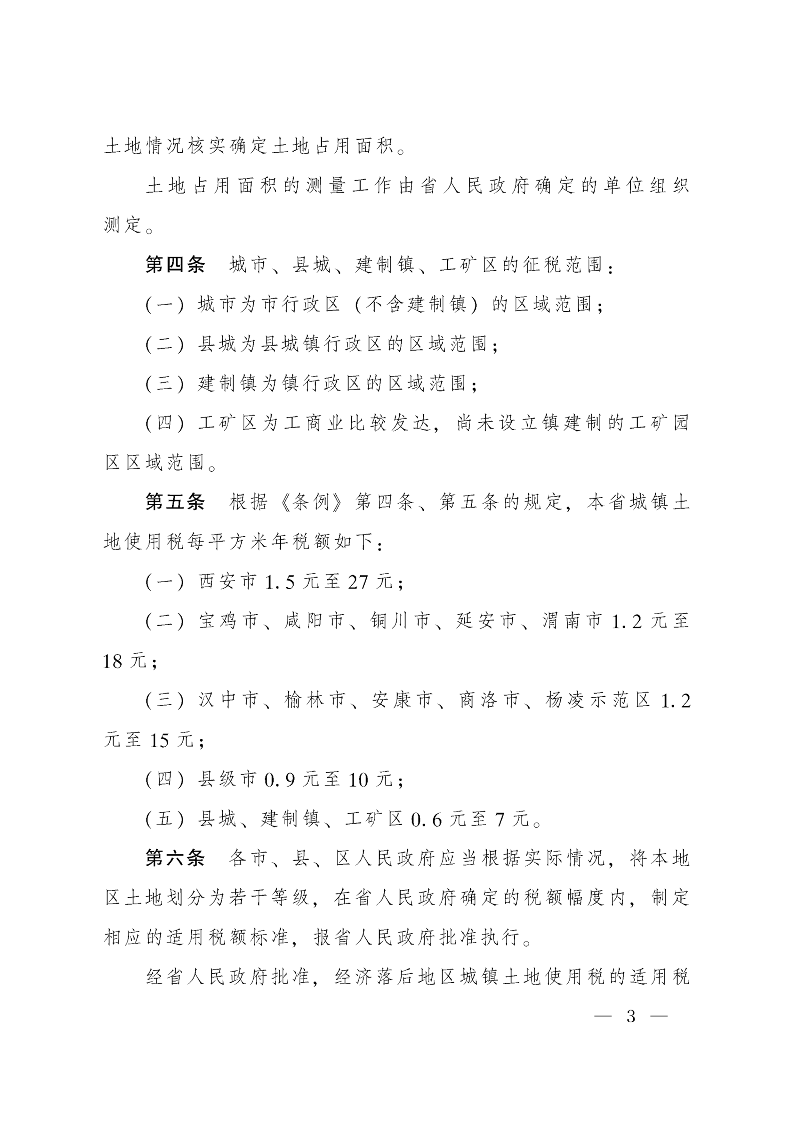
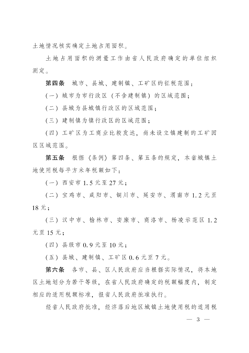
1、陕西省的土地使用税,征收额度怎么算?
本省城镇土地使用税每平方米年税额如下:
(一)西安市1.5元至27元;
(二)宝鸡市、咸阳市、铜川市、延安市、渭南市1.2元至18元;
(三)汉中市、榆林市、安康市、商洛市、杨凌示范区1.2元至15元;
(四)县级市0.9元至10元;
(五)县城、建制镇、工矿区0.6元至7元。
根据政策,虽然给出了固定的税费标准,但是经济落后地区城镇土地使用税的适用税额可以适当降低。
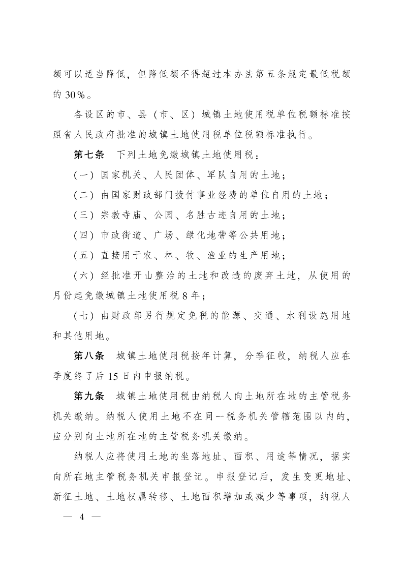
2、哪类土地可免缴城镇土地使用税?
(一)国家机关、人民团体、军队自用的土地;
(二)由国家财政部门拨付事业经费的单位自用的土地;
(三)宗教寺庙、公园、名胜古迹自用的土地;
(四)市政街道、广场、绿化地带等公共用地;
(五)直接用于农、林、牧、渔业的生产用地;
(六)经批准开山整治的土地和改造的废弃土地,从使用的月份起免缴城镇土地使用税8年;
(七)由财政部另行规定免税的能源、交通、水利设施用地和其他用地。
3、如果一宗土地不再同一纳税区该怎么缴税?
城镇土地使用税由纳税人向土地所在地的主管税务机关缴纳。纳税人使用土地不在同一税务机关管辖范围以内的,应分别向土地所在地的主管税务机关缴纳。
附 《陕西省房产税实施细则》及《陕西省城镇土地使用税实施办法》政策原文如下:







