文|艾瑞咨询
核心摘要:
保健食品
管理模式:备案制产品进入门槛低,上市周期快,但产品可用原材料和功能声称较窄,产品同质化严重;注册制产品从可用原材料和功能声称上更为宽泛,但是需要进行系统评审,批文受行政审批影响大,产品上市时间难以把控。
行业问题:产品功能声称受限且已有产品功能同质化严重,消费者更多细分化的保健需求或将难以满足。
应对策略:国内企业可通过收购国外优质企业,补齐产品矩阵,满足消费者细分化需求。
功能性食品
行业问题:产品无法声称功能,与消费者沟通成本高;功效性成分使用量受限,或将影响产品功效性的发挥。
应对策略:优化产品配方、多种功效性原材料复配,弥补单一原材料剂量不足的问题;通过功能性试验证明产品功能,为产品质量背书;与消费者的沟通宣传上,引导其对产品功能合理的心理预期。
市场机会
行业进入门槛:保健食品对企业的法规资质、研发能力和资金实力要求高;功能性食品进入门槛低,发展更为灵活。
成熟企业:对于保健食品,通过收购入局是跨界玩家入局较为快速的方式;对于功能性食品,依托企业基因对产品进行升级或者拓展相关品类,复用原有渠道及客户资源,助力公司实现业务增长。
初创公司:对于保健食品,从0到1诞生大体量公司的难度大;对于功能性食品,洞察用户未被满足的潜在需求和消费场景,通过原始产品创新占领用户心智,抓住时间窗口实现突围。
概念界定
保健食品在中国有明确的法律定义和监管法规;功能性食品暂无官方定义,本质上仍是普通食品
中国现行法律法规将食品划分为普通食品和特殊食品两大类,其中特殊食品包含保健食品、特殊医学用途配方食品、婴幼儿配方食品。中国目前并没有关于功能性食品的官方定义,其本质上仍是普通食品,按照普通食品的法规来监管。
保健食品:在中国有明确的官方定义和相关法规,产品在上市销售前需要申请并获得保健食品注册证书或备案凭证,即蓝帽子,保健食品可以根据注册或备案产品情况进行相应的功能声称。
功能性食品:目前在中国没有明确的官方定义,其本质上仍是普通食品,按照普通食品进行监管。产品上市前无须注册或备案,不得进行功能声称。

保健食品和功能性食品面临完全不同的行业监管


保健食品 – 管理模式
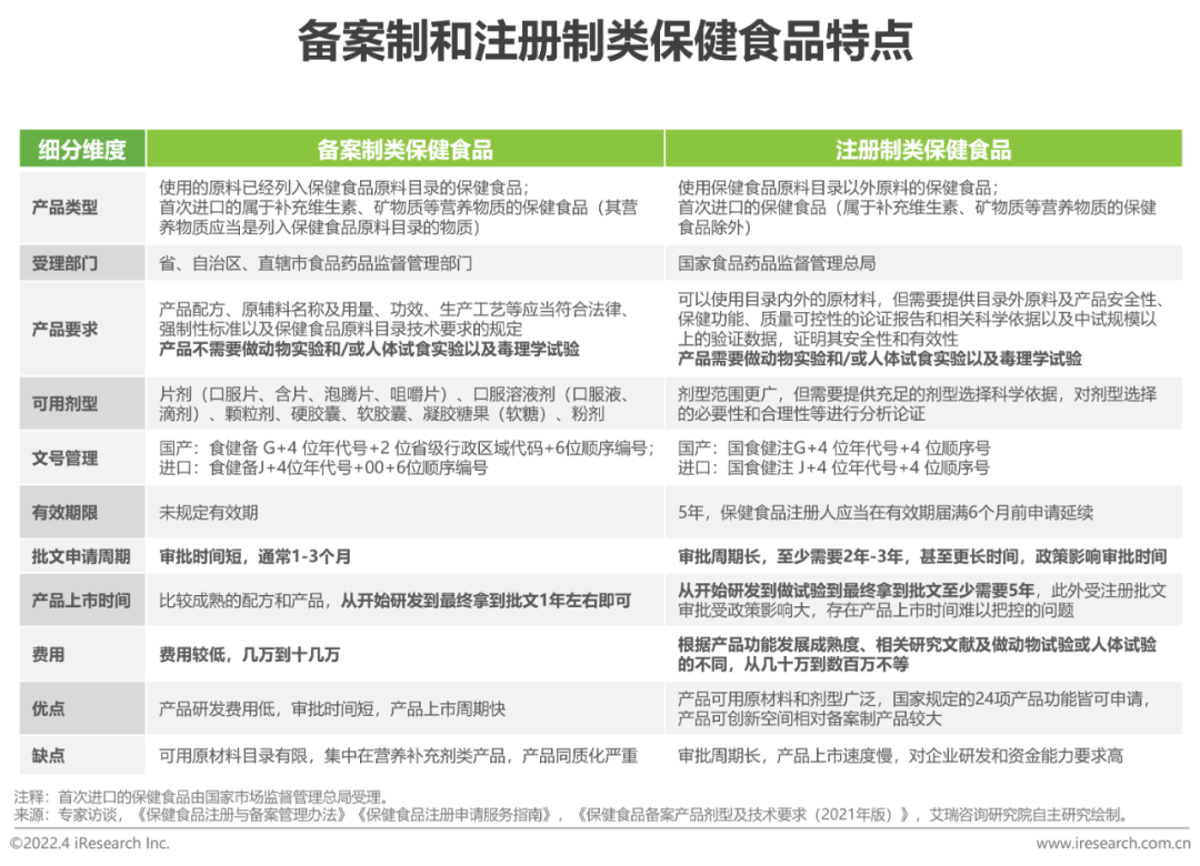
备案类产品进入门槛低,上市周期快,但产品同质化严重;注册类产品可创新空间相对较大,但产品申报周期长
中国根据保健食品所用原料的不同,对产品实施注册和备案双轨制管理。注册制的产品从可用原材料和功能声称上更为宽泛,但是需要对产品进行系统评审,时间周期长;备案制简化了行政审批流程,加速了产品上市时间,但是产品可用原材料和功能声称受限,导致产品同质化严重。

备案制产品上市周期快,注册制时间受行政审批影响大

保健食品 – 进口保健食品
通过跨境电商销售产品无须获得批文,准入门槛低,是进口保健食品进入国内市场的重要渠道
进口保健食品在中国的销售方式分为一般贸易和跨境电商两种方式,中国对不同的销售方式实施不同的监管。
跨境电商:在国外生产,产品符合原产国的相关标准和技术规范要求即可,不需要获得国内的注册证书或备案凭证,即无需申请蓝帽子,产品在国内作为普通食品来销售。
一般贸易:在国外生产,产品除了符合原产地的法律法规外,同时需要要符合国内的法规,按照国内法规监管,销售前需要获得国内的注册证书或备案凭证,产品可以在线上以及药店、商场、高端商超、母婴店等线下实体店渠道销售。


保健食品 – 行业痛点及问题
保健食品功能声称受限且已有产品功能同质化严重,消费者更多细分化的保健需求或将难以满足
国家对保健食品的严格监管在确保产品安全性和市场规范发展的同时,一定程度上限制了产品创新。
从允许声称的功能来看,目前中国保健食品允许声称的功能限制在24项特定功能以及补充维生素、矿物质功能;
从已获批的产品来看,产品类型集中在增强免疫力和补充维生素矿物质两类产品,合计占已获得批文产品的近五成,且从目前产品发展趋势来看,每年获批的产品仍以这两类产品为主,说明产品同质化严重。
从需求端来看,消费者的功能诉求不断细分化,尤其是年轻消费者在生活质量方面的养生需求,现有保健食品或将难以满足。



保健食品 – 发展及应对策略
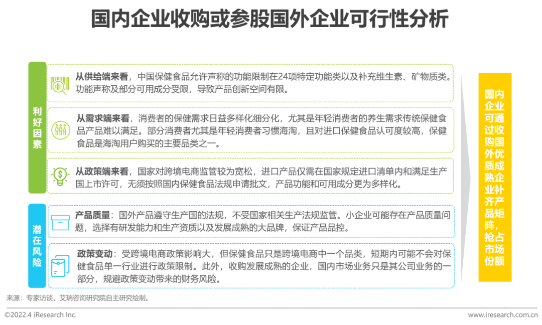
国内企业可通过收购国外优质企业,补齐产品矩阵,满足消费者细分化需求
目前中国对跨境电商监管较为宽松,进口产品仅需在国家规定进口清单内和满足生产国上市许可,即可向国内消费者展开零售,无需按照国内监管获得注册证书或备案凭证。在国内保健食品产品功能声称及产品创新受限,同时消费者保健需求日益细分化多样化的情况下,一些国内无法申请的产品功能可以通过收购国外优质企业补充产品矩阵,抢占市场份额。


功能性食品 – 行业兴起原因
供给侧:保健食品药态及功能的局限难以满足年轻消费者的养生需求,催生功能细分及零食态的功能性食品兴起
保健食品的功能局限在24项功能及补充维生素、矿物质类,且已获得批文的产品功能偏向满足中老年人的需求,年轻人的美容、肠胃健康、助眠等更多细分化功能需求难以满足。随着年轻人越来越注重养生,在供需不匹配的市场背景下催生了功能性食品的兴起,功能性食品作为普通食品在产品形态等方面创新空间更大。

功能性食品 – 行业属性
功能性食品在好吃的同时兼具功效性,偏零食和休闲属性
消费者对产品的需求从最基本的满足生存所需,到享受型需求再到营养保健、预防与治疗疾病,对产品的功效性诉求越来越强,使用场景逐渐严肃。
保健食品:产品在上市前需要做功能试验验证其产品功效,产品功效及有效剂量不达标则无法上市销售,因此对于保健食品来说在功效性和口感之间发生冲突时优先满足产品的功效性,其次才是产品口感。
功能性食品:其定位介于休闲食品和保健食品之间,在满足消费者口感好吃、方便即时的同时兼具功效性,食用场景更加休闲。功能性食品与保健食品在产品定位上不同,满足不同消费人群的不同的养生保健需求。

功能性食品 – 产品类型
产品形态零食化、方便即时,产品配方低糖低卡健康化
功能性食品的创新主要体现在产品形态、规格、包装、配方及口味上。
产品形态上,功能性食品本质是普通食品,创新空间大,产品形态多样化,涌现出了软糖、气泡水、果冻、乳制品等各种零食态的产品;
产品规格上,功能性食品多采用独立小包装,方便携带和随时食用;
产品包装上,风格活泼、颜值高、色彩明快,符合年轻人的审美;
产品配方上,功能性食品配方延续了近年来低糖低脂的食品风潮,用甜味剂替代传统的蔗糖,配方健康化;
产品口味上,各种水果、蔬菜等口味,口感好。

产品功效集中在健康与美两大年轻人关注的方向,成分上选择消费者认知度高的成熟原材料,降低科普教育成本
功能性食品作为普通食品无法声称功效,因此产品多选择市场教育较为成熟的功能成分,降低消费者教育成本。产品功能上,集中在肠道健康、美容养颜、护眼、助眠、体重管理等年轻人比较关注的方向。

功能性食品 – 行业痛点及问题
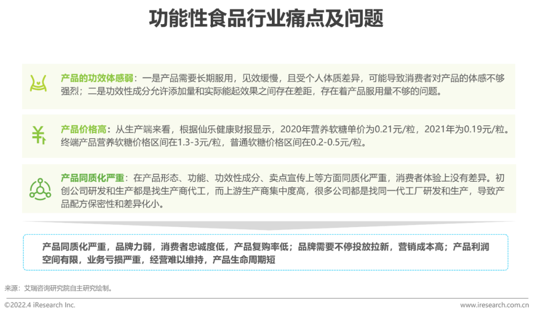
产品功效性体感不明显,且产品价格高同质化严重,或将影响产品复购和企业盈利
保健食品产品在上市前需要做功能试验,证明产品有效性,可以明确声称功能和有官方批文认证,但其仍然面临着产品见效慢,消费者对产品体感不强烈导致产品复购率低的问题。功能性食品产品无法直接声称功能,且市面上产品价格高同质化严重,年轻人喜新厌旧,产品很容易被其他同类产品替代,存在产品复购率低的问题。

产品功效受多重因素影响,国家缺乏强制检测,消费者难以辨别产品质量,或将存在劣币驱逐良币,影响行业信誉
产品功效受原材料质量、成分配比、生产工艺及有效成分含量等多重因素影响,目前国家层面对功能性食品暂未有产品监管和认证标准,而消费者端仅能根据产品宣传对产品配方、外观等进行浅层次判断。市面上部分产品存在概念性添加的问题,部分企业的产品质量问题,会影响整个行业的声誉和消费者的信任。

功能性食品 – 发展及应对策略
优化产品配方、多种功效性原材料复配,弥补单一原材料剂量不足的问题;通过功能性试验证明产品功效性,为产品质量背书,提高消费者信任度

清晰的产品定位,与消费者的沟通宣传上,引导其对产品功能合理的心理预期
功能性食品产品在功效上缺乏国家批文背书,产品溢价又高于普通食品,与消费者的沟通成本较高。对企业来说,需要对产品有清晰的定位,把产品的价值正确传递给消费者,在产品卖点的沟通上,要聚焦于人群,讲出消费者关心的功能诉求,同时要引导消费者对产品合理的心理预期,实现消费者预期、产品价格和产品功效三者之间的平衡。否则,消费者容易对产品形成“又贵又无效”的印象,对产品丧失信任,导致产品复购率低。


日本 – 行业概述
保健功能食品分为三大细分类别,实施分类分级管理
根据日本消费者事务厅的定义,食品分为一般食品和保健功能食品两类。其中,保健功能食品分为特定保健食品、营养机能食品和功能性标示食品三类。特定保健用食品于1991年引入,实行审批制,进入门槛高;营养机能食品于2001年引入,产品成分及用量需使用经过科学认证的营养成分,产品可以直接上市销售;功能性标示食品于2015年引入,上市前60天企业向消费者事务厅备案即可。以上三种食品获批后均可对批准的功能进行标示。


日本 – 功能性标示食品
FFC制度的实施规范了行业发展,刺激了市场增长
日本于2015年4月开始实施功能性标示食品制度,FFC制度在FOSHU市场增速放缓甚至出现负增长的背景下推出,该法案的出台,激发了企业开发新产品的热情,刺激了经济增长。政策的放开使功能性标示食品产品种类不断丰富,市场规模快速增长。

FFC制度下行业发展仍存在一些问题,监管有待进一步完善
FFC制度在刺激经济增长的同时,也存在产品同质化、产品标签与产品功能不符、产品撤回率高等问题。说明政策监管仍需进一步完善,以及企业在开发产品时需要明确好产品定位及差异性,提高产品上市的成功率和产品生命周期。

日本 – 总结与启示
日本FFC制度的推出背景与中国现处于完全不同的发展阶段
在日本人口老龄化日益严重及经济低迷、FOSHU市场增幅放缓的背景下,政府认为生产和销售更多的保健食品有利于振兴经济,从而催生了FFC制度,一方面可以刺激经济增长,同时也可以提高国民身体健康水平。
当前中国人口老龄化和人均GDP相当于日本上世纪80年代末、90年代初的水平。从产业发展的角度来看,经过近四十年的发展,中国保健食品行业的法律法规仍处于不断完善的状态,中国关于功能性食品的相关制度或将在短期内处于缺失状态。短期内,中国功能性食品仍将按照普通食品来监管,行业的有序发展需要企业自律。企业需要明确自身产品定位,在法规的许可下与消费者进行正确沟通,引导其对产品功能合理的心理预期。


市场机会 – 行业进入门槛
保健食品对企业的法规资质、研发能力和资金实力要求高,准入门槛高;功能性食品进入门槛低,发展更为灵活
保健食品行业法规壁垒高,受行政审批影响,产品上市时间难以把控,对于企业来说时间成本和资金成本高。因此,需要企业具备市场前瞻性、较强的研发能力、熟悉行业法规细则。目前市场参与者以保健食品公司为主;药企也是保健食品赛道的主要玩家,药企在研发、生产资质等方面的要求比食品严格,进入保健食品行业属于降维入局;近年来,保健食品行业因其成长性及高毛利率属性吸引不少跨界玩家入局,典型的如乳企,这类企业多通过收购入局,通过收购获得相应的生产资质和产品线。
功能性食品无论是对企业资金实力还是产品开发周期来说,要求都较低。按照普通食品来监管,产品创新空间大,行业进入壁垒低。功能性食品本质上是普通食品,按照普通食品监管和上市,其进入门槛低,初创公司、传统食品饮料企业、保健食品企业、制药企业、原材料供应商等不同背景企业皆纷纷入局。

市场机会 – 保健食品
成熟企业:对于跨界玩家来说,通过收购入局是较为快速的方式
随着国家相关行业法规的逐步出台和不断细化,国家对保健食品行业的监管日趋严格,行业规范化程度和准入门槛进一步提高。保健食品作为特殊食品与普通食品面临完全不同的监管,对于圈外玩家来说,通过收购是入局较为快速的方式。

成熟企业:对于圈内玩家来说,比拼其对产品的前瞻布局能力,提前卡位新功能赛道,但政策放开时间不确定
对于保健食品大企业而言,考验其在维护原有产品的基础上,布局新功能的能力。目前保健食品的24项功能发展较为成熟,产品同质化严重,产品创新空间小,企业提前研发和布局新功能,国家政策一旦放开,有利于企业提前卡位,利用批文产品申报的时间差,迅速铺市场,获得先发优势。国家政策虽然鼓励企业申报新功能,但政策放开时间不确定,企业投资回报周期长,适合研发能力强和资金实力雄厚的大企业。

市场机会 – 保健食品
初创公司:从0到1诞生大体量公司的难度大
保健食品行业法规壁垒高,对于初创公司来说,从0开始搭建团队进入市场,时间成本、资金成本要求高,且已有功能产品发展成熟,产品创新空间有限,与大企业比不具有差异化及竞争优势,对于初创公司来说,跑出大体量公司的难度大。

市场机会 – 功能性食品
产品的物理属性终将被追平,满足消费者的功能诉求和情感诉求的品牌商才能在产品日益同质化的竞争中实现突围
功能性食品作为普通食品不存在研发壁垒及法规壁垒,行业进入门槛低,产品上市周期快且可以根据市场变化快速迭代。因此对于功能性食品企业来说,产品的物理属性很容易被其他玩家追平,在产品日益同质化的市场竞争中,企业在满足消费者对产品的功能诉求的同时,通过品牌调性和内涵向消费者传递品牌精神主张,满足消费者的情绪价值,占领用户心智才能实现突围。

成熟企业:依托企业基因对产品进行升级或拓展相关品类,复用原有渠道及客户资源,助力公司实现业务增长
对于成熟企业而言,在原有品类竞争激烈、行业利润率降低、市场增速缓慢的背景下,拓展功能性食品赛道,一方面可以满足消费者对食品健康化功能化的诉求,另一方面与普通食品相比,功能性产品溢价高,毛利率更高,有利于提高公司整体盈利水平。
根据企业原有基因不同,成熟企业在生产线、渠道、客群等方面部分资源可以复用。在功能性食品无法声称功能及功效性无法衡量的行业现状下,大厂品牌背书性更强,更容易获得消费者信任。但另一方面成熟企业可能存在品牌老化问题,在新产品打造与宣传上要打破老品的局限,采用年轻消费者偏好和容易接受的方式。

初创公司:洞察用户未被满足的潜在需求和消费场景,通过原始产品创新占领用户心智,抓住时间窗口实现突围
功能性食品行业进入门槛低,产品很容易被模仿,对于初创而言想要在产品力容易被追平的领域实现突围,需要精准洞察用户未被满足的潜在需求和消费场景,从细分功能切入,打磨产品力和品牌力,满足消费者的功能诉求和情感诉求占领用户心智,抓住时间窗口实现突围。

发展机遇与局限性
受老龄化、健康化趋势的红利,看好行业未来发展前景;但受行业法规的局限,短期内企业发展或将戴着镣铐跳舞

