“浙江发布”微信公众号消息,6月8日,浙江省新型冠状病毒肺炎疫情防控工作领导小组办公室发布《关于科学精准调整上海来浙返浙人员健康管理措施的通知》。
《通知》指出,鉴于上海市疫情形势逐步向好,正有序恢复正常生产生活秩序,向常态化疫情防控转换,为进一步统筹做好疫情防控和经济社会发展,结合上海市最新公布的新冠病毒感染者信息,经专家综合研判,现对上海来浙返浙人员健康管理措施调整如下。
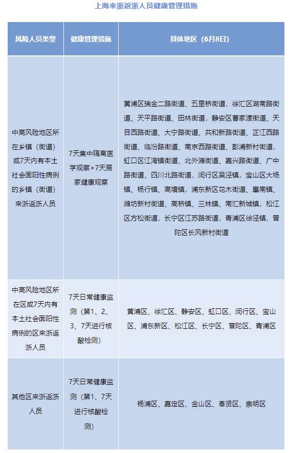
1. 对上海市中高风险地区所在乡镇(街道)或7天内有本土社会面阳性病例的乡镇(街道)来浙返浙人员实行“7天集中隔离医学观察+7天居家健康观察”。其中居家健康观察期间,在第2、7天各进行1次核酸检测。
2. 对上海市中高风险地区所在区或7天内有本土社会面阳性病例的区来浙返浙人员实行“7天日常健康监测”。日常健康监测期间,在第1、2、3、7天各进行1次核酸检测,同时需满足所在地常态化核酸检测要求。
3. 对上海市其他地区来浙返浙人员实行“7天日常健康监测”。日常健康监测期间,在第1、7天各进行1次核酸检测,同时需满足所在地常态化核酸检测要求。
4. 上述人员在日常健康监测期间,要求控制活动范围,不乘坐公共交通工具,不参加会议、会展、旅游、聚餐等聚集性活动,不进入学校、托育机构、养老院、福利院等特定机构,不进入影剧院、歌舞厅、浴室、网吧等室内密闭场所,不开展线下教学、培训等活动,外出时须全程规范佩戴口罩,切实保持安全社交距离,原则上在结束日常健康监测前不离开所在县(市、区)。

具体管控措施详见附表,后续根据上海市疫情防控形势动态进行调整。

注:1.因乘坐高铁短暂途径上海虹桥站、上海站、上海南站等站点的,无需实行站点所在乡镇(街道)的健康管理措施。2.对目前尚在集中隔离医学观察的上海低风险地区来浙返浙人员,经核酸双采双检结果均为阴性后,可解除集中隔离,转入7天日常健康监测,在第1、7天各进行1次核酸检测。
