文|聚美丽 诗 诗
“2022年,刷酸仍然会是一个热门方向。”某国际原料公司从业者说道。
近几年,“刷酸”在众多美容理念中脱颖而出,成为热门概念之一,很多品牌相继推出了主打“刷酸”概念的护肤品。
事实上,“刷酸”在医美领域有另外一个名称“化学换肤术”,是一种微创美容方式。严格来说,我们日常使用的化妆品是完全达不到这种效果的。
国家药监局表示,果酸、水杨酸等成分被允许添加在化妆品中,但需要遵循使用限制和技术要求。根据规定,化妆品中α-羟基酸及其盐类和酯类(包括苹果酸、柠檬酸等果酸)的含量不得超过6.0%;水杨酸的含量不得超过3.0%。
当下,“刷酸”在化妆品行业中有一些乱象,比如:有些化妆品在广告宣称或关键词搜索上,会将产品与“换肤”联系起来,但“换肤”一词有明示或暗示医疗作用,属于违禁词等。但同时,“刷酸”正在成为业内产品开发的一个重点方向,这不仅带动了一波新的护肤风潮,也带火了不少酸类成分。

本期成分特辑,我们将分别从轻医美的“化学换肤术”、化妆品中的“刷酸”来介绍一下这些走红的酸类成分。
从“化学换肤”到化妆品“刷酸”
医美界的“化学换肤”是现在热门的美容方式,其通过化学物质作用于皮肤表层引起皮肤不同水平的可控损伤,从而诱导皮肤表层和真皮结构重建,主要用于痤疮、黄褐斑、皮肤光老化、角化性疾病、炎症后色素沉着、痤疮瘢痕等治疗。
从广义上看,“化学换肤”的历史可追溯到3600多年前的古埃及时期,当时人们发现,使用酸牛奶洗脸可以改善皮肤,保持年轻的状态。此外,据记载,古希腊和古罗马人曾使用从石灰中提取的腐蚀性物质来使皮肤变得光洁。
大约19世纪后期,现代医学开始将化学换肤应用在临床常见皮肤问题的治疗上,比如,通过苯酚、巴豆油、水杨酸、间苯二酚、三氯醋酸(TCA)等化学剥脱剂用于雀斑、黄褐斑和色素沉着等皮肤疾病。
19世纪70年代,“TCA换肤”开始流行,“Chemabrasion”(化学换肤)的概念被正式创造出来;同一时期,美国著名皮肤科医生尤金·范·斯科特(Eugene van Scott)和药物化学博士R.J. Yu通过研究α-羟基酸(AHA)的护肤功效,“果酸换肤”的概念进一步得到补充。
此后,结合TCA、AHA等成分的复合式配方被用于中深层换肤中,以达到相关皮肤疾病和皮肤年轻化的治疗目的。
诸如TCA、AHA等“酸”类成分被称为化学剥脱剂,其可以对角质层细胞、表皮细胞造成破坏,去除皮肤的多余角质层、促进表皮层细胞的更替以及真皮胶原再生。根据使用化学剥脱剂作用于皮肤的深度,化学换肤可分为三种:浅层换肤、中层换肤、深层换肤。

表格来源于知乎用户“素研说”
深层换肤可以达到更明显的抗衰老效果。但随着换肤深度的增加, 出现不良反应的概率也增加。尤其对于亚洲人,换肤层次应仅限制在表皮层,不然术后色素沉着的可能性大大增加,而且恢复时间很长。因此,浅层换肤更受关注,它对表浅性皮肤疾病和轻度皮肤老化有效。
不同地区的人在肤质上存在着差异,欧美人的皮肤角质层更厚,代谢速度更快,因此,化学换肤(尤其是中、深层换肤)在欧美等国家更受推崇。据悉,在美国整形外科协会连续3年统计的微创美容项目中,化学换肤长期位列前5位。
但值得注意的是,不管是化学换肤,还是所谓的“刷酸治疗”,其中使用的“酸”都不是化妆品,需要在具有医疗资质的医院或诊所,由经过培训的专业人员进行操作。
以医疗机构皮肤科常见的“刷酸祛痘”为例:治疗时果酸常用的浓度为20%、35%、50%和70%,水杨酸常用的浓度为20%-30%。这些浓度远高于化妆品中“酸”的安全使用浓度。
此外,从使用范畴来看,化妆品是以清洁、保护为目的的日用化学工业产品,不具有医疗作用。部分化妆品能够实现一定的清洁、去角质等功效,但与“刷酸治疗”、“化学换肤”有着本质区别。
含“酸”化妆品有哪些主流成分?
从作用效果上来看,与化学换肤不同的是,含“酸”的化妆品仅能够在表皮层发挥作用,主要帮助清除多余的废旧角质,加快皮肤角质层的脱落。
相比其他去角质方式,比如磨砂膏、卸妆产品等,含“酸”的化妆品能够通过不同的“酸”复配,影响皮肤油脂分泌和表皮菌群环境,具有一定的祛痘效果。此外,酸类成分还能够与其他活性成分协同生效,从而发挥出保湿、抗衰老等更多功效。
化妆品中最常见的“酸”主要有水杨酸、果酸和壬二酸。
1)水杨酸(BHA)及其进阶用法
水杨酸简称BHA,是一种β-羟基酸。最早的天然水杨酸是从柳树皮、甜桦树等中提取的。大家所熟知的解热镇痛药阿司匹林(乙酰水杨酸)就是水杨酸的衍生物。
化妆品中水杨酸的浓度通常在0.5-2%,低浓度的水杨酸和较高浓度的水杨酸具有不同的作用效果。在0.5%-1%浓度之间,水杨酸主要起到保湿、防腐的作用;而2%浓度的水杨酸能够促进皮肤角质代谢、疏通毛孔并抗炎抑菌,同时兼具控油、舒缓效果。
由于pH值过低会对皮肤造成一定刺激性,很多水杨酸产品中会加入强碱来中和水杨酸的强酸性。比如,宝拉珍选的水杨酸精华水,通过氢氧化钠中和水杨酸的酸性,以减少酸类成分的刺激性,控制配方合理pH值。

宝拉珍选
有的产品则使用更加温和的水杨酸衍生物来降低刺激性。比如,欧莱雅集团的专利成分辛酰水杨酸,在水杨酸的结构上添加了酯链,比水杨酸渗透性更强,同时具备类似的功效。
欧莱雅旗下众多产品中都添加了这一成分,通常添加量在0.2-1%。典型的产品有理肤泉DUO+/K乳,以及三酸精华,都使用了水杨酸+辛酰水杨酸的搭配。

理肤泉
还有的产品,通过包裹技术达到“更温和”的目的。比如博乐达的超分子水杨酸,使用了β-环糊精和壳聚糖包裹,起到缓释的效果。该成分被应用在博乐达的明星单品水杨酸面膜中,还复配了甘草酸二钾、红没药醇等舒缓成分。

博乐达水杨酸面膜
此外,有机植物来源的水杨酸类成分也成为一类新型原料。
比如,法国天然护肤品原料供应商Alban Muller【于2021年被禾大(Croda)集团收购】推出了一种可作为化妆品活性成分的“天然护肤水杨酸”Amiperfect ER(INCI:平铺白珠树/冬青叶提取物),以及一种可用于化妆品防腐剂的“天然水杨酸防腐剂”Amipreserve(INCI:水杨酸)。目前,这两种原料已经被应用在雪花秀、悦诗风吟、爱丽小屋等知名产品中。

雪花秀、悦诗风吟、爱丽小屋相关产品
Amipreserve 在受试溶液中有优异抗菌表现,在水相配方中各类菌种在24小时后被有效杀灭,该原料是COSMOS认证允许使用的防腐剂中,目前唯一可用植物来源生产的天然防腐剂。
Alban Muller同时还拥有一种特殊的独家植物提取脱水工艺:Zeodration技术,在真空低温脱水 (最高40℃)下,能够完好保存植物活性分子不被破坏,同时更降低能耗、更加生态环保。
2)“全能型选手”壬二酸
壬二酸,又称为杜鹃花酸,是一种天然存在的直链饱和二羧酸。20世纪70年代,罗马知名皮肤研究所的Marceua博士等人在研究花斑廯白斑病时,注意到了壬二酸这一成分,发现其在治疗黄褐斑及痤疮等皮肤科疾病中具有不错的疗效。至今,壬二酸仍然是一种临床治疗痤疮的常见处方药。
相比果酸、水杨酸等热门的“酸”,壬二酸似乎一直都是不温不火,但事实上,壬二酸在功效上属于一个“全能选手”。
研究发现,壬二酸能够温和去角质,避免毛孔堵塞,同时改善皮肤油脂的分泌达到控油效果,并且抑制皮肤表面及毛囊内的厌氧菌、需氧菌和活性氧自由基的产生和作用,从而达到抗菌抗炎的目的。
此外,与其他酸类成分相比,壬二酸刺激性相对较低,同时能够针对色素异常的细胞,减少黑色素的生成,对淡化痘印具有一定效果。
壬二酸最出名的功效,在于其对痤疮具有良好的改善效果。曾有实验表明,20%的壬二酸对痤疮的治疗效果,可与0.05%维甲酸、5%过氧化苯甲酰相较。
从安全性角度来看,壬二酸不会产生耐药性,不良反应也较少。根据美国FDA药物分级标准,壬二酸属于B类药物,可在孕期和哺乳期安全使用。
不管是药理作用和护肤功效,壬二酸都可以算是优等,但由于理化性质方面的缺陷,这一成分在应用上存在不少难点。
化妆品中壬二酸的使用浓度通常为10%-20%,较高浓度才能发挥出较好的效果,然而壬二酸的溶解性较差、熔点较高,使用其他非常规的化学方法溶解壬二酸会降低其含量,并引起壬二酸分解,降低使用效果。因此,该成分的配伍比较困难。
部分厂商通过开发壬二酸衍生物,比如壬二酰二甘氨酸钾、壬二酰胺等,解决其配方难点。
比如,上水和肌推出的平衡理肌祛痘凝胶,主打更温和的壬二酰胺MEA,以及抗衰老成分视黄醛,还使用了积雪草提取物、季铵盐-73(皮傲宁)、维C等功效成分,协同抑制油脂、调理皮肤环境。

上水和肌
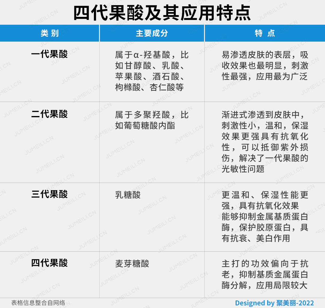
3)四代果酸的应用发展
果酸是从植物中提取的各种有机酸,是α-羟基酸的总称,包括柠檬酸、杏仁酸、苹果酸、乳酸和葡萄酸等成分。
与水杨酸类似的是,浓度和分子量大小能够决定果酸的效果表现和刺激性。中低浓度的果酸主要针对表皮层,促进老废角质脱落、细腻皮肤、提亮肤色。高浓度果酸能深入真皮层,刺激胶原蛋白、弹性蛋白再生,起到淡化皱纹和色斑的作用。
由于果酸存在刺激性,容易出现皮肤不耐受的现象,导致皮肤变得敏感、刺痛、脱皮、泛红等,因此化妆品中的果酸具有严格的安全使用规范。根据国内相关规定,护肤品中添加的果酸浓度不得超过 6%,国外产品则通常会添加到10%-20%的更高浓度。
随着研究的进展,果酸的性能往更加温和的方向进阶,目前已经发展出四代果酸,它们的去角质效果逐渐降低,安全性和保湿性逐渐提升。其中,一代果酸虽然刺激性较高,但其应用最为广泛。

除了这四代果酸之外,还有一种特殊的果酸:杏仁酸。大多数果酸都是水溶性的,而杏仁酸则具有脂溶性,同时它的分子量较大,因此不仅具有较好的角质剥脱作用,而且刺激性和渗透性较低,皮肤耐受性更好。
护肤品中,杏仁酸使用浓度通常在6%-20%之间,其可以深入到毛囊皮脂腺,从而减轻毛囊皮脂腺的炎症。
护肤品牌DR.WU达尔肤曾推出主打6%、8%两种浓度的杏仁酸精华,用于改善闭口、痘痘等问题。其中复配了2%水杨酸+1%焦葡酸,这三种酸同时具备了水溶性和油溶性,能够更好地在配方中分布。此外产品还复配了维生素B5、红没药醇等舒缓成分,中和配方刺激性。

DR.WU达尔肤
现如今,人们对祛痘、控油等护肤功效的需求量只增不减,而“刷酸”被证实是一种具有显著成效的美容方式。只不过,医美中的“刷酸”与现在化妆品提及的“刷酸”在本质上存在很大的区别。
受到医美领域的启发而问世,含“酸”化妆品可以说是一种更加方便、安全的“刷酸”替代品,消费者对此的接受程度也越来越高。在市场需求不断扩大的同时,化妆品品牌们不断通过成分和配方改进,降低刺激性,从而实现“温和刷酸”。
而且,从成分和配方来看,含“酸”化妆品还有很大的发展进步空间,等待品牌和专业人士探索。
