截止2016年7月19号,一共有184家P2P平台与银行签署了资金存管协议,占据正常运营平台数量比例为7.8%;其中72家已经上线了银行存管系统,占据正常运营平台数量比例为3%。
P2P平台签约银行一览
据不完全统计,共计39家银行布局P2P资金存管业务,其中华兴银行签约34家平台居第一位;恒丰银行签约25家位列第二;民生银行签约20家居于第三;中信银行签约14家位于第四;江西银行和徽商银行分别签约13家并列第五;浙商银行签约8家名列第六;招商银行签约6家位于第七。

按照39家银行性质来看,11家股份制商业银行签约89家居第一位,19家城市商业银行签约83家居第二位,4家国有商业银行签约8家居第三位,2家农商行签约5家居第四位,1家邮政储蓄银行、1家外资银行和1家民营银行分别签约1家P2P平台。

国有商业银行、股份制商业银行和邮政储蓄银行属于大中型银行,累计签约98家平台,占据总签约平台数量比例为53.2%。网上一直流传一种说法是开展P2P平台资金存管业务的是中小型银行,这种说法是没有事实依据的。
从平台注册地分布来看,北京地区已经与银行签订了资金存管协议的P2P平台数量最多,达到53家;排在第二位的是广东深圳,为34家;上海地区22家;浙江杭州17家,广东广州13家;安徽合肥8家;贵州贵阳和重庆分别为5家;江苏南京4家;山东青岛和湖南长沙分别为3家;四川成都和湖北武汉分别为2家;其余13个地方分别为1家。

北京、广东深圳、上海、浙江杭州和广东广州共计签约139家,占据整体签约数量的75.5%。
从已经上线银行存管的P2P平台所在地分布来看,北京以19家平台的数量位于第一,广东深圳、上海以9家并列第二,浙江杭州、安徽合肥以8家并列第三,广东广州以4家位居第四,山东青岛、重庆和贵州贵阳以2家并列第五,其余9座城市分别上线1家。

P2P平台寻求与银行合作开展资金存管业务,从2012年12月就开始了,分别是2012年上线1家,2014年上线1家,2015年上线20家,2016年上线50家(注:上图中的时间不详指的是鼓浪金服。鼓浪金服方面以上线银行存管时间敏感为由拒绝提供具体上线时间,但宣称上线时间为2016年上半年。据鼓浪金服官网2015年9月28号发布的公告显示,鼓浪金服应该是在2015年9月与恒丰银行签署了存管协议)。

另外,网上时不时会有类似银行搁浅、终止、暂停推进银行存管协议的言论,但实际上从2015年6月起,除了2015年10月没有P2P平台上线银行存管系统外,其余每个月都有平台上线银行存管系统,因此这种唱衰P2P平台与银行合作开展不下去的言论是没有事实依据的。
银行资金存管三种模式
在去年7月18号,监管层出台了被誉为“互金基本法”的《关于促进互联网金融健康发展的指导意见》。去年年底的12月28号,《网络借贷信息中介机构业务活动管理暂行办法(征求意见稿)》出台。这两份文件都提到P2P平台需要将资金交由银行存管,但没有给出具体存管方案。
从宣称上线银行资金存管的平台的模式来看,一般可分为银行直连、银行存管和第三方支付联合银行存管三种模式。
银行直连是最早出现的银行资金存管模式,目前已经有5家平台采用此种模式。(见下图)

2012年12月24号,开鑫贷上线即采用与中国银行、江苏银行合作,进行资金存管。平台借助银行实现了交易资金的在线直接支付结算功能,免去了投资人充值后再投资这一步。
第二种银行存管模式是P2P平台接纳度最高的,共有47家平台采用此种模式。(见下图)投资人采用这种模式投资时,均需在平台签约的存管银行开设独立的个人存管账户。在投资人进行充值、投资、提现等涉及资金的操作时,均需跳转至相应银行页面校验交易密码。


联合存管指的是第三方支付联合银行对P2P平台的用户资金进行监管,目前共20家平台采用此种模式。
在P2P平台、第三方支付和银行签订存管协议后,一般P2P平台会得到如下服务:资金流向,用户的钱通过第三方支付的客户备付金专户存到银行;专属账户,P2P平台为用户在银行开通专户存管资金和风险准备金;资金隔离,通过银行专户划拨资金,用户资金和P2P平台资金完全隔离。
相比较于前两种模式,联合存管模式的充值和提现都有第三方支付介入进来,其操作步骤也更为繁杂。以P2P平台联合富有支付和恒丰银行联合存管方案为例,其充值和提现的流程分别如下:


开展联合存管的P2P平台名单如下:

银行存管:用于宣传的最后一块遮羞布
据吴军博士在《浪潮之巅》(第二版)讲风险投资的一章《幕后的英雄》中介绍,二战后,经过罗斯福和杜鲁门两任总统的努力,美国建立起了完善的社会保险制度(Social Security System)和信用制度(Credit System),使得美国整个社会建立在信用(Credit)这一基础上。每个人(和每家公司)都有一个信用记录,通过其社会保险号可以查到。美国社会对一个人最初的假定都是清白和诚实的(Innocent and Honest),但是只要发现某个人有一次不诚实的行为,这个人的信用就完蛋了——再不会有任何银行借给他钱,而他的话也永远不能成为法庭上的证据。全美国有了这样的信用基础,银行就敢把钱在没有抵押的情况下借出去,投资人也敢把钱交给一无所有的创业者去创业。
P2P在中国的发展很显然不是建立在信用这一基础上。当P2P漂洋过海来到中国后,参与主体里面的融资方、P2P平台方和第三方支付都有大量的失信情况。因为本文是讲银行存管的缘故,接下来只会讲P2P平台和第三方支付的失信情况。
孔子在《论语》中讲,“始吾于人也,听其言而信其行;今吾于人也,听其言而观其行。”(以前我对人的态度是,只要听到他说的话,便相信他的行为;今天我对人的态度是,听到他说的话,还要考察他的行为,才能相信)。失信往往从言语开始,P2P也不例外,而银行存管这一绝佳增信手段自然成了虚假宣传的重灾区。
第一种虚假宣传是“偷换概念”,表现是把一家平台的风险准备金在银行开户存管说成是用户资金存管在银行。这种宣传太多太多,如三农资本。
第二种虚假宣传是P2P平台根本没有同银行签署协议但对外宣传说已经签署协议。这种类型的代表为e租宝宣称同兴业银行合作开展资金合作。
第三种虚假宣传是P2P平台只是同银行签署了协议,但对外宣传说实现资金存管。暂举数例如下:
小诺理财只是跟徽商银行签订了存管协议,但其官网宣传资金由徽商银行存管。(见下图)

e兴金融只是跟浙商银行签订了存管协议,但其官网宣称已经实现银行存管。
博金贷只是与江西银行签订了存管协议,但其官网宣称已经实现银行存管;另外,在百度输入“博金贷 银行存管”可以看到多篇宣称博金贷已经实现银行存管的误导投资人的文章。
光大云富(见下图)、沙小僧只是和光大银行签订了战略合作协议,但其App和官网到处宣传资金由光大银行监管。

华银金融只是跟华兴银行签订存管协议,正在对接存管系统,但华银金融的官网Logo旁边已经有“华兴银行存管”的标志。
微金所只是跟华兴银行签订了存管协议,但其官网宣传资金由华兴银行存管。
中普互联网金融官网曾经刊文《【中普互联网金融】中普-交通银行第三方资金托管,全国稳健运作》宣称其2016年1月与交通银行签订存管协议,随后在2016年6月上线银行存管系统。这篇文章目前已经被删除,只能通过百度快照的方式查看。
夸客金融只是与恒丰银行签订了存管协议,但在官网宣传商业银行资金存管。
信用宝只是与廊坊银行签署存管协议,但在其官网宣传资金在银行存管。
P2P平台为国家每一次出台政策打击“老赖”欢欣鼓舞,却没有对自己的宣传失信有彻底的反思。要求借款人诚信,自己在宣传中却屡屡违背事实,这是一个有意思的现象。
第三方支付“托管雷”
2014年10月7号,财迷中国发布《财迷中国从未发生提现困难》,承认项目逾期,但宣称没有出现提现困难——“财迷中国是资金托管平台,每位投资人都在环迅开设了独立的个人账户,只要个人账户上有钱就随时可以提现,提现由环迅处理,平台不参与。”

财迷中国最终还是没有熬过2014年冬天,成为中国第一家通过第三方支付平台托管用户资金倒闭的平台。财迷中国倒闭原因是其担保方贵侨小贷公司在财迷中国借款后逾期。
2015年1月26号,用心贷官网发布《平台老板失联公告》。用心贷成为通过环迅支付进行资金托管后跑路的第二个平台。
2015年6月8号,德利创投提现困难。德利创投在2015年5月28号接入汇潮支付。据投资人爆料,投资人在德利创投的资金被汇潮支付以手续费的名义转给了德利创投,而不是将资金给借款人。汇潮支付在与德利创投合作的过程中,不仅没有严守双方达成的托管协议上平台不触碰资金的约定,反而助力德利创投触碰投资人资金。

在第三方支付进行资金托管的P2P平台接连“爆雷”之后,第三方支付托管的公信力大打折扣。为e租宝提供过支付服务的易宝支付、连连支付和汇潮支付继续在为P2P平台提供“第三方支付+银行”的联合存管服务。根据2016年7月1号开始执行的《非银行支付机构网络支付业务管理办法》对第三方支付机构有明确的性质界定——只能作为支付通道,不得开展资金托管业务。
银行“存管雷”
2015年12月23号,三农资本停止发标,停止给投资人回款。在四个月前的8月24号,三农资本宣称与中信银行签订资金存管协议。三农资本的运营主体为安徽金实资产管理有限公司,注册成立于2014年4月,在2015年1月上线运营,规模迅速扩张:2015年7月累计成交2亿元,8月19日3亿元,8月31日5亿元,10月14日10亿元,11月12日15亿元,12月10日突破20亿元,其交易量位居2015年安徽P2P交易量的第一名。案发时,三农资本的累计成交金额超过22亿元,拖欠投资者的待兑付资金约6亿元。

另外一家签约中信银行资金存管协议后“爆雷”的平台是微融通。签约仪式上中信银行合肥分行程东经理表示,“将每月定期披露安徽天贷金融公司(即微融通)在我行开立的风险备用金余额情况。除资金存管外,中信银行还将为安徽天贷金融P2P平台提供涵盖融资、结算、资本运作、信息咨询、理财等多层面、全方位的综合金融服务方案。”

2016年5月20号,e速贷突然遭到“例行常规检查”,网站停止发标。据e速贷官网信息,2015年11月3号,e速贷与南粤银行签署银行存管协议。
据不完全统计,截止2016年7月18号,至少有3家P2P平台与银行签署存管协议后“爆雷”。
2015年12月14号,徽商银行联合7家支付平台召开了“徽商银行直销银行嵌入式资金存管产品发布会”。徽金所成为该存管新模式的首批运营商,与徽商银行一起打造P2P平台存管新模式。据媒体在2016年3月21号报道,合肥市公安局蜀山分局查办了徽金所。徽金所发布子虚乌有标的,非法募集资金,将募集来的资金用于放高利贷,从众赚取差价,涉案金额逾1000万元。徽金所应该是中国P2P历史上第一家上线银行存管后被查办的平台。
2016年3月11号,信东创赢最后一次发标。在2016年2月29号,信东创赢宣传“正式与恒丰银行资金存管系统对接切入,从此信东创赢用户的账户信息和资金流向,都将受到恒丰银行的监督”。

据新华网报道,2015年12月中旬,信东创赢与恒丰银行签订资金存管合作协议。投资人爆料称信东创赢从2015年10月开始出现逾期。逾期时间早于平台与恒丰银行接洽的时间,证明恒丰银行在选择存管合作平台时把关不严。
恒丰银行在与P2P平台签署了资金存管协议后,会在P2P平台涉及恒丰银行的宣传上有严格要求,在未上线银行存管前不得宣传已经上线银行存管。在一份P2P平台与富有支付和恒丰银行三方签署的《资金存管服务协议》中有明确的条款,“甲方(笔者注:此处指某P2P平台)未获得丙方(笔者注:此处指恒丰银行)的存管服务上线书面确认书前,不得对外宣称丙方为其资金存管方,且不得在网站悬挂丙方logo及链接;获得丙方确认书后,甲方对外应如实描述丙方资金存管业务。未经丙方书面同意,不得在网站悬挂丙方logo及链接用于其他业务宣传。若甲方未遵循前述要求,甲方必须立即撤下丙方logo及链接,并承担由此给丙方造成的物质和名誉损失。”

2016年4月14日,信东创赢在苹果应用店的App更新到1.1.2版,内容简介有“信东创赢携手恒丰银行及汇付天下三方合作,从流程上确保用户资金稳定”。在信东创赢出事后,媒体曾向恒丰银行提起采访要求,并且根据恒丰银行的要求发采访函过去,没有得到恒丰银行任何回复。从2016年2月29号开始信东创赢一直高调宣传上线银行存管系统,恒丰银行不会不知道。
无论是采用第三方支付托管,还是与银行签订资金存管协议,乃至上线银行存管系统,P2P平台的“雷”声不断,跑路不停。
银行存管究竟意味着什么
无论是达成哪种模式的银行存管,P2P平台与银行进行资金存管合作时都会签署协议。要搞清楚P2P平台实现资金在银行存管究竟意味着什么,还是得去阅读P2P平台与银行签署的协议。

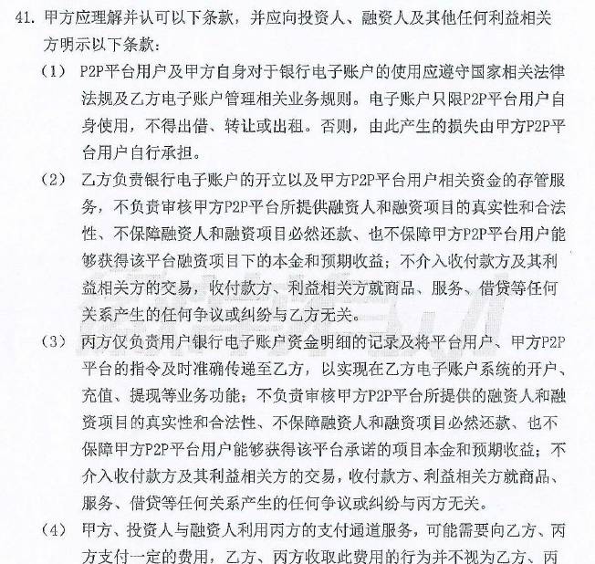
据e人e贷、丰付支付和徽商银行签署的《网络借贷资金存管合作三方协议》,丰付支付和徽商银行有免责声明如下:

“乙方(笔者注:此处指徽商银行)负责银行电子账户的开立以及甲方P2P平台(笔者注:甲方P2P平台指e人e贷)用户相关资金的存管服务,不负责审核甲方P2P平台所提供融资人和融资项目的真实性和合法性、不保障融资人和融资项目必然还款、也不保障甲方P2P平台用户能够获得该平台融资项目下的本金和预期收益;不介入收付款方及其利益相关方的交易,收付款方、利益相关方就商品、服务、借贷等任何关系产生的任何争议或纠纷与乙方无关。
“丙方(笔者注:此处指丰付支付)仅负责用户银行电子账户资金明细的记录及将平台用户、甲方P2P平台的指令及时准确传递给乙方,以实现在乙方电子账户系统的开户、充值、提现等业务功能;不负责审核甲方P2P平台所提供的融资人和融资项目的真实性和合法性、不保障融资人和融资项目必然还款、也不保障甲方P2P平台用户能够获得该平台承诺的项目本金和预期收益;不介入收付款方及其利益相关方的交易,收付款方、利益相关方就商品、服务、借贷等任何关系产生的任何争议或纠纷与丙方无关。”
根据上述免责条款,实际上第三方支付和银行只保证资金不被P2P平台随意挪用。这有点类似于股民的证券账户,虽然证券账户第三方托管在银行,但投资后遭受损失银行并不负责。
类似的免责条款在别的P2P平台与第三方支付和银行签订的存管协议中也有出现。据某P2P平台与富友支付和恒丰银行签署的《资金存管服务协议》,富友支付“不对P2P平台的投融资项目的交易真实性承担实质审核责任”,而恒丰银行“仅依据甲方提交的企业客户资料为企业客户开通专属账户,因企业客户资料不真实、虚构借款需求等导致投资人损失的,由甲方负责解决,与丙方无关”。
归根结底,P2P平台实现银行存管只是一个“合规动作”。从签署存管协议的时间绝大多数都是在“基本法”出台之后来看,P2P平台与银行谋求合作不过是为了过合规这一关。
上线银行存管系统后,P2P平台不再能轻易卷款潜逃,但是依然可以通过发假标自融或者关联融资,乃至通过马甲账户搞网络放贷。当然,不排除有的平台借助银行的背书,将旁氏骗局玩得更大。
2015年8月24号,央行注销了浙江易士企业管理服务有限公司(以下简称浙江易士)的《支付业务许可证》,原因是该公司挪用客户备付金。2015年4月开始,多家媒体报道恒丰银行高管私分公款一事。P2P平台谋求与银行开展资金存管合作,实际上让投资人面临新的风险,即来自第三方支付和银行私自挪用投资人资金的风险。
结语:多一点真诚,少一些套路
古语云,无利不早起。企业不是慈善机构,谋求利益本是天经地义的事情。39家银行乐于开展资金存管服务,首先还是有利可图。
根据网友分析,银行开展P2P平台资金存管业务可以得到很多好处。一是互补支付渠道。推动第三方支付机构与网贷平台接入某银行网银支付和快捷支付通道,提高恒丰银行卡的使用活跃度。二是批量代销理财产品。三是增加该行银行卡的发行量。部分在该行进行资金存管的网贷平台将其中高层人员的工资卡账户开立在该行。四是借助合作契机挖掘第三方支付机构的丰富的商户资源,激励第三方支付机构逐步将其银行卡收单商户的结算账户转至该行。
从上面这几点中,我们看不到银行有真正为投资人的资金安全考虑。事实上,银行需要做的是真正为投资人的资金安全考虑,认真筛选提供存管服务的平台,协助做风控,而不仅仅是开个账户划拨下资金。
每一位投资人需要做的,则是破除银行存管就安全的迷信,养成独立思考的习惯,勤勉尽职地做好投资前的调查,为自己的每一次投资负责。
版权说明:本文作者段昌兴授权布谷TIME独家首发,转载必须注明来源为微信公众号布谷TIME(id:bgtime)。
