文|35斗
“合成生物学中的人才竞争,不仅是企业间的‘百舸争流’,更是不同行业间的‘千帆竞发’,随着合成生物学这一赛道的崛起,各企业的用人需求也会增加。在进行合成生物学人才招揽的时候,薪酬仅仅是一块‘敲门砖’,部分企业同时会拿出期权和股票吸引人才,合成生物学顶尖人才的薪资水平甚是可观。”中国科学院天津工业生物技术研究所BIOINN刘雪松表示。
合成生物学——一场人才的争夺战
5月10日,国家发展改革委印发了《“十四五”生物经济发展规划》(以下简称:《规划》),《规划》指出,“发展合成生物学技术,探索研发‘人造蛋白’等新型食品,实现食品工业迭代升级,降低传统养殖业带来的环境资源压力。”
《规划》的提出让“合成生物学”这一名词在本就火热的当下,其热度“更上一层楼”。不仅是食品工业领域,其在推动生物能源与生物环保产业发展、推动生物农业产业发展、推动医疗健康产业发展等方面同样有着巨大的潜力,这也使得合成生物学成为了各国争先抢占的“科技高地”,美国将其列为“21世纪优先发展的六大颠覆技术”,欧盟将其列为“未来的关键技术”,我国也将其列为战略性前瞻性重点发展方向。
根据美国合成生物学媒体 Synbiobeta的资料显示,2021年合成生物学领域获得融资总和约180亿美元,资本和市场也将目光紧紧锁定了合成生物学领域。

一个新兴行业的发展离不开新兴的人才,无论是技术竞争,或是理念竞争,归根到底都是人才的竞争,只有为这些行业提供强大的人力资源保障,产业才能不断壮大、蓬勃发展。那么,当下炽手可热的合成生物学又需要多少人的合力共同推动其发展呢?
2021年,上海公布了《上海市重点领域(科技创新类)“十四五”紧缺人才开发目录》,计划聚焦脑科学、合成生物学等前沿科技领域,形成重大基础设施群,其间,就对合成生物学赛道下的生命科学人才提出了明确需求。同年,苏州发布的《2021重点产业紧缺专业人才需求目录》中,生物医药产业的紧缺岗位也达到了336个。

图:上海市紧缺生命科学类部分人才需求一览,图片来源:上观新闻
合成生物学,院校需要培养怎样的“后备军”?
据全球百科词条,合成生物学是一个跨学科的研究领域,旨在创建新的生物部件、设备和系统,或者重新设计已经在自然界中发现的系统,它是科学的一个分支,涵盖了生物技术、基因工程、分子生物学、分子工程、系统生物学、膜科学、生物物理学、化学与生物工程、电气与计算机工程,控制工程等各个学科的广泛方法论和进化生物学。
根据词条解释,不难看出,合成生物学需要用到综合学科的知识,多领域、多学科交叉、掌握综合性知识的复合型人才才能在合成生物学这一方向上“大放异彩”。院校,作为人才培养的第一阵地和摇篮,能为行业源源不断地输送专业力量,35斗统计了目前全球单独开设“合成生物学”这一专业的院校。

图:国内外开设了合成生物学这一专业的高校,数据来源:据公开资料收集(如有遗漏,欢迎联系作者进行补充)
相较于合成生物学如此“炙手可热势绝伦”的发展势头,其专业设置的数量谓是寥寥无几,究其原因,上述提到的“多领域”、“多学科交叉”或许能对此现象做出解答。从两所大学课程设置的重合度来看,合成生物学这一专业所针对性培养的人才对生物、化学等方向较为偏重;同时,从表格数据都提到的“实验”这一关键词来说,该专业也对广大学子的动手能力以及实操水平提出了较高的要求。
总的来说,“合成生物学”这一具体专业的设置还处在初期“摸着石头过河”的探索阶段,开设这一专业,不仅是院校和广大学子对合成生物学这个火热领域的积极探索,也是在为这一领域“造血”。
刘雪松为我们分享了他的观点。高校开设的课程合成生物学专业,从学科体系上看,其专业核心大都以技术和产品为导向,进行学科设置。作为一个“海纳百川”的赛道,如果把合成生物学比作海洋,那么每一个学科、每一门开设的专业课程就是汇入大海中的一条溪流。芸芸学子想要探索内涵丰富的合成生物学“海底世界”,其知识的拓展以及相应具备的能力应当是“宽口型”的,只有在自身具备了更加横向、纵向的深度理解之后,汇入大海后,才能够精准找准自己的定位和价值,明白个人应该往哪个方向发力,才能更好地往上、下游延伸扩展。
多领域、多学科交叉的基础属性也意味着合成生物学对来自多个领域的人才都敞开了怀抱。在合成生物学相关企业发展的过程中,也会涉及到例如数学建模、深度学习、人工智能,甚至是区块链等领域的技术,相对应的人才在合成生物学当中也有其立足之地以及发挥的天地。在面对上述难题的时候,恰恰是这一部分对传统生物领域不算熟悉的人能够对此进行延伸和破局,也确确实实能够为合成生物学做出贡献,在合成生物学这片海域中,有足够的空间,让上述人才发挥自己的才干。因此,对该类人才的“捕捉”也很是重要。
市场需要怎样的合成生物学人才?
从院校设立相应的学科到真正将人才送出校园、踏进社会、再到为行业服务,还需要时间对人才进行“打磨”和“修饰”。而市场总是处于变化之中,在上述过程中,市场的需求或许已经发生了改变。教育存在一定的“滞后性”,为了弄清楚当今市场到底需要怎样的合成生物学人才,35斗统计了最近发布的21家用人单位的需求。

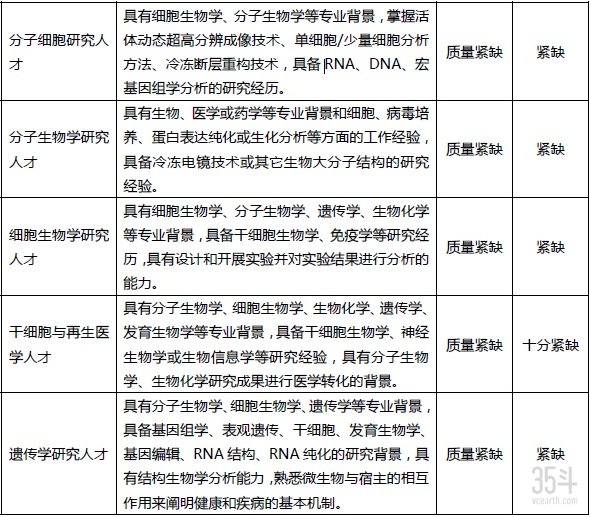
图:21家用人单位中科研院所需求相关信息一览,数据来源:据公开资料收集

图:21家用人单位中企业需求相关信息一览,数据来源:据公开资料收集
1、合成生物学方向研发人员、研究型人才紧缺,合成生物学“造物”也需创新。35斗统计的这21家用人单位中,几乎所有单位招聘的人员其从事的工作方向都与研发相关,研发人员相对不足,存在一定人才缺口,现阶段需求较大。基于对DNA进行编辑,合成生物学理论上拥有控制生命体产出特定目标产物的能力,“用什么”、“产什么”、“怎么做”还需要研究人员们孜孜不均地上下求索。
2、科研院所、企业端对合成生物学人才具有差异性需求。科研院所主要以基础研究为主,建立新的科学理论;企业以市场为导向,从事相关工作。因此,两类用人单位在招揽人才时会有薪资、对人才的要求等不同的考量。
3、高学历是进入合成生物学行业的“敲门砖”。据下图统计数据显示,21家用人单位中,需要硕士及以上学历的单位数量达到了19家,超过统计总量的90%。高层次人才与一线从业者共同解决各行各业的关键应用难点,探究众多应用问题的科学本质与原理以推动行业进步是一大趋势。

图:21家用人单位对应聘人员学历层次的要求,数据来源:据公开资料收集
4、相对于传统农业,合成生物学从业人员待遇较高。35斗之前发布的文章《我们统计了100家企业的招聘信息,发现了高水平农业人才的6个真相》中写到“100家企业中,薪资结构中位数在5-7K这一范围”,而根据现在统计的21家用人单位给出的待遇来看,其中位数为12K-18K,相对其余农业食品从业者人员来说待遇较高。同时,根据本次统计数据,综合科研院所及企业给出的薪资水平来看,合成生物学技术人才的平均年薪将超过20万。
5、生物类、化学等学科方向人才与合成生物学人才需求紧密相关,复合型人才备受企业青睐。从下图“要求”那一栏中不难看出,不论是研究院所或是各大企业,都对招聘人员的学术背景提出了一定要求,其中,有生物类、化学等方向背景的人才是“硬”要求。合成生物学作为一个跨学科的研究领域,其需要的人才自然也以复合型人才居多,生物、化学、基因编辑……以及实操能力,合成生物学的未来或许就在科研人员的一次次实验中发出微光,然后在更大的市场上发光发热。
6、合成生物学人才需求具有明显的地域性。北京、上海、广东、天津等经济较发达的地区对合成生物学人才需求较大,走在了行业发展前沿。原因与各地的基础设施、产业发展重点等相关,产业集群或是企业发展过程中所形成的互补以及联动的关系,使得人才智慧聚集在一起,能够相互的碰撞,形成地区发展的“推进器”。
刘雪松表示,企业设置的与合成生物学相关的岗位大致可分为3类,每个板块对人才的诉求不同,招录人才时的着眼点也就存在差异。第一类是研发类人才,属于产业前端的部分,一般来说,大部分的初创性企业会将重心聚焦在这一板块,这也是合成生物学中的“刚性竞争”;第二类则是技术开发以及平台类的从业人员,比如发酵、分离、提纯等,其面临的是轻工业及传统发酵技术的技术难题;第三类人员主要围绕合成生物学产业的商业化工作,涉及市场推广等方面,对从业者抓市场的能力、抓产品设计的能力、抓推广的能力提出了一定要求。针对上述板块,逐一深入了解,再各个击破,是成为行业人才的必经之路。
针对当前合成生物学人才、产业地域分布不平衡的现状,刘雪松也提出了他的看法。一方面可以用经济的因素解释,另一方面,将时间轴拉长,地区的禀赋和特点,也能对当前的现象做出解释。
拿天津举例,合成生物学之所以能够在当地蓬勃发展,国家合成生物技术创新中心落户于此,自有其内在原因。
第一,从科研属性上来看,中科院天津工业生物所一直把工业生物作为自身发展重点,更是研究所的学科特色,十年风风雨雨和沉淀积累,形成了“人工合成淀粉”的爆发点和机会。第二,在人才储备上,天津大学、南开大学、天津科技大学等在合成生物学研究方向各有所强的院校,形成了良性互补以及联动的关系,使得人才、智慧能够聚集在一起,为合成生物学在当地的发展打下了良好基础。
第三,从产业端来看,天津本身就是北方一个传统的工业基地,基础设施较为完善和扎实。最后,得益于政府的大力支持,解决了关于研发的配套设施以及场地的问题,使得研究人员能够更加快速、更加高效、更高通量的进行技术迭代。
当然,天津仅仅是众多城市中一个代表,能够诞生发展合成生物学的创新力量。但纵观全国来看,能同时具备上述诸多元素的城市并不算太多。因此,各个地方因地制宜、发展特色产业才是“大发展”的可行之道。
写在最后
随着合成生物学的越发火热以及当前所取得的突破性的研究成果来看,这一学科及专业还有巨大的潜力等待发掘。企业发展求贤若渴,因此,招聘引才成为了当下的重点,在此浪潮的影响下,这一职业或可成为众人纷至沓来的“黄金职业”。未来,各大院校或也将增设该专业或加大力度培养此类人才。众人拾柴火焰高,集中力量攻坚克难,力争解决当前存在的困难,造福大众,才是一门学科、一项技术背后真正的价值与意义。
