据成都人社局微信公众号消息,为了让“成渝”市民朋友们享受更便捷、暖心的社会保障卡服务,在两地人社部门及合作银行的共同努力下,“成渝通办”社保卡“就近办”业务正式上线。
过去
成渝两地的参保人互在异地生活,社会保障卡业务,只能回到原参保地办理,两地跑,办事效率低,时间成本高,造成了很多不必要的开销。
现在
社会保障卡的激活、挂失、解挂、解锁、信息查询等已实现成渝通办,分分钟就地办理。
今年3月,社会保障卡成渝通办业务已进一步扩大到申领和补换。也就是成都、重庆的参保人,如果在重庆或成都生活,只需要在生活地就近的区(市)县社会保障卡经办机构窗口提交资料申请,15个工作日即可收到参保地邮寄的社会保障卡了,办卡周期更短,办事效率更高,空间距离可以忽略不计,大大的提升了群众办事体验感。
下一步
成渝两地人社部门还将继续加强合作,加快推进两地人社业务经办“全业务用卡”,推广以社会保障卡为载体的“一卡通”服务管理模式,逐步推进社会保障卡在成渝两地交通出行、旅游观光、文化体验等其他政务、民生领域的广泛应用,为奋力打造成渝地区双城经济圈贡献人社力量。
川渝通办—重庆市社会保障卡通办服务网点
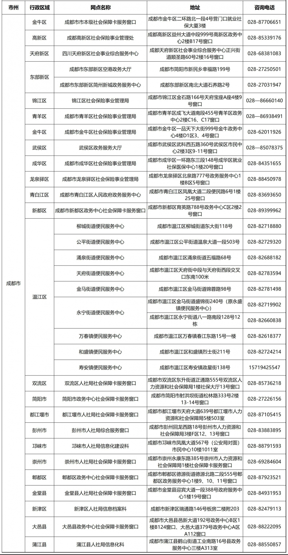
川渝通办—成都市社会保障卡通办服务网点

