文|聚美丽 诗 诗
随着科学、理性护肤消费的浪潮兴起,消费者开始以研究成分表为时尚。她们希望通过对成分信息的了解,来保证自己在品牌广告之外有一个更加真实可信的信源参考。在某种程度上,这也加剧了人们对于化妆品安全与功效的焦虑,会以单个成分而非浓度、配方技术为依据,对产品产生质疑。
这个背景趋势下,一些品牌的产品研发和宣传陷入了研发端专业人士眼中的误区。比如,一方面,品牌为了满足消费者对于安全性的诉求,一味地追求配方EWG全绿标识;另一方面,以产品安全性为噱头,推出宣称“零添加防腐剂”的化妆品,或主打无硅油、无硫酸盐的洗护发产品等,一度将消费者引导向错误的认知。
由于种种因素,化学类成分长期以来都被人诟病,甚至有化妆品广告曾直接打出“我们恨化学”的口号。然而,这类成分真的危害很大吗?
从工业类目的归属来看,化妆品属于精细化工产业,是包含在整个化学工业体系内的。“没有化学跟生物的结合,很多化妆品实际上是做不出来的。化妆品的研发和生产过程中,涉及到的生物发酵、提取、分离、破壁、萃取等工艺技术,都需要经过化学这条途径。”某国内企业相关负责人表示。
本文中提到的4类化学成分,就是在长期市场教育中被消费者们误解与排斥最深的几种成分。

误区一:防腐剂会增强配方刺激性
长期以来,防腐剂被当做化妆品中最常见的致敏原之一,具有较强刺激性,不适用于敏感性皮肤等特点,使其与消费者追求的温和安全背道而驰。因此,部分商家开始夸大推广“无防腐更安全”的理念,宣称零添加防腐剂的产品开始盛行。随之,防腐剂成为饱受消费者诟病的重灾区。
事实上,防腐剂在产品中发挥的作用是不容忽视的。化妆品大多数都含有水分,以及适宜微生物生存繁殖的营养成分,而防腐剂能够避免微生物滋生,合理延长产品保质期,确保产品在使用期间不会发生变质。可以说,防腐剂是化妆品中必需的一大组成部分。
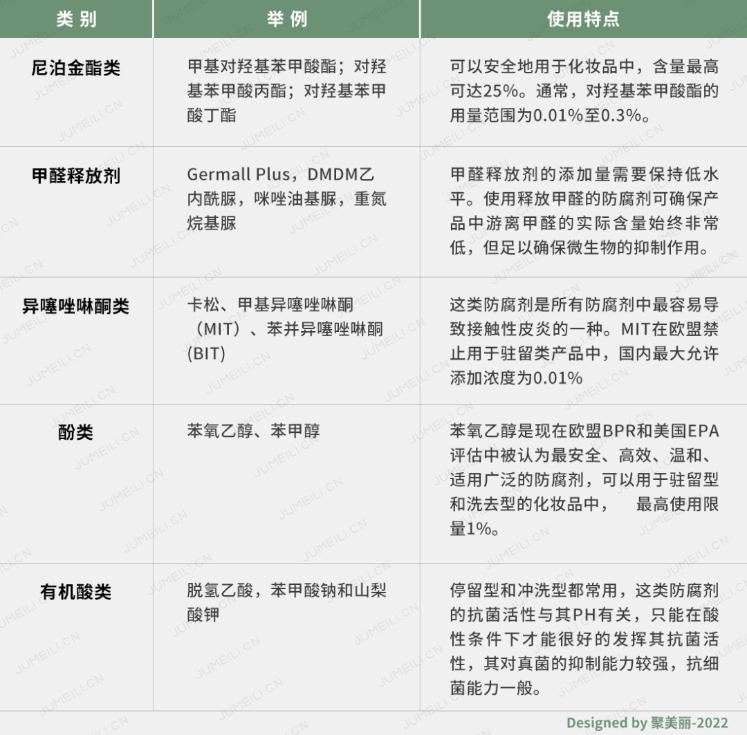
根据《化妆品安全技术规范(2015版)》,我国共批准51类成分可作为防腐剂在化妆品中使用。并且,严格限定了其最大的允许使用浓度、使用范围和限制条件,以及在产品标签上需要标注一些使用条件和注意事项。
目前化妆品中常用的传统防腐剂有尼泊金酯类、甲醛释放剂、醇类、醛类、有机酸、季铵盐等,它们的抑菌作用机理、具体使用规定和安全性能也具有较大的差异。对此,记者结合部分信息,整理了化妆品中常用的几类传统防腐剂。

表格信息整合自知乎
在现有的研究数据中,苯甲酸钠、苯氧乙醇,以及尼泊金酯类是比较安全,且刺激性较低的防腐剂。而甲醛释放剂、异噻唑啉酮类则由于具有一定刺激性,在产品中拥有严格的限用条件。
总体来看,传统防腐剂经过长期的市场验证,至今仍应用然在化妆品中,这表明了它有着不可替代的优势。在合法合规使用的前提下,防腐剂能够保证消费者在使用产品过程中的安全。除了防腐剂之外,香精、色素等成分同样带有易致敏的标签,同样也需要在国家规定的条件范围内正确使用,才能够保障产品的安全性。
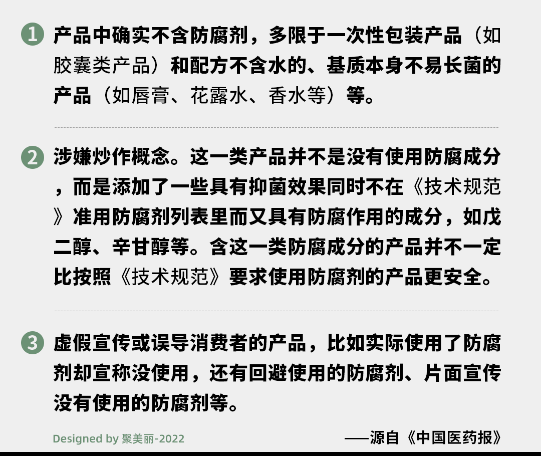
市面上宣称零添加防腐剂的化妆品,大多数主要通过不同的防腐替代方式,来兑现“零添加”的承诺。《中国医药报》曾报道,目前宣称不含防腐剂的化妆品主要有以下三种情况:

目前应用比较广的防腐替代方案有三类,一类是多元醇,一类是对羟基苯乙酮,还有一类是有机酸。如常常用在面膜产品里的对羟基苯乙酮和1,2-己二醇,还有辛酰羟肟酸,戊二醇、辛甘醇、乙基己基甘油等,通过合理的搭配,合适的PH值下也能达到防腐的效果。
基于对安全、温和防腐剂的需求,原料端也在不断研发和创新,并发展出较为新概念的防腐剂:植物防腐剂。
据了解,苦参、黄连、黄柏、丁香、肉桂、芍药、丹皮、黄芩等植物提取物,也具有一定的抑菌效果。诸如苯氧乙醇、对羟基苯乙酮之类的抑菌成分,也能够从植物途径获取。
不过,听上去天然无公害的植物防腐剂,实则存在不少问题。2020年1月3日,由韩国C&B公司研发出的植物防腐剂Euro-Napce(秦椒果提取物、白头翁提取物、须松萝提取物)被曝出含有有害物质“氰化银”,该事件再度引起行业对于防腐剂的关注。
曾有业内人士向聚美丽记者表示,相对传统防腐而言, 植物防腐成本高,因为纯植物防腐要考虑萃取过程中的流程操作、使用成分、配比范围、配方兼容性等,需要花更多的时间研究与探索。不过,传统防腐剂使用时间长久,使用规范与安全数据更为完整;而目前植物防腐剂的市场还没有形成很科学、完善的体系,基本停留在迎合市场概念的阶段。
误区二:含酒精等于会烂脸
酒精,化学名称为乙醇,是继防腐剂、香精之后被消费者避之不及的一大成分。“含有酒精的化妆品会烂脸”,“越用皮肤越干”……关于添加酒精的产品通常会有这样的反馈。
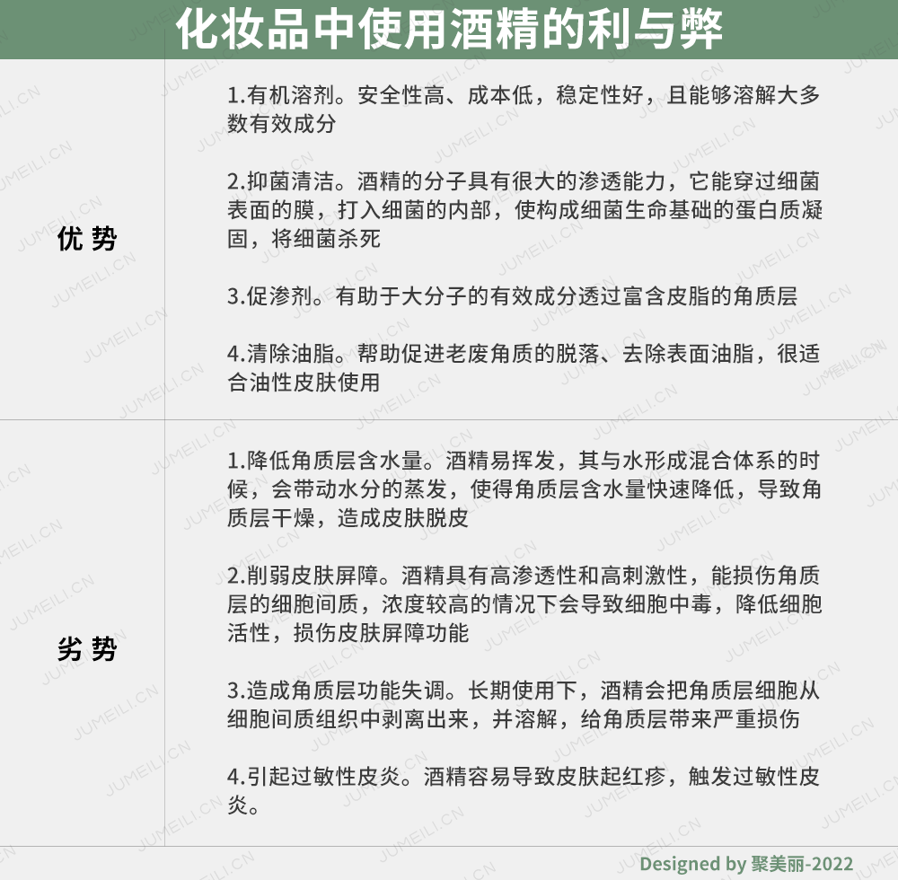
事实上,酒精在应用上确实存在不少弊端,但同时,其应用优势也是不可忽视的。对于这一成分,更多人认为,其应用利大于弊,这也是不少国际大牌产品中都添加酒精的重要原因。
作为国家化妆品卫生规范中所允许的添加成分,酒精在化妆品配方中具有着重要的位置,它不仅是一种安全性高、成本低的有机溶剂,而且能够发挥抑菌、清洁、促渗等作用,合理应用酒精能够有效改善产品的使用肤感。
不少大牌都曾推出以酒精为基底的化妆水,比如雪肌精优醇菁华水,奥尔滨健康水,倩碧2号洁肤水、黛珂紫苏水等,这些产品由于具有清爽、去油、除痘,渗透快等特点,受到很多消费者的青睐。
然而,酒精由于具有较高的渗透性和易挥发的特质,并不适用于敏感性皮肤。此外,酒精导致的皮肤红疹、过敏等反应,也使其受到不少争议。对于敏感性皮肤和干性皮肤来说,使用酒精含量较高的化妆品容易对皮肤屏障、角质层功能造成损伤。

误区三:硫酸盐表面活性剂致癌
在洗发产品的成分表中,具有清洁效果的表面活性剂占比在10-20%左右,是除了水以外添加量最多的成分。洗护品中的三大常用表面活性剂为皂基、硫酸盐和氨基酸,但洗发品类中,宣称无硫酸盐的产品却一度受到热捧。
硫酸盐类表面活性剂是市面上日化产品中的主流,在化妆品工业中的使用历史长达60多年,其中应用最广泛的是月桂醇硫酸酯钠(简称SLS)和月桂醇聚醚硫酸酯钠(简称SLES)。它们通过降低洗发水和皮肤之间的表面张力,充分发挥洗发水中的活性成分的清洁作用,减少头皮的污垢、油脂和死皮。
由于成本低廉,且清洁能力和发泡能力较强,硫酸盐类表面活性剂普遍存在于洗发水、沐浴露、牙膏、肥皂及护肤品中。然而,关于这类成分的最大争议,在于其是否具有潜在致癌性。
事实上,“硫酸盐致癌”的说法并没有足够的依据。在20世纪70年代,洗发水中使用了一种名为乙醇胺十二烷基硫酸盐的化合物,该物质被证明含有致癌的亚硝胺。随后,这些化合物被禁止在化妆品中使用。而美国毒理学学院和化妆品成分评估专家小组在进行的一次安全评估中发现,洗发水中使用的月桂酰硫酸盐钠不存在致癌性。
不过,国外曾有研究报道,长期使用硫酸盐表活的清洁用品会造成过度清洁,导致皮肤损伤、头皮干燥,敏感皮肤容易造成过敏等。另外,在合成这两个成分过程中,可能会有二恶烷残留,而二恶烷在美国被列为致癌物质。
此外,在美国毒理学学院进行的一系列测试中,浓度低于1%或高于不间断使用的浓度,对人类健康没有重大风险;但高浓度的硫酸盐确实会造成细胞损伤。长期暴露在浓度为15%的环境中,对实验鼠的有害影响包括皮肤刺激、抑郁、呼吸困难、腹泻甚至死亡。
尽管无硫酸盐洗护品已经成为一个趋势,但近期,主打硫酸盐的洗护品再度走入人们的视野中。比如,国内护肤品牌The Ordinary推出了一款主打Sulfate 4%(4%的硫酸盐成分)的洗发水。
据品牌表示,长期以来,消费者受到部分品牌的影响,对硫酸盐产生较大的误解。其实在正确的配方体系下,硫酸盐的刺激性能够得到控制,而且其相比于其他成分具有更强的清洁能力。
误区四:硅油导致脱发
“洗发水含有硅,会使人脱发、掉发、头皮发痒。”这样的说法在网上十分常见。洗发水中的硅油也由此背上了负面标签。
最早在2008年前后,日本品牌Scalp-D推出了定位于高端的无硅油头皮护理产品。2011年,主打无硅油概念的日本洗护品牌Reveur正式面世,该品牌开始宣扬无硅油的好处及硅油的缺点。由此,无硅油的概念开始被广泛传播,这阵风潮也吹向了国内。
自2015年,国内洗护品牌滋源率先打出无硅油的概念,成为洗护行业的黑马后,其他品牌都开始进入无硅油洗发品的赛道。星图数据显示,从2015年1月开始,线上无硅油洗发水SKU数量一路飙升。截至2016年3月,上升之势未见减损,增长率同比达到186%之多。
硅油,是一类具有不同聚合度、链状结构的聚有机硅氧烷,也是一种常用的柔顺剂。洗发护理用品中最常见的硅油成分是聚二甲基硅氧烷(PDMS),其结构稳定,具有很强的滋润保湿作用。在洗发产品中添加硅油,能够填充毛鳞片的间隙,实现“柔顺”的效果。
以前,洗护产品中常用的柔顺剂基本是植物油、鲸蜡醇等成分,它们拥有着千百年的历史。自上世纪70年代起,PDMS开始广泛应用于洗发香波与护发用品中,至今已有50多年,仍然是洗发产品中的常客。
在长期的应用中,PDMS的护发效果是毋庸置疑的。它能够减少摩擦对头发的损伤,并维持头发含水量,尤其对烫染损伤的头发更加有利。
关于硅油堵塞毛孔、导致脱发的质疑,目前尚未在文献和报告中得到证实。反而,该成分时常出现在主打不致痘、无油之类的产品中。此外,2014年美国化妆品成分评价(CIR)专家小组认为硅油用于化妆品是安全的,且对皮肤没有刺激性,不存在致癌性。虽然它能在皮肤上形成疏水膜,但不是完全封闭的。
其次,即使硅油对头发具有副作用,其造成的影响也是微乎其微。据了解,含硅油的洗发水,其硅油的添加量一般在1%~4%之间,洗完头发后能沉积到头发上的硅油大约只有0.028g,与头皮一天出油量1克相比,这只是杯水车薪。
这些成分的错误谣言,是营销和市场造势所致
防腐剂、酒精、硫酸盐、硅油等成分的谣言背后,基本都是由产品营销和市场导向所驱使的。一方面,品牌找到了一个切入口,通过宣称无硅油、无防腐剂,打造新的产品营销定位与方向;另一方面,在媒体的舆论导向和市场趋势的引导下,以天然、安全为主要宣称的产品占据了消费者的心智,而化学类成分则沦为“反面案例”。
比如,此前曾有品牌为了强调“天然”,在广告中使用了“我们恨化学”的口号,该广告在当时引起了一阵舆论热议。根据《化妆品标识管理规定》内容,任何化妆品都不可能没有化学成分,这则广告却放大了化学类成分的负面作用,传播“化学有害”的错误论调,受到不少化工专业人士的抵制。
关于化学成分和天然成分哪个更安全的争论,一直以来都存在很多说法。但事实上,即便是在纯净美妆趋势下兴起的天然护肤品,其中也离不开化学类成分。
消费者需要认识到,天然成分并不代表更安全,化学类成分也并没有那么危险。上文提到的4类有争议的化学成分,均拥有各自的使用规范和标准,“抛开剂量谈毒性都是耍流氓”,在合理且安全的浓度之内规范使用成分,才是产品安全的核心要素所在。
除了成分谣言之外,在市场一些声音的引导下,消费者对于化妆品还存在不少误解。“今天中国的(化妆品)研发体系已经被带到了一个‘网红+媒体’的角度,由外行人来控制研发。比如,有一些品牌,将成分作为品牌的重心,过度强调‘成分党’,而忽视配方的重要性,这也是不科学的。”一位资深产品研发工程师这样说道。
在这个信息爆炸的互联网时代,有时和流量挂上钩,谣言的传播速度远远超过专业人士辟谣的速度。往往是“造谣一张嘴,辟谣跑断腿”。要打破这些偏见和错误的认知,将舆论往正确的方向引导,需要更具有专业性知识的人士拥有更多话语权,让他们来引导消费者辩证的看待相关事物,引导整个市场更健康的发展。
信息来源丨中国医药报、科普中国、知乎、果壳网
 
                 
    
     
             
                
