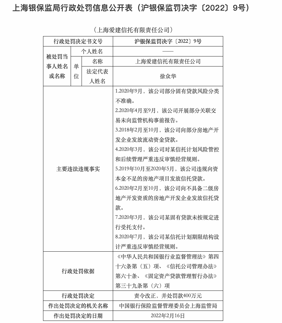
近期,上海银保监局公布行政处罚信息,上海爱建信托有限责任公司(下称 “爱建信托“)在2018年到2020年期间,涉及多项违规事实,被责令改正,并处罚款400万,相关负责人被警告。
据披露,爱建信托部分固有贷款风险分类不准确;开展部分关联交易未向监管机构事前报告;向部分房地产开发企业发放流动资金贷款;对某信托计划风险管控和后续管理严重违反审慎经营规则;违规向资本金不足的房地产项目发放信托贷款;向不具备二级房地产开发资质的房地产开发企业发放信托贷款;某固有贷款未按规定进行受托支付某信托计划期限结构设计严重违反审慎经营规则。

上述多条违规案涉及房地产融资。此外,爱建集团曾踩雷三盛宏业。
2019年10月,曾被列为百强房企的三盛宏业被曝出与员工理财兑付延期。关联上市公司*ST中昌(600242)多次发布公告称,因涉及数起借贷纠纷案,公司控股股东三盛宏业及一致行动人股份被轮候冻结。
次年5月,爱建信托向上海金融法院提起诉讼,要求中昌海运控股有限公司(下称 “中昌海运”)、上海隆维畅经贸有限公司(下称“隆维畅”)两名债务人分别履行相应归还信托贷款本金及利息的义务,三盛宏业等履行担保义务。相关案件共涉及贷款本金2.87亿。
当年9月,爱建集团(600643.SH)发布公告,披露爱建信托与三盛宏业的纠纷进展。上海金融法院一审判决,被告中昌海运限期内归还爱建信托贷款本金1.37亿元,另需支付利息443万,及逾期罚息不等;上海三盛宏业投资(集团)有限责任公司(下称 “三盛宏业”)对中昌海运的付款义务承担连带清偿责任。

2021年末,ST中昌公告,爱建集团通过抵债方式、司法拍卖方式共受让2820万股,占公司股份总数的6.18%,其持有公司的权益达到5%以上。
爱建集团控股爱建信托。2020年年报,爱建信托披露,在自营资产运用分布中,房地产业占比19.61%;信托资产运用分布中,房地产业占比43.53%。 截至当年期末,爱建信托自营信贷组合余额为42.5亿元;信托贷款余额530亿元;委托贷款余额5.7亿元。期内营业总收入23.8亿元,同比下调;净利润12.1亿元。
爱建信托控股云南嵘博房地产开发有限公司、上海新凌房地产开发有限公司,与泰禾集团股份有限公司、苏州金本地产有限公司、苏州金达地产有限公司、苏州金品地产有限公司、云南嵘博房地产开发有限公司等地产企业存在借款纠纷,另与方大炭素存在相关股东损害公司债权人利益责任纠纷。
此次被警告的人员包括爱建信托总经理吴文新、时任常务副总经理吴淳。吴文新的爱建信托总经理职务于2018年获批,其曾在多家银行履职,于2021年退出上海华瑞银行董事席位。
