文|张力
去年初,位于重庆南岸区南坪老区府地块,被卓越集团以楼面价14236元/平米拿下,一度刷新重庆最高楼面价纪录,轰动一时。
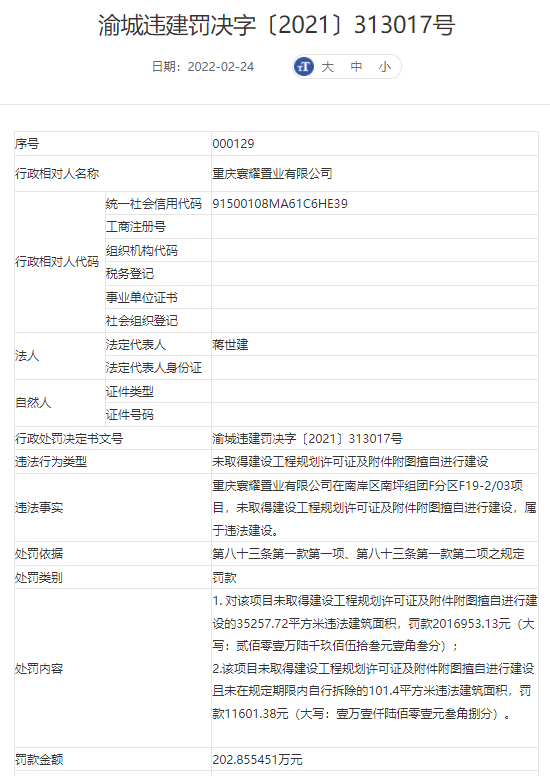
近日,这个“地王”却因无证擅自施工超3.5万平米,收到200万元罚单。
两项罚款合计超200万元
2月24日,重庆市城市管理局公布的处罚信息显示,重庆寰耀置业有限公司在南岸区南坪组团F分区F19-2/03项目,未取得建设工程规划许可证及附件附图擅自进行建设,属于违法建设。
其中,无证擅自进行建设的违法建筑面积35257.72平方米,处以罚款2016953.13元;另外该项目还有101.4平方米违法建筑,因无证建设且未在规定期限内自行拆除,被罚款11601.38元。

两项罚款,合计202.855451万元。
曾以14236元楼面价刷新纪录
公开资料显示,本次处罚信息中提到的南岸区南坪组团F分区F19-2/03项目,曾是重庆“地王”。
2021年1月20日下午,在这宗地的公开拍卖中,卓越集团经过65轮的激烈争夺,以14236元的楼面价、12.1亿元的总价,从众多强手之中,夺得该地块,溢价率高达36.88%。一度刷新了重庆最高楼面价纪录。
尽管这一纪录之后被香港置地以14142元/平米楼面价拿下的观音桥地块超过,但该地块仍引来众多关注。
该地为住商混合用地,地址位于南岸旧区府,是南岸较早发展的片区,周边各项资源配备优越,南坪商圈、重庆珊瑚中学、重庆市第六人民医院等配套均在其一两公里范围内,半小时左右车程可到达江北国际机场,是重庆主城区极其稀有的土地资源。
能否打造好“地王”
据了解,南坪组团F分区F19-2/03项目暂定名 “卓越天元”,定位为高端项目。
该项目的建设单位重庆寰耀置业有限公司,由重庆寰舒企业管理有限公司持股90%、卓越置业集团重庆两江有限公司持股10%。而这两家公司均为卓越置业集团有限公司旗下公司。
2017年卓越进入重庆。随后在杨家坪商圈和五里店区域拿下地块。
2021年1月,卓越集团在全国地产市场表现活跃,一度在两天内斥资约45亿元连夺4宗地块。其中就包括重庆南岸区南坪老区府地块。
当卓越以溢价率36.9%、成交总价12.1亿元,换取“新地王”的桂冠时,除了引得业界轰动,也有一些质疑的声音。
卓越获得的这个地块虽位于老城核心,整体地段价值较高,但地块周边相对老旧,由于是住商混合用地,周边原南坪汽车枢纽站地块有龙湖天街落定,如何在南坪趋于饱和的商业中去到一块蛋糕,值得关注。
