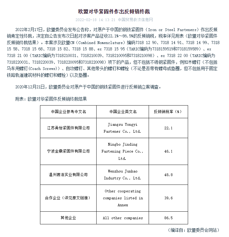
据中国贸易救济信息网,2月17日,欧盟委员会发布公告称,对原产于中国的钢铁紧固件作出反倾销肯定性终裁,决定自公告发布次日起对涉案产品征收22.1%~86.5%的反倾销税,税率详见附表(欧盟对华紧固件反倾销终裁结果)。
2020年12月21日,欧盟委员会对原产于中国的钢铁紧固件进行反倾销立案调查。

据中国贸易救济信息网,2月17日,欧盟委员会发布公告称,对原产于中国的钢铁紧固件作出反倾销肯定性终裁,决定自公告发布次日起对涉案产品征收22.1%~86.5%的反倾销税,税率详见附表(欧盟对华紧固件反倾销终裁结果)。
2020年12月21日,欧盟委员会对原产于中国的钢铁紧固件进行反倾销立案调查。

广告等商务合作,请点击这里
