申报通道>>>
过去一年,新冠疫情的反复和流行开来加速了消费者线上内容和消费习惯的养成。今天的消费者既是信息的传递者也是营销战役的参与者。对于品牌而言,数字化建设和社会化媒体正深刻的影响着营销活动的成效。如何运用数据捕捉消费者的需求,如何在碎片化的媒体环境中做到内容的整合,正成为品牌做营销首要解决的问题。
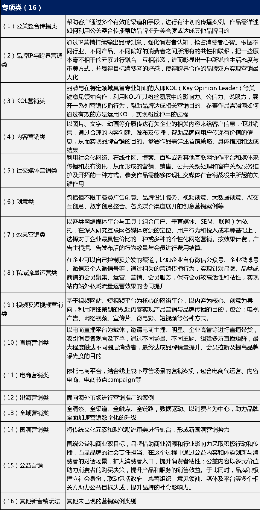
【金合奖】营销案例类申报正在火热进行中,其中整合营销传播类案例涵盖食品及餐饮、酒水、3C电子及家电、汽车、汽车后市场及交通运输、时尚、日用品及家居装饰、文旅、金融、互联网及科技服务、生物医药与医疗健康、工业等11大行业,专项类将聚焦公关整合传播、品牌IP与跨界营销、KOL营销、内容营销、社交媒体营销、创意类、数据营销、私域流量运营、视频及短视频营销、直播营销、电商营销、出海营销、全域营销、国潮营销、公益营销等16项赛道。
赛道设置:


申报截止日期:
2022年5月31日

参赛费用:
666元/件,仅为报名费,不视为最终获奖
如何参与:
1、线上填写申报表单,即刻报名:
http://jmevents.mikecrm.com/prEW4nl
2、参赛手册及申报模板获取,请扫描下方二维码,相关申报内容填写后可作为申报表单的附件提交或直接发送至imc@jiemian.com

评选参与垂询,欢迎联系【金合奖】评选组委会:
会务组:
顾女士 18601704491,gurenyi@jiemian.com
穆女士 13701987428,mumengqiu@jiemian.com
媒体组:
程女士 13636511963,chengxinyuan@jiemian.com
