记者 | 尹靖霏
退市还是保壳?*ST德威(300325.SZ)正背水一战。
这家已确定中海外城市开发有限公司(下称中海外)为重整投资人的公司最新发布了债务豁免消息。
*ST德威称2021年12月31日收到中海外、华融资产江苏分公司、信达资产江苏分公司关于豁免公司债务的函,上述三家公司合计豁免公司债务3.29亿元的偿还义务。2022年新年开盘第一天,公司股票大涨8.46%,主力成交金额高达1.8亿元,主力资金净流出逾1200万元。
突如其来的债务豁免引发监管层关注。2022年1月1日深交所下发关注函,要求结合债务重组程序、正式签署债务重组协议时间安排等说明本次债务豁免事项的正式生效时点,对公司2021年度财务报表的具体影响,结合前述回复说明公司是否存在通过本次债务豁免规避退市的情形,并充分提示相关终止上市风险。
近10亿资金占用至今未还

因涉嫌信披违法违规,*ST德威于2020年7月8日收到证监会调查通知书,对其进行立案调查。2021年9月12日证监会下发《行政处罚及市场禁入事先告知书》,表示为掩盖关联方资金占用,2018年年报、2019年年报和2020年半年报信息披露存在虚假记载;与此同时,前述年报和半年报在关联采购事项信息披露、关联方资金占用事项信息披露、为关联方提供担保事项信息披露以及重大诉讼事项信息披露4大方面,*ST德威均存在重大遗漏。公司被罚款200万元;*ST德威实控人周建明被处以450万元罚款,并5年禁入证券市场;财务总监陆仁芳被罚款30万元,并被采取3年证券市场禁入措施。
*ST德威自2021年2月2日开市起被实施其他风险警示。因2020年度的财务会计报告于同年4月26日被出具无法表示意见的审计报告。三天后,公司股票被实施退市风险警示情形,公司股票简称变更为*ST德威。
在关联方资金占用方面,苏州菲尔普斯国际贸易有限公司(以下简称菲尔普斯)占用*ST德威近10亿元资金,该笔占用的资金截至2021年年末均未得到解决。两家公司的关联关系发生在2016年。
据天眼查APP显示,菲尔普斯成立于2012年8月,共有2名股东。一是控股股东施建华,持股70%;一是秦伟,该人于2016年末认缴1500万元成为菲尔普斯股东,持股30%。就在2015年,秦伟和*ST德威实际控制人周建明同时出现在另一家公司董监高的花名册上——苏州广昌和投资有限公司。该投资公司成立于2015年5月,两个月后秦伟成为其法定代表人,且截至当前任该投资公司董事长兼总经理。周建明自该投资公司成立日起就持有30%的股份,担任公司董事。
尽管周建明在菲尔普斯并未持股,且未担任任何职位,但这家公司被其视为囊中之物。深交所披露,涉案期间,德威投资集团有限公司(以下简称德威投资)是*ST德威控股股东,周建明为实际控制人。菲尔普斯人员和财务受德威投资及周建明控制,周建明自认菲尔普斯是其控制的资金平台。
公开资料显示,*ST德威主营业务是线缆用高分子材料。菲尔普斯经营范围包括经销化工原料、钢材、电线电缆等。两家关联公司借由上下游关系,通过贸易预付款的方式进行业务和资金的往来。关联方无偿占用上市公司数亿元的勾当由此产生,为掩盖这一问题*ST德威不惜虚构资产。
据深交所披露,通过贸易预付款的方式,2018年9月起至2020年*ST德威存在向关联方菲尔普斯支付资金占用款的情形。2018、2019年、2020年菲尔普斯资金占用额分别为7.95亿元、9.69亿元、9.78亿元。在菲尔普斯资金占用期间,日占用最高金额为9.78亿元,累计占用余额9.78亿元。
为掩盖关联方资金占用,*ST德威2018年年报、2019年年报和2020年半年报信息披露中,虚增银行承兑汇票分别达6.5亿元、11亿元、11亿元,占当期总资产的比重分别达15.33%、33.10%、33.37%。且在2018年年报中未如实披露3.92亿元银行存款受限情况,占当期总资产的9.22%。
值得注意的是,高达近10亿元的资金占用至今未还。*ST德威2022年1月5日发公告称,菲尔普斯资金占用余额为9.78亿元,公司关联方资金占用事项暂未解除。
3家国资入场豁免3.3亿债务
10亿元资金占用问题的解决,或未到火烧眉毛之步。*ST德威的当务之急怕是债务压顶、诉讼缠身,已处在破产的边缘。
*ST德威公告称,2017年至2018年,公司为控股母公司德威投资、3家关联公司及其1家非关联公司违规担保3.68亿元,此后控股股东德威投资偿付了部分担保金额,以及资产被司法拍卖后划扣。截至2021年12月17日公告披露之日,*ST德威合计可能需承担的担保责任金额约1.23亿元,占2020年经审计的归属于上市公司股东的净资产比重逾150%。
除了巨额担保外,公司还因巨额借款卷入数十起重大诉讼仲裁中,包括国有5大行在内的18家银行均受到波及。
根据界面新闻记者统计,2021年9月22日《关于对深圳证券交易所半年报问询函的回复公告》中披露,*ST德威共卷入35起重大诉讼仲裁事项 ,涉及18家银行和1家资产管理公司、2家企业以及1位自然人,涉诉金额共计逾21亿元。其中涉及中国工商银行太仓支行、中国银行太仓分行、苏州资产管理有限公司、中国农业银行太仓分行、交通银行太仓分行的涉案金额分别高达3.58亿元、3.21亿元、3.10亿元、1.34亿元、1.32亿元。此外,交通银行、建设银行、中信银行、招商银行、光大银行、民生银行、平安银行、浙商银行等均作为原告,向*ST德威发起诉讼或仲裁。
*ST德威一旦破产,债权人将损失惨重。2021年5月12日,公司债权人太仓市影星塑料制品有限公司向江苏省苏州市中级人民法院(下称苏州中院)申请对公司预重整。
2021年6月10日苏州中院决定对公司启动预重整,并指定*ST德威清算组担任该该公司临时管理人,同年6月25日*ST德威向资本市场公开招募“重整投资人”,同年7月30日经遴选评审后,临时管理人确认中海外为*ST德威的重整投资人。
不仅中海外进场,四大全国性资产管理公司(AMC)中的2家也相继进场。据*ST德威公告,2021年6月11日华融资产江苏分公司与交通银行签署了《单户债券转让协议》,涉及*ST德威所欠的1.34亿元。
2021年的最后一天,*ST德威公告称,经过中海外、华融资产和信达资产的三方协商,恒丰银行、农业银行和交通银行共计3.29亿元的债务由三方承担。中海外承担1.1亿元,信达资产承担1.34亿元、华融资产承担0.87亿元。公司于2021年12月31日收到中海外城开、华融资产江苏分公司、信达资产江苏分公司关于豁免公司债务的函,合计豁免公司债务3.29亿元的偿还义务,自通知函出具之日起生效,本次债务豁免对公司无任何条件。
尽管有债务豁免,但*ST德威的债务依旧高企。公司2022年1月5日公告称,截至2021年8月17日,公司贷款本金逾期金额及涉诉本金金额为22.56亿元,占公司最近一期经审计净资产的839.59%。截至2021年12月31日,公司贷款本金逾期金额及涉诉本金金额为19.27亿元,占公司最近一期经审计净资产的717.15%。后续*ST德威可能存在继续逾期及被金融机构提起诉讼的风险,上述事项如无法妥善处理,可能会进一步导致公司资产被冻结或强制执行,加剧公司资金紧张的局面,对公司的日常生产经营造成不利影响。
中海外为重整投资人
据*ST德威公告,中海外、华融资产和信达资产皆是国资背景。中海外实际控制人为中国城镇化促进会;华融资产实际控制人系国家财政部,信达资产系国有控股企业。
三家国资入场,豁免*ST德威超3亿元巨额债务,引起监管层关注。2022年1月1日深交所表示,公司说明相关方进行债务豁免的具体原因及合理性,是否与本次豁免债务各方后续参与你公司破产重整投资构成一揽子交易,你公司、控股股东、实际控制人或5%以上股东与豁免债务的各方之间是否存在其他协议安排,是否对上述债务豁免事项负有其他义务。
就此,界面新闻记者致电*ST德威董秘办无人接听。一家券商投行人士和一名公司证券事务代表则对界面新闻表示,破产重组是一个非标产品,每一家方案均不一样。作为四大全国性资产管理公司(AMC)其中的两家,此次华融资产和信达资产救场的一大原因或许是:尽管*ST德威是民营企业,但所涉及债务问题波及了五大国有银行和主要的商业银行以及地方城商行,涉及范围较大,为纾困银行等金融机构,此二者参与其中。
另一原因或许是“有利可图”。一般而言,四大资产管理公司处理企业债务的方式有两种,一是买断债权。比如一家公司对外欠款达20亿元,四大资产管理公司可买断此20亿元的债权,成为上市公司的债权人,对外则可以打折的方式予以还款,比如20亿元的欠款仅需还5亿元或是10亿元等(仅是举例,现实情况不可一概而论),待上市公司被盘活之后,他们可将债权从公司全额收回以此赚取差价获利。另一方式则是直接入股投资上市公司,待公司盘活股价回升后再出货。
但是*ST德威的破产重组方案究竟几何,还需等待公司公告。
界面新闻记者发现,*ST德威在公开遴选重整投资人时,中海外被其确认为重整投资人,华融资产和信达资产并未被其称为重整投资人。
天眼查显示,中海外成立于2019年7月,股东方包括中国海外控股集团有限公司(下称中国海外控股)、中国城镇化促进会。
根据公开新闻报道统计,有不少上市公司进入重整程序,重整投资人以低价买入该公司股份,借此成为上市公司股东,受让的股票价格一般是二级市场股价的5折左右,但也有受让价格远低于此的情况发生。譬如借由新增鼎公司为重整投资人,新希望老板刘永好成为上市公司飞马国际(002210.SZ)的实际控制人。再如,重整投资人入股*ST实达的价格仅为二级市场股价的1.8折。
- 2020年11月03*ST飞马公告称,公司引入了意向重整投资人新增鼎公司,新增鼎公司拟有条件受让飞马国际资本公积金转增和原股东让渡的股份,合计受让股份数量7.96亿股,约占飞马国际重整计划执行完毕后总股本的29.9%,在重整计划执行完毕后新增鼎公司将成为飞马国际的控股股东,其受让股份的条件包括:提供偿债资金、提供偿债借款、提供流动性支持、收购债权并对飞马国际进行豁免、保留资产、注入优质资产、进行业绩承诺、解决或有担保事项等。2021年12月2日,*ST飞马”简称将变更为“飞马国际”。经过此前的重整,新希望老板刘永好成为公司实际控制人。
- 2021年12月6日,*ST实达(600734.SH)、管理人与产业投资人福建省大数据有限公司签署了《重整投资协议》,计划以公司现有总股本约6.22亿元为基数,按每10股转增25股的比例实施资本公积转增股本。其中,产业投资人受让约5.45亿股,财务投资人受让10.11亿股。这引起监管层问询,公司回复函显示,福建省国资企业福建大数据作为产业投资人以2.5亿元的对价受让5.45亿股票,约0.46元/股,9名自然人和2家机构作为财务投资人以约6.5亿元的对价受让10.11亿股股票,约0.64元/股,重整投资人合计支付约9亿元对价受让约15.56亿股股票,约0.58元/股。截至2022年1月4日,*ST实达最新收盘价为3.17元,重整投资人入股价格仅为二级市场股价的1.8折。
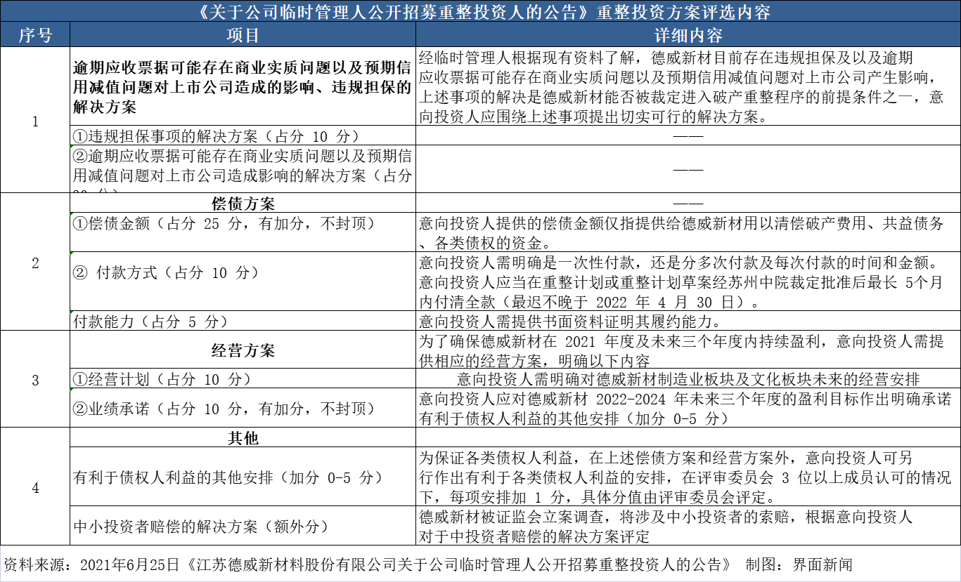
被确定为重整投资人,中海外是否会入主*ST德威? 据*ST德威2021年6月披露的《关于公司临时管理人公开招募重整投资人的公告》显示,此次重整投资人的确定要明确逾期应收票据解决方案、偿债方案、经营方案和承诺经营业绩,以及中小投资者赔偿。公告中未涉及股权买卖的事项。作为非标产品,企业破产重组方案均有不同。借由重整投资人,已经是*ST德威潜在股东的中海外是否借此会成为这家公司的掌舵者,还是未知之数。
股市狂欢
*ST德威债务豁免,股市迎来狂欢。
公司2021年12月31日称,本次债务豁免作为权益性交易,将豁免的债务金额计入公司资本公积,将影响公司2021年度财务报表—增加2021年度公司净资产。随后深交所发关注函表示,“请结合前述债务重组程序、正式签署债务重组协议时间安排等说明本次债务豁免事项的正式生效时点,对你公司2021年度财务报表的具体影响,结合前述回复说明你公司是否存在通过本次债务豁免规避退市的情形,并充分提示相关终止上市风险”。
实事上,该公司股票已连续3个交易日上涨,2021年12月30日微涨0.41%,12月31日上涨5.26%。2022年1月4日上涨8.46%,当日主力成交金额1.8亿元,主力资金净流出逾1250万。
不少投资者想借助*ST德威的破产重组博得一个高收益。就在2021年7月至9月,一家私募公司上海通怡投资管理有限公司一通怡海川8号私募证券投资基金成为新进的前10大股东,持有*ST德威0.59%的股份。天眼查显示,该私募实控人为自然人储贻波。除此之外,*ST德威原十大股东中的自然人孙文生、汪剑和钱锟也在此期间增持了公司股票。截至2021年9月末公司股东户数达3.8万户。
*ST德威在自救的同时,还不忘表露自己与氢概念有关。有投资者在投资者互动平台提问,公司是否涉及氢燃料电池研发?研发程度如何?*ST德威2021年12月3日在投资者互动平台表示,公司全资子公司上海德威明兴新能源科技有限公司和控股子公司美国燃料电池公司为公司燃料电池业务的主要构成部分,公司氢燃料电池业务正在进行中。
但狂欢之下危机依旧。
*ST德威2021年6月10日在《关于法院决定对公司启动预重整并指定临时管理人的公告》披露,公司实施重整,如果不能顺利实施,公司将存在被宣告破产的风险。如果公司被宣告破产,根据《创业板股票上市规则》规定,公司股票将面临被终止上市的风险。
*ST德威留给重整投资人的”这个大摊子“也不好收拾。
值得注意的是,*ST德威从2018年至2021年前三季度累计亏损逾15亿元 ,而从2007年至2017年11年公司总盈利才仅有5.34亿元,仅2019年就亏完了过去11年的累积。
