文|雷递网 雷建平

手游企业青瓷游戏有限公司(简称:“青瓷游戏”)今日(11月25日)通过聆讯。
上半年营收为7.62亿

青瓷游戏是内地知名的移动游戏开发商及发行商,为世界各地的玩家提供内容引人入胜且游戏体验独特而无与伦比的移动游戏。
青瓷游戏的游戏特别受年龄30岁或以下的年轻一代欢迎,已开发、发行并运营多款极受欢迎的游戏。截至目前,青瓷游戏运营六款移动游戏,且青瓷游戏拥有10款移动游戏储备。

青瓷游戏的标志性移动游戏(例如《最强蜗牛》、《不思议迷宫》及《提灯与地下城》)实现高额流水。

《最强蜗牛》2020年6月推出后首个月内录得流水超4亿,推出后一年内录得流水超过人民币18亿元,2020年6月至12月平均MAU为440万人,在2020年中国iOS游戏畅销榜上最高排名第二;

《提灯与地下城》于2021年3月推出后首个月内流水突破1.85亿,亦于推出后连续六日在中国iOS十大免费游戏排行榜登上榜首。
截至2021年6月30日,青瓷游戏的累计注册玩家超过7000万,平均MAU为306万人,平均MPU为57.5万人,ARPPU为221元。

招股书显示,青瓷游戏2018年、2019年、2020年营收分别为9842万元、8870万元、12.27亿元;毛利分别为7675万元、6874万元、9.42亿元;毛利率分别为78%、77.5%、76.8%;

青瓷游戏于2018年、2019年及2020年,公司的年内经调整利润净额(非国际财务报告准则)分别为3890万元、2230万元及1.66亿元,三年间的复合年增长率为106.8%。2021年上半年,公司的经调整利润净额(非国际财务报告准则)为3.14亿元。
股东阵容强大
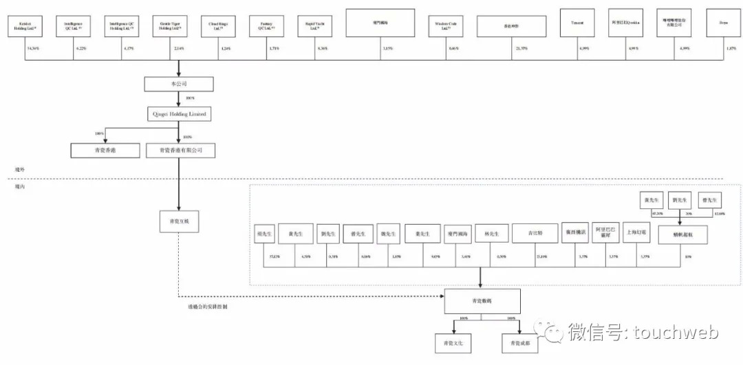
青瓷游戏于2021年4月21日,广西腾讯、阿里巴巴灵犀、上海幻电与吉比特订立一项股份转让协议,据此,吉比特分别各自转让于青瓷数码的3.37%股权予广西腾讯、阿里巴巴灵犀及上海幻电(即合共为于青瓷数码的10.11%股权),代价各为1.01亿元(或合共为3.03亿元)。
于2021年5月26日,Tencent、阿里巴巴Qookka、哔哩哔哩股份有限公司及博裕资本(统称为B系列优先股东)与青瓷游戏订立股份购买协议,据此,青瓷游戏合共1,152,488股可换股可赎回优先股获配发予B系列优先股东,代价为6261万美元(相当于约4亿元)。

IPO前,腾讯、阿里、B站分别持股为4.99%,博裕资本持股为1.87%。
