文|新经济e线
2021年11月6日,中银基金发布关于高级管理人员变更的公告称,李道滨因个人原因不再担任公司总经理一职。这距离其2012年8月6日正式出任该职务的时间已超过九年之久。
彼时,作为中银基金通过市场化招聘的高管,李道滨的到任曾引发市场广泛关注。此前,在李道滨上任前,中银基金2011年底非货币基金规模只有280.36亿元,行业内排名第26名,在银行系基金公司中,排在工银瑞信基金、建信基金、交银施罗德基金之后。
回溯李道滨的执掌生涯,2016年这一年算得上是其高光时刻。2016年末,中银基金非货币基金规模达到1655.84亿元,同比大增78.09%,首次挤入行业前十名。不过,好景不长。近三年来,中银基金旗下基金资产规模不仅退出了行业前十强之列,行业排名也是一退再退。
Wind统计表明,早在2018年第四季度末,中银基金对应公募基金资产规模合计达4011.44亿元,同业排名11/131。等到2019年年末和2020年年末,公司基金资产规模同比均逆势缩水至3818.47亿元和3571.95亿元,行业排名也倒退至12/141和21/144。
截至今年三季度末,中银基金旗下公募基金资产规模合计为3913.18亿元,行业排名再度退后至22/147。

显然,面对近三年来公募行业爆发式增长的红利,原李道滨治下的中银基金已陷入规模增长乏力的窘境。如今,随着李道滨的离去,中银基金将面临如何破局的拷问。
资产管理规模瓶颈
眼下,对李道滨的继任者来说,如何有效提高公司资产管理规模已成为一个亟待突破的瓶颈。据中银基金当天的公告称,总经理一职暂由公司董事长章砚代任。章砚历任中国银行总行全球金融市场部总监,总行金融市场总部、投资银行与资产管理部总经理。

来源:基金公告
新经济e线注意到,在李道滨任内,特别是在最近三年的A股市场结构化牛市中,中银基金并没有很好地把握权益类基金爆发式增长的机会。比如行业内几家头部基金公司过去几年权益基金管理规模均有翻倍的增长,而中银基金旗下权益基金规模却止步不前。
作为一位从业20多年的公募老将,李道滨最被市场津津乐道的是他当年在嘉实基金的辉煌业绩。2006发行的嘉实策略混合基金首发规模突破400亿,创下公募基金首发规模新纪录,这一新基金成立规模记录直到2017年才被工银瑞信丰淳债券基金打破。
公开资料表明,李道滨清华大学法学博士,他在1988 年7月至1990年9月任职于厦门华侨博物馆。1993年7月至1998年9月期间任职于中国厦门国际经济技术合作公司。2000年10月起任职于嘉实基金,历任市场部副总监、总监、总经理助理和公司副总经理。2012年8月李道滨出任中银基金总经理,也是中银基金历史上第二任总经理。
Wind统计显示,在中银基金现有公募基金产品结构中,固收类产品仍占据主导,债券型基金和货币型基金分别为第一大和第二大主力,旗下产品分别有55只和6只,对应基金资产规模分别达2222.58亿元和1145.61亿元,合计达3368.19亿元.
相比之下,公司旗下混合型和股票型基金分别为58只和13只,基金资产规模合计分别仅录得482.07亿元和58.42亿元,共计540.49亿元。若按单只基金平均规模计算,混合型基金每只基金资产平均规模仅8.3亿元,而股票型基金每只基金规模要更小,平均规模仅有4.5亿元。
同样,对比中国银行披露的2020年和2021年两份半年报也可以发现,截至今年上半年,尽管中银基金盈利能力有所提高,公司实现净利润从去年上半年的4.51亿元增加至今年上半年的6.21亿元,但公司资产管理规模同比却大幅缩水。
作为中国银行旗下控股子公司,中国银行持有中银基金的股权比例为83.50%,余下16.50%的股份由贝莱德投资管理(英国)有限公司持有。
截至2021年6月末,中银基金资产管理规模达到5031亿元。其中,公募基金资产管理规模3737亿元,非货币公募基金资产管理规模2655亿元。2020年上半年年,中银基金资产管理规模达到6061亿元,其中公募基金资产管理规模3905亿元,非货币公募基金资产管理规模2797亿元。
对比上述三组数据可以得知,截至今年上半年,中银基金资产管理规模同比缩水超千亿,达1030亿元。其中,旗下公募基金资产管理规模和非货币公募基金资产管理规模同比分别也逆势缩水168亿元和142亿元。
年内6只基金清算
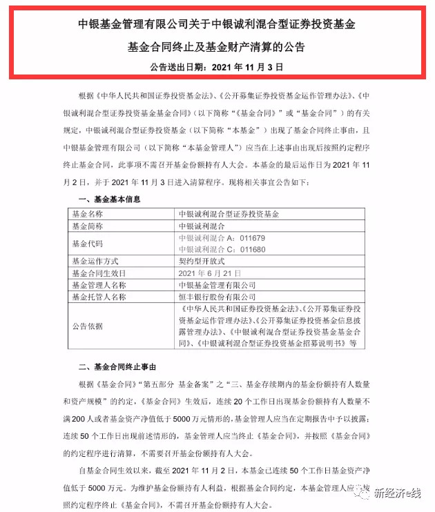
此外,新经济e线获悉,就在李道滨宣布离任的前两个交易日,中银基金还发布了关于中银诚利混合型证券投资基金(以下简称中银诚利)基金合同终止及基金财产清算的公告。这也是今年来中银基金宣布清算的第六只基金。不仅如此,中银诚利刚于今年6月21日成立,离宣布清算的时间尚不到五个月。

来源:基金公告
据公告称,中银诚利出现了基金合同终止事由,且中银基金应当在上述事由出现后按照约定程序终止基金合同,此事项不需召开基金份额持有人大会。本基金的最后运作日为2021 年11月2 日,并于2021年11月3日进入清算程序。
此前于10月27日,中银诚利还披露了一则提示性公告,截至2021年10月26日日终,本基金已连续45个工作日出现基金资产净值低于5000万元的情形。若截至2021年11月2日日终,本基金出现连续50个工作日基金资产净值低于5000万元的情形,本基金将根据基金合同约定进入清算程序,无需召开基金份额持有人大会进行表决。
另据中银诚利发布的2021年三季报,报告期内,中银诚利混合A和中银诚利混合C份额分别仅为401.6万份和30万份,基金资产净值分别仅有399.7万元和29.7万元,合计仅有429.4万元。
作为一只偏债混合型基金,中银诚利的业绩比较基准为沪深300指数收益率×20%+中债综合全价(总值)指数收益率×80%。报告期内,基金A类份额净值增长率为-0.48%,基金C类份额净值增长率为-1.07%,同期业绩比较基准收益率为-0.68%。
新经济e线注意到,在中银诚利闪电清算背后,机构帮忙资金撤退或成为了导火索。据中银诚利合同生效公告表明,基金是勉强踩线成立,该基金A类份额和C类份额各募集了680万份和2亿份,认购总户数为2639户。
截至今年三季度末,该基金A类份额和C类份额各赎回了297万份和2亿份。其中,有两大机构在今年三季度均悉数赎回了4000万份和5000万份,合计9000万份。同期,其申购份额分别仅录得18万份和30万份。
早在今年上半年,中银基金旗下更是多达5只基金宣布清算,分别包括中银移动互联、中银新蓝筹、中银惠兴多利、中银互联网+、中银聚利定期开放,涉及产品种类既有灵活配置型基金,也有普通股票型基金,还有中长期纯债型基金。如中银移动互联和中银新蓝筹,截至今年6月5日和11日清算时,两只基金份额已缩水至1065万份和1286万份。同样,基金在2017年5月15日和2017年7月20日成立时,也只是勉强超过了2亿份的成立门槛。
而从新成立基金规模来看,截至今年11月5日,中银基金年内新成立基金13只,募集规模213.16亿元,均远远不及2019年和2020年全年的水平,前两年公司新成立基金分别有329.75亿元和413.86亿元。就现有情况来看,公司今年新基金募集规模甚至已低于2018年的254.87亿元。
