文|ICVcity双智研究院
报告介绍
由中国电动汽车百人会、美团共同完成的重磅报告——《无人配送“车”的身份与上路安全》。该报告通过调研北京、上海、武汉等城市无人配送示范应用与管理经验,以及深度访谈美团、京东、新石器、白犀牛等无人配送联合创新中心成员企业,对国内外无人配送发展现状、面临的问题及未来趋势进行分析研究。
一是剖析了国内外无人配送产业现状,重点探讨了物流、商超、餐饮等各细分场景下,无人配送的差异化商业模式;
二是对无人配送上路的安全体系进行总结,从产品安全、测试安全、运营安全、责任与保险四方面阐述如何保障在公开道路上的行驶安全;
三是分析我国各城市对无人配送产品定义、交通体系等方面管理现状,并结合国外无人配送管理经验,从产业发展角度给出相关建议。
无人配送安全体系

01 产品安全
一、软件安全
无人配送产品在设计之初需要遵守安全性基准,用以保障软件安全,这一基准通常包括遵守交通规则、运行设计域(Operational Design Domain,ODD)、退出机制、网络安全等多个方面。无人配送“车”因其没有驾驶员和乘客,需要率先保障外在交通参与者的安全,所以在软件安全方面,除了满足自动驾驶功能安全相关规定外,同时也应满足其他车辆和道路使用者的整体规定,例如道路交通法规等。除了法规之外,应明确自动驾驶功能的运行条件(如:道路、天气、交通、速度、时间等),在该条件(ODD)下,自动驾驶系统应能够安全操作以保障“车辆”正常运行;此外,自动驾驶系统必须考虑ODD中预期可能发生的故障情况以及超出ODD范围时的紧急情况,并保障“车辆”能够及时作出响应,退出自动驾驶,达到最小风险状态。无人配送的网络安全也是亟需考虑的问题之一,数据安全、“车辆”接管等方面都将面临网络安全风险。
软件设计须以遵守交通规则为前提,在任何时候“车辆”需保证不会违反交通规则,保障交通安全且避免发生事故。在软件设计上,将交通法规的优先级放在最高的位置,使用保守的行为决策策略,保证交通规则被严格执行。
明确规定ODD是保障无人配送“车”软件安全的条件。由于法规和技术成熟度的局限,现阶段自动驾驶技术很难短时间内在全场景落地,需要对快递、商超、外卖、移动零售等应用场景进行设定,即ODD。ODD会定义无人配送运行地点、时间、环境、必要的交通特征和道路特征等因素,以能更好在应用场景中安全运行。例如校园快递配送,ODD至少要包含校园的道路类型、变速范围、行驶环境、行驶时间等信息,在该ODD内安全行驶,当无人配送“车”偏离ODD或超出ODD范围时,“车辆”会启动最低风险方案,进行减速至安全停靠或由安全员、远程操作员接管。根据参照的标准不同,ODD有不同构建框架方式,例如按照SAEJ3016标准,ODD的构建框架需包含六大要素,包括道路结构、使用限制、障碍物类型、连通性、环境条件和运行区域(见图表38)。

图表38 无人配送“车”ODD定义
(数据来源:公开资料,百人会智能网联研究院整理)
退出机制是保障无人配送“车”安全运行最后一道屏障。当自动驾驶系统在运行过程中出现故障或超出ODD运行范围,自动驾驶功能应能退出管理,无人配送“车”必须要安全的停下来或由安全员、远程监控员接管。这是一种“最小风险状态”,要实现这种状态,需要安全诊断机制与冗余备份设计共同完成。
无人配送“车”会根据不同等级故障采取不同模式应对措施。对于低等级故障,首先进入降级模式,若危害进一步恶化,系统将会触发高等级的故障保护机制(见图表39),不同等级故障会有不同冗余设计,这些冗余设计是由备份系统完成的,包括整车供电冗余、制动系统冗余、转向系统冗余、控制器冗余等。例如美团无人配送“车”配套备份冗余紧急制动系统(MAEB),可独立进行冗余感知与决策算法,独立控制四个车轮,当主系统出现异常时,MAEB可立即进行主动制动,且保障“车辆”能够正常工作。


图表39 无人配送“车”安全降级示意图
(数据来源:美团,百人会智能网联研究院整理)
保障车联网通信安全以保障无人配送“车”网络安全。随着V2X技术应用和普及,“车辆”在与网络进行连接过程中,在感知层、通信层、软件层、云端等均存在被入侵的风险,一旦发生自动驾驶系统被入侵,就有可能失去 “车辆”控制权,造成严重交通事故。现阶段,保障无人配送“车”网络安全是对所有的无线通信信息使用加密技术,比如远程控制终端与无人配送“设备”之间通信,会按照特定加密技术对通信数据进行保护,当有人试图“攻击”无人配送“车”时候,系统将会分析入侵的严重等级而作出不同的应对措施,当入侵达到危害程度,会采取空中升级(OTA)的方式将更新后的代码部署到无人配送“车”上。
二、硬件安全
无人配送“车”硬件安全主要是各零部件的可靠性和安全性,虽然无人配送“车”尺寸较乘用车小,但是在功能和零部件方面和乘用车相似,有很长的产业链条,需要成熟的上游供应体系和出厂安全检验标准,且与乘用车有所差异,例如,因为车轮大小不同,轮毂、轮胎、制动器等需要建立适用的认证标准;因为载荷问题,减震器等零部件也需要有相应的技术标准;此外,在电池、传感器等方面的认证标准也与乘用车不尽相同。现阶段,无人配送零部件安全监测均是由供应商及无人配送“整车”制造商自行检验认证并出具检验报告。
无人配送“车”零部件可靠性是保障安全行驶关键。无人配送“车”与传统车辆一样,无论是在极端环境下,还是在生命周期的任何时刻都必须安全行驶,这意味着“车”上硬件的安全性与可靠性至关重要,需要进行标准化规范来保障硬件质量安全。现阶段,无人配送解决方案商会对各零部件供应商就性能、安全、质量和可靠性提出充分要求,并严格审核零部件设计与生产过程,要求供应商对零部件的可靠性进行测试验证并提供检验报告;在整车生产完成后,无人配送运营商也会进行整车可靠性测试,以确保这些零部件集成到“车”上后能保障“车辆”安全行驶。以传感器为例,传感器供应商在出厂前会进行检验,比如摄像头会对视野、覆盖、探测距离进行测试;雷达需要检测天线图、分辨率以及随天气变化的衰减情况;激光雷达会检测扫描层和噪音表现等。而当传感器被安装到车辆上时,需要与其负责的功能一起被检验。
无人配送产品认证和测试检验缺乏第三方机构认证。目前无人配送“车”没有相应的产品标准及准入机制,也缺少对无人配送生产、认证、检测及缺陷产品召回等监督管理机制。零部件检测及认证多是由零部件供应商和“整车”制造商出具的内部安全检测报告。
针对无人配送“车”零部件认证检测,各企业依据标准不同。一部分企业按照电动汽车标准进行认证,另一部分企业按照电动摩托车标准进行认证。以动力电池循环寿命测试为例,电动汽车动力电池标准循环寿命为1000次,且放电容量应不低于初始容量的80%,而电动摩托车动力电池标准循环寿命为600次,且放电容量应不低于初始容量的80%。参照不同的技术标准,动力电池标准循环寿命有所差异,目前,无人配送“车”的动力电池没有统一标准规范,其他零部件认证检测均出现缺少标准化认证。
少数企业在零部件、整车方面已取得国外相关标准。例如法雷奥在无人配送“车”线控底盘中所用的电机,与已在欧洲实现量产车型雪铁龙AMI相同,符合欧盟对轻型四轮车的相关标准;在整车方面,新石器与德国检测认证机构莱茵TüV合作,已申请欧盟认证的L4级无人车项目等。
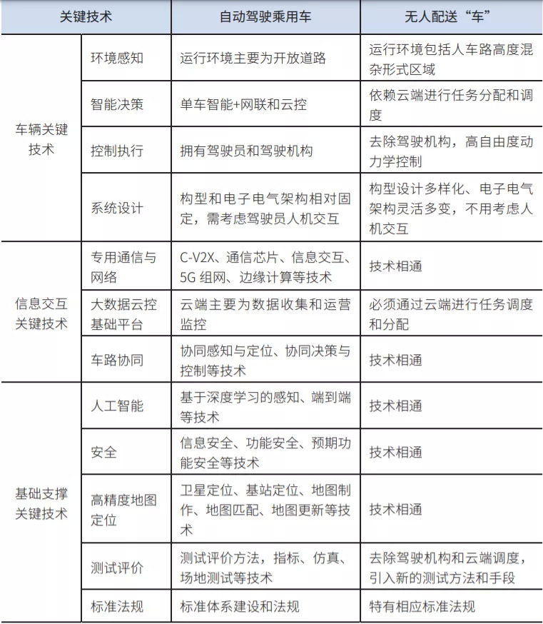
无人配送“车”与自动驾驶乘用车在车辆、信息交互、基础支撑等关键技术有多方面差异,零部件认证方面应加以区分(见图表40)。一是在“车辆”使用寿命方面,根据机动车报废规定,乘用车通常在行驶60万公里以后会被引导报废,电动汽车动力电池使用寿命也在15万公里以上,按一年行驶1.5万公里计算,也需要行驶10年才会报废,但是经调研,无人配送“车”一般情况下使用寿命为3~5年;二是在保护驾驶员、乘客安全方面,乘用车为保护驾驶员及乘客安全,需有安全气囊等硬件标准要求,但是无人配送“车”因其不具备驾驶室,无需做这方面的标准规定;三是在整车要求方面,无人配送“车”根据多次实车测试数据,对“整车”尺寸、整备质量、装载质量、最高车速等进行限制,例如整备质量不大于350kg,装载质量不大于200kg,最高行驶速度不大于20km/h,这些限制是为了保障无人配送“车”可以安全行驶,即使出现交通事故,因其重量小、体积小、行驶速度低,可最大程度降低对其他人造成的伤害。
图表40 无人配送“车”与自动驾驶乘用车的关键技术差异

(数据来源:北理工,百人会智能网联研究院整理)
02 测试安全
在无人配送“车”开发过程中,需要在不同场景下进行整车测试,从而保证“车辆”安全性。测试包括软件仿真测试、封闭道路测试、公开道路测试等环节(见图表41)。测试需展示无人配送正常行驶、在防撞情况下以及ODD退出时自动驾驶策略等三方面性能,从而验证无人配送“车”在自然行驶场景、危险工况场景下均能安全的运行。
自然行驶场景来源于真实的场景数据。包括所处的人-车-环境-任务等全方位信息,如车辆数据、道路环境等多维度信息,能够很好地体现测试的随机性、复杂性、典型性区域的特点,属于无人配送基础测试场景,目的是为了满足最基本的功能开发与验证,例如感知无人配送“车”附近静态和动态物体、正确执行自动驾驶规划、遵守交通规则等。
危险工况场景主要包含大量恶劣天气环境、复杂道路交通以及典型交通事故等场景。危险工况场景是无人配送“车”测试过程中验证防撞性和退出机制的关键部分,在危险工况场景下的避撞能力是整个安全测试的核心。

图表41 无人配送“车”测试流程图
(数据来源:中汽中心,百人会智能网联研究院整理)
一、仿真测试
无人配送在真正商业化应用前,需要经历大量道路测试,但作为新兴事物,无人配送仍面临着道路测试时间成本、道路开放情况、极端场景及危险工况测试安全性等问题,给无人配送测试以及技术更新迭代带来诸多困难。如果严格按照自动驾驶测试需求进行实地测试,需要耗费大量时间、里程和成本,而仿真测试的出现,可以最大限度地缩短测试周期,推进软件技术更新迭代。
仿真测试能够大规模、不限时、不限场景进行测试,以实现自动行驶感知、决策规划、控制等算法的闭环测试(见图表42)。仿真测试关键是建立技术测试模型,包括车辆动力学模型、静态环境模型、动态交通模型、环境感知传感器模型等,在ODD中,通过大量真实数据、模拟数据、仿真数据,在不同测试模型、不同应用场景进行仿真测试,同时也可以手动建设各种针对性的测试数据,通过仿真的手段进行细致入微的测试。
场景库是无人配送仿真测试基础。在模拟环境下,利用场景数据库提取典型自然驾驶场景和危险工况场景等,对无人配送“车”进行虚拟仿真测试,场景库对现实世界的覆盖率越高,仿真测试结果越理想。场景库可部署到模拟在环测试(MIL)、软件在环测试(SIL)、硬件在环测试(HIL)、车辆在环测试(VIL)等进行完整在环测试。
目前无人配送仿真测试缺少场景库数据支撑。自动驾驶测试场景库是智能网联汽车研发与测试基础数据资源,是评价智能网联汽车功能安全重要来源,也是无人配送仿真测试的重要环节。场景数据是真实采集的数据,目前国内拥有典型场景库的公司有中汽数据、中汽研究、腾讯、百度等,但这些公司的场景库大多覆盖乘用车和商用车采集的完整场景数据,缺少针对无人配送“车”的采集数据,为无人配送仿真测试带来诸多难题。

图表42 仿真测试流程图
(数据来源:美团,百人会智能网联研究院整理)
二、封闭道路测试
经过仿真测试后,为了验证无人配送“车”在实际道路上运行情况,首先会在封闭场地内进行模拟场景测试,包括自然行驶场景、交通路口场景、危险工况场景等。
01 测试环境
现阶段,封闭场景测试均是由企业自行进行,根据无人配送企业的便捷性,选择在不同的场地进行测试:一是在零部件供应商的测试场地进行,二是在无人配送“整车”生产基地进行,三是在智能网联封闭测试场进行测试。除了在智能网联测试场需要递交测试申请,遵守该测试场流程,由测试场提供测试报告外,其他情况均是由无人配送企业自行制定测试流程和标准,内部出具相关测试安全报告。
针对无人配送“车”体积较小、整车整备质量相对较小、行驶速度低等特点,各企业对封闭测试环境有所要求,在天气、风速、路面情况等因素中做出适合无人配送“车”测试的条件,包括:
风速不大于3m/s,无降雨、降雪、冰雹等恶劣天气,水平能见度应不低于 500m;
应在干燥的平坦水泥或沥青路面上进行,路面坚硬、平整、干净且要有良好的附着系数,纵向坡度不超过0.5%,横向坡度不超过3%;
测试场景交通标志、标线清晰可见,且符合GB 5768-2017《道路交通标志和标线》 要求;
测试场景应符合非机动车行驶环境和规则,包含同向双车道或者一条机非混行车道、一条非机动车车道。
02 性能测试
除自动紧急制动和人工接管场景外,所有测试都应在“车辆”自动驾驶状态下完成,并满足以下通过条件:
测试“车辆”应按照规定进行每个场景逐一测试,并满足其要求;
测试“车辆”应在一次测试中通过所有规定的项目测试;
测试期间不应对软硬件进行任何变更调整;
除避险工况外,自动行驶测试“车辆”不应违反交通规则;
自动行驶测试“车辆”发生故障时应及时发出警告提醒。
无人配送“车”整车测试项目,主要是保障车辆行驶的平稳性和安全性。目前,各无人配送企业对整车性能测试内容无统一标准,多依据自身经验设计,一般包括最高车速测试、动力性能测试、线控转向测试、线控制动测试、淋水性、涉水性、可靠性能和耐久性能等多个项目测试,以此作为整车出厂的合格证明之一。以法雷奥的底盘测试为例,在出厂前,要经过起步加速、爬坡、原地转向、直线行驶偏移、制动效能、自动驻车等动力性能、线控转向、线控制动方面的测试,此外还在急停、最小转弯半径、特殊道路通过性、行驶平顺性、耐久性、遥控器操作性能、电池换电等方面进行大量测试验证,以保证底盘平稳、可靠地行驶。
以检验爬坡能力测试为例,测试场景选择平直、干燥、清洁、混凝土铺装的人工坡道为试验坡道,坡道总长应不小于20m,坡前应有不少于5m的平直路段(见图表43),根据不同企业“车辆”性能,试验坡道的坡度在10%~30%范围内进行测试。测试过程为“车辆”从坡底向上划出5 m作为辅助行驶区,测试区间长10m,在起点、5m和10m处设置计时装置,记录无人配送“车”在满载情况下,持续行驶10m的最高稳定车速,同时记录持续行驶10m的行驶时间。如果“车辆”在爬坡的过程中没有出现停车或者后溜,且车速保持稳定,则通过该项测试。

图表43 爬坡能力测试示意图
(数据来源:公开资料,百人会智能网联研究院整理)
自动行驶能力测试检验无人配送“车”是否能够安全行驶。每个测试项目中的测试难点均不同,对自动驾驶系统技术要求也不同,测试一般包括交通标志和标线的识别与响应、交通信号灯的识别与响应、障碍物检测与响应、自动掉头能力、自动紧急制动等多个项目测试。以行人及非机动车检测与响应测试为例,测试道路选择至少包含两条车道的长直道,中间车道线为白色虚线,测试车辆沿车道中间匀速行驶,同时行人或者非机动车于测试车辆正前方沿车道向前行走(见图表44)。在次此测试场景下,对“车辆”避让行人及非机动车的自动行驶能力进行检验。如果车辆在距离行人10 m前达到不低于10km/h的车速,并能够通过制动、绕行或组合的方式避让行人或者非机动车,即可通过测试。

图表44 行人沿道路行走测试场景示意图
(数据来源:公开资料,百人会智能网联研究院整理)
无人配送“车”防撞能力测试,是封闭场景测试最重要的测试项目。与乘用车在驾驶舱内设置安全气囊用来保护前排乘客和驾驶员安全不同,无人配送车因不设有驾驶舱,防撞能力测试重点保护的是外部交通参与者。考虑到这一点,在ODD范围内,无人配送“车”应该能够在“车辆”失控、驶入对向车道、变道、正向和反向行驶、追尾、道路偏离等场景下最大程度保障行人安全,并进行自动行驶功能退出机制并启动应急处置预案,降低伤害程度。
无人配送“车”没有驾驶员和乘客,可以通过降低速度、缩小整车尺寸、圆润车身外形、减少车头刚度、设计“保险杠”等设计手段来尽量减小碰撞事故对外界的伤害。一是车身区域外覆盖件通过使用塑料材质,切除车头金属骨架中的直角,在塑料外壳和金属骨架之间使用EPP缓冲发泡结构件,用柔软的可变形材料替代传统坚硬玻璃;二是车辆前部设计“保险杠”,当行人碰触时,车辆将紧急制动等。这些手段将在无人配送“车”与其他交通参与者发生碰撞事故时,大大降低交通参与者的伤害程度。例如美团无人配送“车”通过软硬件多重保障行人安全,在开展行人碰撞安全试验,实测头部伤害指标(HIC)值低于700,满足UNECE R127对行人保护要求(要求HIC<1000)。
当无人配送“车”通过能力评估、测试、验证等环节,可以保障其在操作范围内安全行驶,且对其他车辆、非机动车、行人、动物和物体等不造成安全隐患,同时能够处理各种预期外的情况,即可进入下一阶段测试。
三、公开道路测试
经过仿真测试、封闭场景测试验证后,无人配送“车”需要在公共道路上开展最后一阶段测试,目的在于积累数据并完善系统功能(见图表45)。与封闭场景测试不同,在公开道路上测试,属于人车混行的交通情况,同时又有很多不确定安全因素,例如技术不成熟的机动车驾驶员、不遵守交通规则的电动配送车等,导致在公开道路测试存在很多交通隐患。所以需要对道路行驶的安全风险作出预测,采取有效的风险防控措施。此外,在公开道路测试需要在ODD中测试,并且空载测试。

图表45 道路测试流程图
(数据来源:美团,百人会智能网联研究院整理)
分级有序推动无人配送在公开道路测试,做好安全风险评估与预警防控工作。在开展公开道路测试之前,需要科学定量评估道路交通环境的安全风险度(复杂度)。结合我国道路交通特征和驾驶行为习惯,全面考虑道路线形与道路类型等设施因素、天气等环境因素、交通流量等交通因素、机动车与行人等道路使用者因素、5G和北斗定位导航系统等新兴基础设施因素,对无人配送在公开道路测试的环境进行分级,从安全度高的道路逐步过渡到安全风险较高的道路进行测试。
安全行驶时间需要在规定累计时间范围内才能进行公开道路商业化应用。无人配送“车”需要收集更多的行驶里程,以保障软硬件功能更完善、更安全(见图表46)。各企业会根据内部实车测试经验,规定无人配送“车”需满足1~2个月的测试行驶时间条件,才能进行商业化运营。与各地对乘用车测试行驶里程要求不同,无人配送“车”行驶速度慢,会花费大量时间达到2万公里里程数,综合经济效益考量,企业通常按照时间期限,在规定时间内没有出现安全事故,即可上路行驶,这一时间限制由企业自行规定。
无人配送“车”测试管理与乘用车不同,缺少测试牌照发放。无人配送“车”在各地公开道路测试,除北京亦庄高级别自动驾驶示范区为美团、京东、新石器颁发国内首批无人配送“车”牌照,其他地方均没有进行牌照管理。在此之前,美团曾获得过北京T3测试牌照,根据《北京市自动驾驶车辆道路测试能力评估内容与办法(试行)》将自动驾驶测试车辆分为5级,T3牌照自动驾驶测试车辆需要学会除指挥手势外的交通标志、信号,具备变更车道、过公交站、靠边停车、路口掉头等技能。美团已获得北京市T3级自动驾驶路测牌照,意味着其无人配送“车”可以应对主辅路出入口、Y字型交叉口等路口类型,以及在城市道路行驶。
03运营安全
无人配送经过产品安全设计、测试与验证两个阶段后,可进入商业化试/运营阶段,这一阶段包括两个部分的安全保障,一是道路安全,另一个是物品安全。
一、道路安全
01人机交互
无人配送“车”和其他道路使用者、监控员之间交互对保证“车辆”安全起着至关重要作用。无人配送“车”上不存在驾驶员和乘客,人机交互主要针对其他交通参与者、用户和远端监控员。通过使用丰富的人机交互媒介来让交通参与者迅速熟悉无人配送“车”,通过使用远程监管平台在远端了解无人配送“车”的行驶状态,针对异常状态采取相应措施(见图表47)。
无人配送“车”作为道路交通新参与者,需要保障实时与他人进行正确交互,车端人机交互界面起着重要作用。车端的交通参与者无法按照以往经验判断无人配送“车”行车意图,可能会造成一定程度的交通困扰,为缓解这种情况发生,可以在“车辆”前部、后部和左右两侧安装点阵屏幕,点阵屏幕会将本“车”行驶意图通过文字形式向外界进行传递;或者通过灯光、转向灯、语音装置等设备作为主要交互工具。
远程监控平台人机交互界面是远程监控员获取车端信息主要途径,在该平台上不仅可以展示无人配送“车”基本仪表盘信息,还能对“车辆”运行状态、订单配送情况等进行实时监控。在“车辆”出现异常时,会通过声音信号和视频信号提醒监控员及时接管,同时在车端还配备有扬声器,可以与无人配送“车”周围交通参与者进行及时沟通。

图表47 京东远程监控指挥中心
(数据来源:公开资料,百人会智能网联研究院整理)
02 安全员
安全员跟随为无人配送“车”运营加强安全保障。在自动驾驶乘用车上,配有驾驶位,安全员坐在驾驶位上拥有良好的视野,但是无人配送“车”不具备驾驶室,需要在“车辆”外部进行安全保障。在遇到通信卡顿或其他系统故障时候,安全员随时可以接管“车辆”或操控急停。
如果无人配送“车”发生碰撞,“车辆”会立即安全停车,在执行安全停车过程中,系统会立即触发制动器进行制动,关断驱动电机的动力输出,在“车辆”显示屏幕上会进行安全告警,提醒道路使用者,同时也会在“车辆”监控平台上进行碰撞报警。由安全员或安全应急人员及时到达现场,拍照、录像或录音留存相关证据,并注意做好“车辆”保密工作,同时与对方协商处理,可协商情况下尽快将“车辆”挪至安全位置,要求对方出具收条或协议书存档;如协商无法解决时,将由交警介入处理,运营公司需要协助出具“车辆”保险情况等文件。在接到现场安全员上报后,总部应急处置小组协调统筹、确定处置策略,必要情况下现场跟进,及时排除风险、推动事件妥善处理。
二、物品安全
物品的分拣、装包以及装车这一系列流程均需要人工操作以保障物品质量安全。例如移动零售是由商家装“车”,快递配送是由物流公司网点工作人员将包裹放在“车”上,商超、药品配送是由超市、药店分拣人员将货物放在“车”中,在这些环节均需要由人工来保障物品安全。
物品装到车上到被配送至用户门口,需要防止物品丢失。对于快递、商超、药品等场景配送,每个用户会收到专属取货码,或采用人脸识别功能,用户只能开启自己货品所在的格子,同时,无人配送“车”的摄像头也会全程记录用户取货过程。
04 责任与保险
保障无人配送安全涉及自身安全、配送货物安全、公众交通安全等多个方面,完整的无人配送体系是由产品生产商、运营商、远程监控人员、安全员、信息服务商、货物所有权人、消费者等共同组成,一旦出现安全事故,需要厘清各个主体法律关系和相应权利义务。
不同参与主体在无人配送应用中应承担不同的法律责任。强化无人配送运营主体承担其使用“车辆”的法律责任,对无人配送“车”使用过程中造成的事故承担损害赔偿责任。对因无人配送“车”质量造成的损害,要与无人配送“车”设计、元器件生产供应商,到成品组装、销售、维修服务等整个产业链的相关责任人共同承担连带责任。同时设置不可抗力条款,明确物流企业免责或减轻法律责任的法定事由。对由于无人配送企业以外第三人原因造成的交通安全事故,适当减少无人配送运营主体的法律责任。
一、运营公司
无人配送“车”因其没有驾驶室,可实现无人驾驶,在配送运行途中时发生事故,“车辆”运营主体需要承担主要法律责任。无人配送“车”运行途中发生交通事故,如果安全员、远程操作员没有响应系统要求接管“车辆”,无人配送“车”运营公司将可能承担全部责任(见图表49):
刑事责任:交通肇事罪。依据《刑法》与《智能网联汽车道路测试管理规范(试行)》[4]规定,如果无人配送“车”在道路范围内运行,发生重大事故,致人重伤、死亡或者使公私财产遭受重大损失的,将可能涉嫌构成交通肇事罪。
行政责任:道路交通行政违法/违章处罚。如果无人配送“车”在道路范围内运行导致交通事故,将涉嫌违反现行道路交通安全法律法规,运营公司需承担罚款和/或扣分的道路交通行政违法处罚(违章处罚)。[5]
民事责任:如果无人配送“车”在道路范围内运行,发生事故的,交警部门将按照无人配送“车”对道路交通事故所起的作用以及过错的严重程度,确定“车辆”的责任。运营公司需根据交警部门出具的道路交通事故责任认定书向事故其他方承担相应的民事赔偿责任。[6]

图表49 无人配送“车”运营主体应承担的法律责任
(数据来源:百人会智能网联研究院整理)
使用无人配送“车”进行配送服务可能导致车辆运营公司承担更多民事赔偿责任。由于我国现行道路交通安全法律并未允许无人配送“车”上路进行测试,因此如果无人配送“车”安全员存在监管不到位等行为,不排除交警部门认定无人配送“车”运营公司违反交通安全法规,进而认定该公司在道路交通事故中需承担更多的事故责任,从而导致该公司需向事故其他方承担更多的民事赔偿责任。
值得指出的是,即使在非道路上发生的事故,如果当事人选择报警,交警部门也可以参考《道路交通安全法》的规定进行道路交通责任认定。在道路以外的场所,比如校园、工业园区、封闭式小区等只允许特定车辆进入或通行的,公司使用无人配送“车”进行配送服务,发生安全事故的,交警部门在接到事故报案后可以参照《道路交通安全法》的规定予以认定事故责任[7]。
二、制造生产商
目前,虽然无人配送“车”没有被列入工信部产品目录中,缺少合法身份,但其本质仍然属于产品,制造商仍需承担相关的产品法律责任(见图表50):
刑事责任:可能构成生产、销售不符合安全标准的产品罪和生产、销售伪劣产品罪[8]。构成此罪必须是产品具有保障人身、财产安全的国家标准、行业标准,而生产者或销售者明知而不遵守。由于目前尚没有无人配送“车”的技术标准,因此生产者生产销售造成严重后果,是否认定生产者构成本罪,基于损害后果的严重性、不同的认识出发角度、裁判者的主观认识、甚至社会舆论等因素的影响,其结果认定可能会存在弹性。在没有无人配送“车”的国家或行业技术标准、法律对自动驾驶也尚未放开的情况下,生产者向他人销售无人配送“车”,具有高度的法律风险,不能完全排除本罪的适用。
行政责任:无人配送“车”本质属不属于机动车还存在争议,当出现产品质量问题和缺陷问题时,是否按照我国对机动车产品的法律规定进行处理,承担产品质量行政责任、缺陷产品召回责任,仍是目前无法厘清的责任问题。如果按照机动车管理,车辆生产者不执行机动车国家安全技术标准或者不严格进行机动车成品质量检验,致使质量不合格的产品出厂销售的,由质量技术监督部门依照《中华人民共和国产品质量法》给予处罚[9]。如果生产者出厂的产品由于设计、制造、标识等导致在同一批次、型号或者类别的产品中普遍存在不符合保障人身、财产安全的国家标准、行业标准或者其他危及人身、财产安全的不合理的危险,生产者应当予以召回[10]。
民事责任:产品质量违约责任、产品质量侵权责任。(1)产品质量违约责任。如果生产者销售的无人配送“车”存在质量问题,销售者在向消费者承担修理、更换、退货、赔偿损失等责任后,有权向生产者追偿。(2)产品质量侵权责任。如果在符合产品说明书中的条件下,使用无人配送“车”进行配送,发生人身伤害或财产损害事故的,受害人有权直接向生产者追偿,或者销售者在向受害人赔偿后,亦有权向生产者追偿。实践中,通常运营公司或受害人在提起诉讼时会将生产者和销售者列为共同被告,要求生产者和销售者承担连带赔偿责任。[11]因此,如果运营公司由于使用无人配送“车”进行配送,造成人身伤害或财产损害的,运营公司、受害人均有权向生产者和销售者主张连带赔偿责任。
由于我国对于产品质量侵权纠纷诉讼采取举证责任倒置的举证原则,因此若发生无人配送“车”产品质量诉讼,生产者或因难以举证而承担败诉后果。由于无人配送“车”目前还没有准确的定义、相关国家标准、行业标准,属于新技术新产品,国内具有对其进行司法鉴定能力的机构也比较稀少,因此如果将来就无人配送“车”发生产品质量诉讼,生产者恐怕很难完成相关的举证责任,从而导致生产者在该类质量产品诉讼中不得不承担败诉的后果。

图表50 无人配送“车”制造生产应承担的法律责任
(数据来源:百人会智能网联研究院整理)
三、保险
目前各地均要求每辆无人配送“车”配备保险。各地智能网联汽车道路测试管理办法中,均要求每辆自动驾驶乘用车需配备不低于五百万元人民币的交通事故责任保险或不少于五百万元人民币的自动驾驶道路测试事故赔偿保函。与乘用车保险不同,无人配送“车”没有强制的管理文件规定,但是各地均会要求每辆无人配送“车”配套上保险,对保险险种没有硬性要求。
无人配送“车”所上保险的险种各不相同,没有强制险种的规定。一是配备意外险,每辆无人配送“车”配备50~100万元不等的人身意外伤害险,以保障因“车辆”事故而导致其他交通参与者死亡或残疾,支出医疗费用或暂时丧失劳动能力等。由保险公司向被保险人或受益人支付一定量保险赔偿金;二是配备公众责任险,每辆无人配送“车”配备保额为 100 万元的公众责任险,以保障在服务运营时,“车辆”因过失导致意外事故发生,造成第三者人身伤亡或财产损失的经济赔偿责任;三是各企业可选择投保车辆财产险,以保障车辆丢失的情况下获得赔偿。因无人配送“车”为新产品,市场上缺少配套保险种类,可提供此类保险服务的公司较少,有中国人民保险集团、平安保险、中国大地财产保险等。
[4] 依据《刑法》第一百三十三条规定与《智能网联汽车道路测试管理规范(试行)》第二十五条规定。
[5] 依据《道路交通安全法》第九十条、《道路交通安全法实施条例》第二十三条以及《智能网联道路测试管理规范(试行)》第二十四条相关规定。
[6] 依据《道路交通安全法》第七十六条、《道路交通事故处理程序规定》第四十六条以及《智能网联汽车道路测试管理规范(试行)》第二十五条规定。
[7] 依据《道路交通安全法》第七十七条规定。
[8] 依据《刑法》第一百四十六条与第一百四十九条规定。
[9] 依据《道路安全法》第一百零三条规定。
[10] 依据《缺陷汽车产品召回管理条例》第三条规定。
[11] 如果生产者不能证明其产品存在《产品质量法》第四十一条规定的三种免责情形,汽车生产者应承担赔偿责任,则由生产者承担赔偿责任,由销售者承担连带赔偿责任。销售者赔偿后,可以向生产者赔偿。
