近期,清科研究中心推出了《2021年度中国股权投资基金出资人研究报告》核心章节的系列解读,分类挖掘市场活跃LP投资数据及投资特点,从观察者与见证者的角度为市场提供借鉴与思考。本期我们重点介绍政府引导基金投资数据,结合案例分析一探万亿引导基金市场的未来发展方向。
2015-2017年是引导基金的高速增长期,随后其设立步伐放缓,进入存量基金“精耕细作”阶段,投资及运作管理成为该阶段的发展重点。
近年来,募资端收紧成为投资机构面临的一大挑战。而高速发展的国资背景LP出资则相对活跃,逐渐成为股权投资市场重要的资金来源。其中,重心转向投资运作的政府引导基金在2020年新募集人民币基金各类LP中出资金额超1,300亿元,占比高达14.4%,仅次于政府机构/政府出资平台和非上市公司。
2020年政府引导基金投资总览
根据清科研究中心统计,2020年政府引导母基金出资近500笔,总出资金额超1,300亿元,单笔投资金额超2亿元。由于引导基金管理办法中往往会设置一定的投资限制,对出资占比、出资方向、出资地域、子基金及其管理人基本情况等作出一定要求,因此其投资数据特征显著,例如出资子基金股份占比整体偏低,子基金管理机构以PE机构为主等。


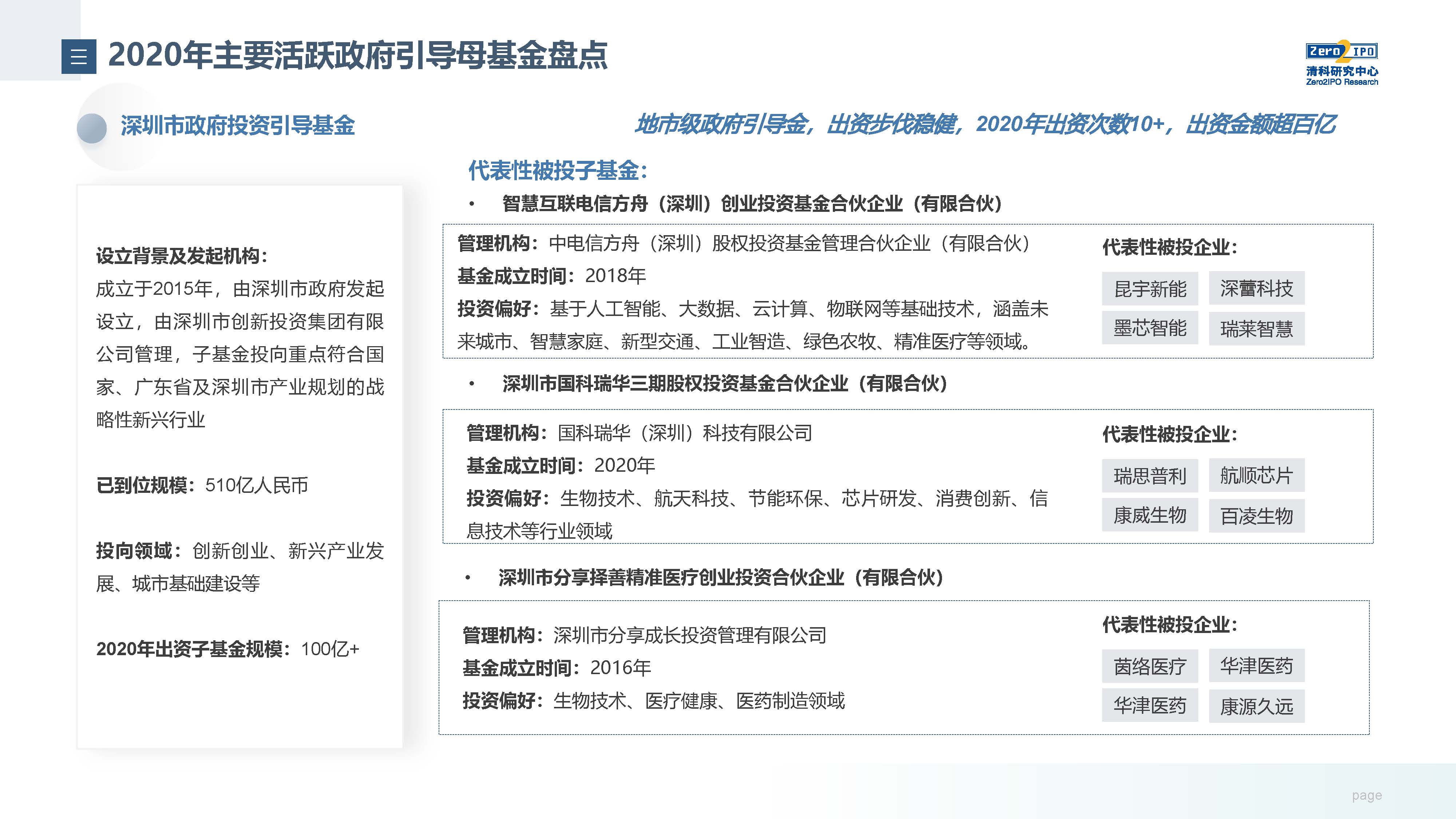
2020年活跃政府引导母基金盘点
清科研究中心综合引导基金级别、业务类型、2020年投资活跃程度、出资规模等因素,选取了2020年主要活跃引导母基金。从结果来看,2020年活跃政府引导母基金以国家级、省级引导基金为主,还包括部分近年设立或进行整合的地市级引导基金,出资子基金数量及平均出资规模分别为10笔、3亿左右,部分引导基金2020年出资甚至超过了15笔。虽然出资已相对活跃,但结合典型案例来看,多数引导基金对外出资仍以PE机构管理的成长基金为主,对创业投资基金扶持力度有待提升。







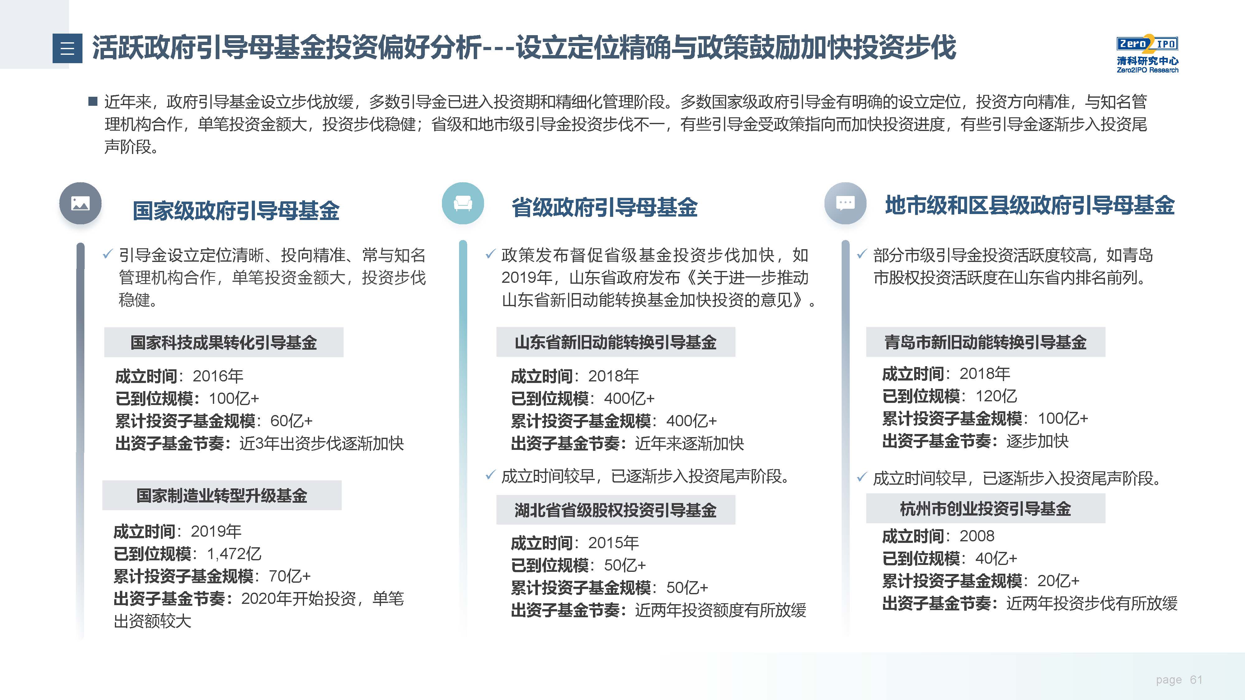
活跃政府引导母基金投资偏好分析
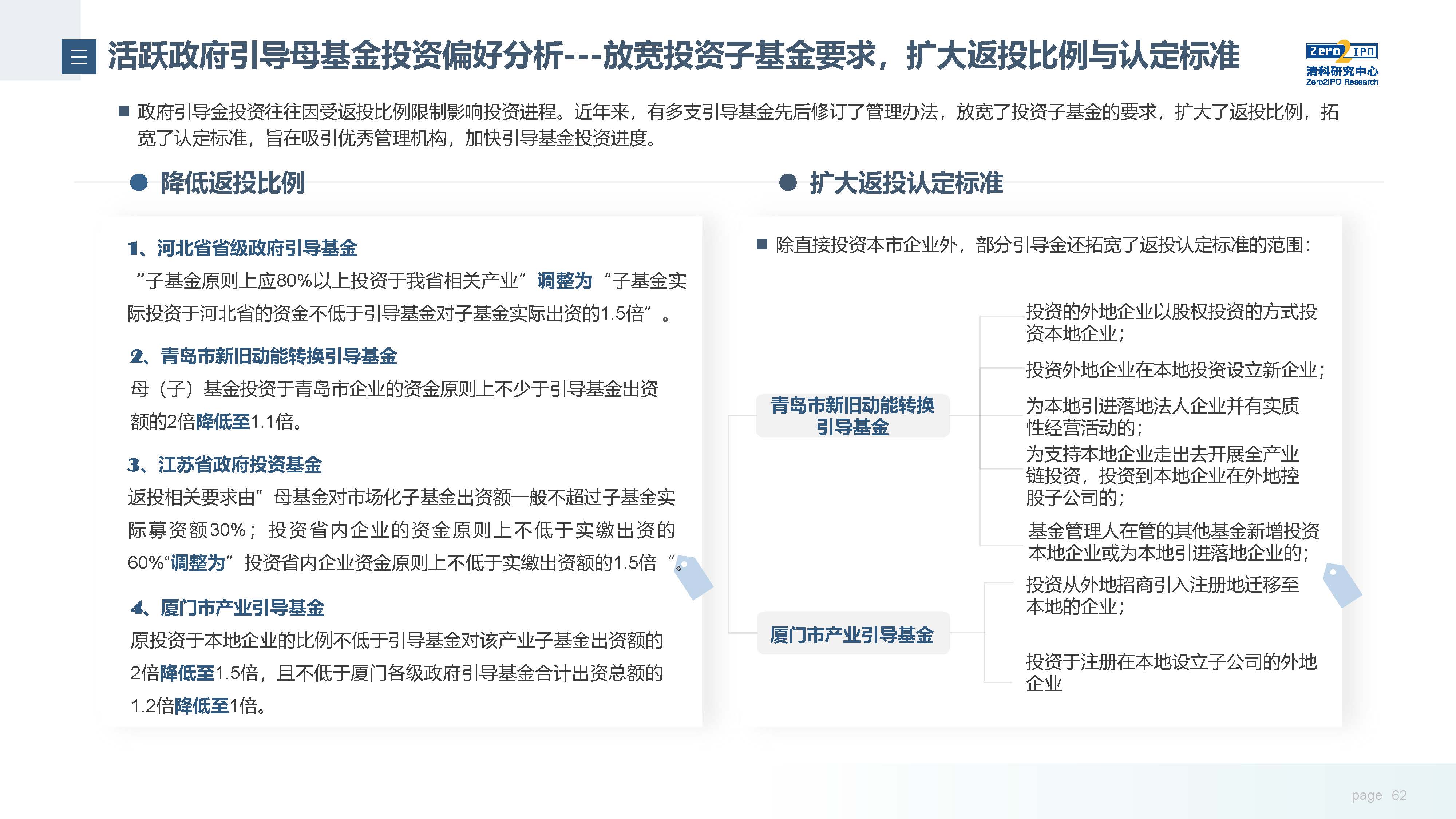
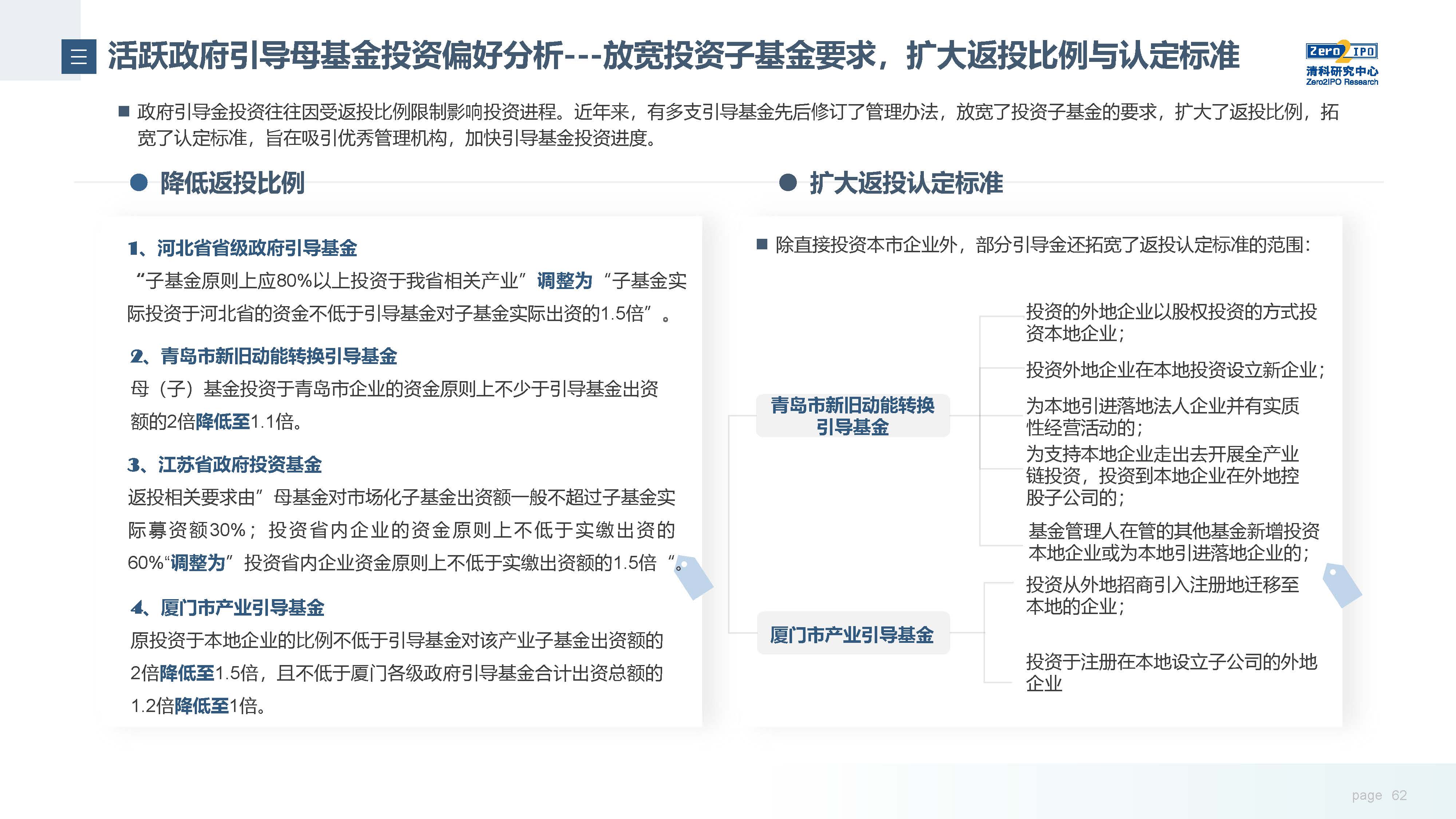
通过跟踪市场活跃政府引导母基金近年来的投资步伐及整合动作,我们进一步梳理出了它们的投资偏好及未来可能的发展方向。随着多数引导基金进入投资期与精细化管理阶段,一部分逐渐加深与市场化管理机构的合作,精准定位投资方向,保持稳健的出资步伐;一部分致力于提升自身市场化运作水平,并适当放宽投资限制及返投比例。此外,为寻求政策性与市场化的平衡,部分引导基金积极调整自身业务架构,将所投子基金分为专项子基金和市场化子基金,区分投资范围与运作模式,以促进引导基金整体的效率提升。




