文 | Dana
城市群正在成为中国经济发展的热词。
而作为国家重点培育的19个城市群之一,滇中城市群却让人担忧。
与之对应便是以昆明为“中央处理器”的滇中城市经济圈,以轨道交通为动线,将这些城市而串联在一起的未来昆明城市发展逻辑,类似于京津冀、长三角、珠三角等这些老牌经济圈。
显然,作为新生代经济增长极,未来将面向南亚、东南亚、乃至于亚太经济体、印度洋周边经济圈等的火车头,滇中城市经济圈无疑是年轻的,更像是一个还在牙牙学语的幼童,差距是明显的。
也正式因为如此,这个年轻的滇中城市经济圈,也意味着无法预估和想象的潜能和前景未来。

但,辖区内鲜有的百强县,青黄不接、后继乏力的经济发展现状,也意味着红利并不足以让周边郊县都“雨露均沾”。
以节点城市为中心的滇中城市群,优良中差都在哪里?
想要改善这一问题,就不得不提昆明的十四五规划。
今年是十四五的开局之年,昆明城市总体规划明确了“东进、西拓、南控、北延、中优”的新的提法。《昆明市建设区域性国际中心城市实施纲要(2017—2030)(修订版)》中也指出,提速呈贡新城、滇中新区发展,加快“五华西北片区+富民”“盘龙双龙片区+空港”“西山+安宁太平新城”“晋宁+度假大渔片区”跨县域融合共建。支持晋宁区、安宁市和嵩明县融入主城一体化发展。
换而言之,昆明城市发展逻辑已从“聚点围片”向“拓圈建群”转变。空港片区、晋宁区、安宁市、嵩明县、富民县将会迎来一波新的发展机遇,都有机会成为主场。
事实上,谁是C位并没有那么重要,构建以昆明主中心的发展,才是实现“一主三副”大昆明远景空间城市逻辑的关键。在经济总量有限的情况下,多数城市其实很难吃到集中发展的红利。
毋庸置疑,谁将率先融入昆明,完成“主城一体化”,谁便能率先享受这一红利和政策倾斜带来的诸多好处。

另一方面,《滇中城市群发展规划》的印发,为将建设面向南亚东南亚开放的门户城市群的大昆明核心要义又一次盖章,定位。
昆明主中心的城市空间结构,包括了昆明主城区、滇中新区两大部分。而包含嵩明、晋宁、安宁、富民等地的昆明至滇中城市群主要城镇1小时城际圈、昆明都市区1小时通勤圈,1小时内民生交通圈,在其发展中起到了至关重要的作用。
“要想富,先修路”,交通节点打通了,经济纽带还怕连通不了?
目前来看,滇中城市群中安宁、嵩明是发展最好的区域。其一,两者距离昆明都在30公里左右,且未来都有轻轨规划与昆明主城相连,交通壁垒的打破只是时间问题。其二,这两个区域也是诸多房企围猎的“香饽饽”,已有十余个全国一线品牌房企入驻,开发正当时。从区域楼市发展来看,产品差异划分明显,以刚需和文旅地产为主,提供的购房选择面很广。
当然,作为昆明“东进”轴线上至关重要的一环,通过规划中的地铁6号线三期,嵩明线,与空港经济区无缝相连的滇中新区-嵩明片区,将可能首先打破地理空间的限制,跨越山海,成为“十四五”期间,最先凸起的地方,并在轨道交通、区域发展上很有看点。
相较之下,为什么会是嵩明的发展和速度更胜一筹?
原因有三。其一,同样是交通轨道规划,全长20公里,以长水国际机场T2航站楼为起点,经杨林经开区、职教新城到达嵩明县城的嵩明线在“十四五”期间的目标是能够建成运行,而安宁线却并未有明确的表达。
再细品,仅嵩明境内就设置了设5个站点之多,几乎覆盖了区域内所有重要节点,也就是说未来的嵩明将会和昆明主城一样的便捷通达,城市的承载能力得到最大化的提升,有了可以容纳更多的人口和发展需求的基石。
其二,依托公路、铁路、航空三位一体交通网络轴线而形成的点轴联动,让打造“轨道上的滇中核心”有了可能性。加之人口吸虹效应下的的引导流动、产业的聚集、基建的强化,也就有了加快培育和壮大滇中城市经济群的关键。
此时此刻,昆明将会是这个滇中城市经济群中唯一一个特大城市,其引领作用直接影响到2035年滇中城市群的质量和品级。
也就是说,有着千万人口发展目标的昆明,需要一个人口“宣泄”的出口,去负荷和分担城市外溢的需求,同时去承担一部分城市功能。而率先打通交通壁垒的城市,首当其冲。
其三,目前嵩明撤县设市工作正在有序推进,按照工作计划,将于年内完成报批工作。
从“县”到“市”,一字之差的背后,代表了嵩明未来将迎来人口结构的变化,产业结构的调整,城市面积和投资空间的增大,除了民生条件的改善,实则是增强城市发展承载力,这才是最吸引人的地方。
通过“撤县设市”这一常规操作,来完成昆明“东进”扩容,加快融入主城一体化。显而易见,嵩明融入昆明主城还会远吗?
届时,滇中新区-嵩明片区就是其直接受益地带,在经济、产业、商业、居住、旅游等各层面,将无不与昆明主城高度同步,成为昆明扩大中心城市影响力反哺周边地区的首批受益人,好比开启了双向黄金通道的“加速器”。
价值洼地,想象和发展空间还能有多大?
回归到发展本身,在过去的很长一段时间里,滇中新区-嵩明片区的开发一度陷入沉寂,叫得上名的楼盘寥寥无几,开发仿若陷入停滞。
直到近两年,先后有恒大、碧桂园、浩创、中骏集团等房企相继重金挺进,入局,滇中新区的开发明显提速,政策开始向区域内倾斜,再次成为房企眼中的热土,价值的洼地。
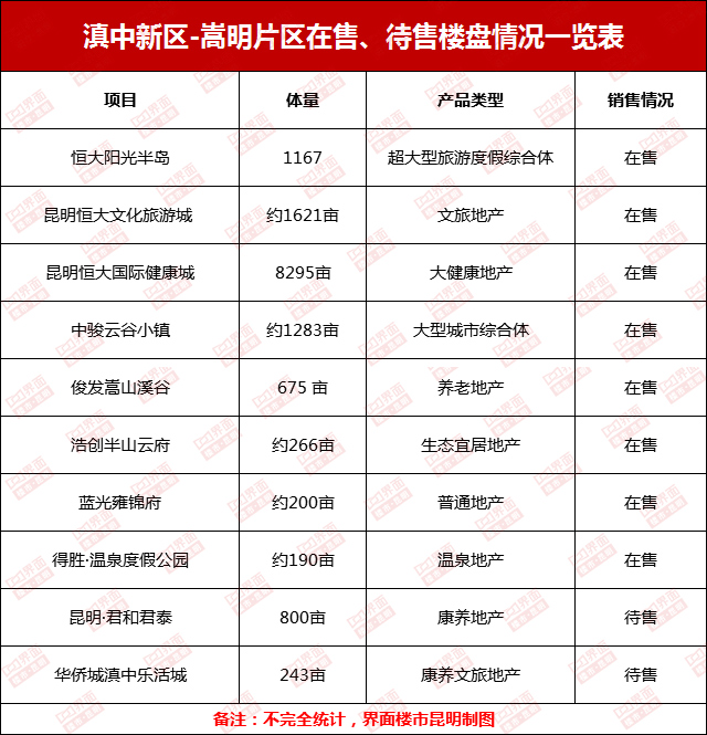
据不完全统计,目前恒大阳光半岛、恒大童世界、恒大文化旅游城、中骏云谷小镇、俊发嵩山溪谷、浩创半山云府、嵩明碧桂园、得胜·温泉度假公园、清华启迪科教健康小镇、生爱中医小镇、华侨城滇中乐活城、昆明·君和君泰等一批大项目相继签约落地,片区进入大开发、大建设时期。
且经过近两年的建设,区域内第一批房源即将进入交房阶段,迎接首轮人口红利的爆发期。
有意思的是,除了普通的刚需地产项目,区域内的几个在售、待售项目体量都很大,少则六百亩起步,多则千亩为单位都是常事。密度相对集中,彼此相隔距离并不远,大有“可连片打造”的可能性。
据公开的规划信息显示,别看整个片区面积不大,业态之丰富,可谓是“五脏俱全”,涵盖了大健康产业、大型文旅IP地标、城市综合体、文旅度假休闲、生态宜居社区等品类齐全的物业组合,但依然缺少能够让人“留下来”,“住在这里”的冲动。
而在去年悄然入局的三亚御苑集团,二十余载地产开发经验,立足旅居理念,以及其成熟的圈层价值体系,让区域内的业态多了另一种可能性——“旅居”,游一座城市,不如试试旅居在一座城市。
三亚御苑集团携中国旅居精著作品,君和君泰高端产品延续和升级,昆明·君和君泰落子滇中新区核心片区,以八栋地标性建筑打造城市封面作品,750亩恢弘大城体量,规划阔景高层、花园叠院、山水合院等复合型产品,1.84低密社区,御苑“三好”人居体系,缔造百万方国际康养小镇。让旅居,融入昆明大健康生活目的地的发展肌理。
据悉,项目售楼部暨样板间也将于近期开放,首批将推出一期建面约115-153㎡合院产品,地暖入户、臻装交付(地下2层赠送带装修)。

如此多丰富配套的规划和落定,基建逐步向主城看齐的国家级滇中新区,快速发展将带来无限红利,国际大城指日可待。
