文 | 独角金融 赵玉涛
8月16日,62岁的老将王健获批出任昆仑健康的总裁,之前空缺了四年的总裁之位终于有了着落。近3年来昆仑健康的业绩有了较为明显的好转,保费和净利润均呈上升趋势。继2015年之后,2019年昆仑健康净利润第二次实现扭亏为盈。
虽然业绩有了一些起色,但是此前的问题股东情况依然存在。
2017年,因入股昆仑健康的7家股东存在违规行为,监管要求昆仑健康引入新的合规股东。
2019年昆仑健康拟通过发行股份的方式引入4家新股东,但是其2021年发布的二季度偿付能力报告显示问题股东还没有完全清退,引入新股东的计划也未获批。
1、为期四年的临时负责人状态终结

昆仑健康保险股份有限公司(以下简称“昆仑健康”)总裁一职时隔四年终于迎来了新人选。
8月16日,银保监会发布了一则关于昆仑健康王健任职资格的批复,核准了其作为总裁的任职资格。

来源:银保监会
62岁的王健有丰富的保险从业经历。2015年2月入职昆仑健康之后,同年5月担任昆仑健康的副总裁,一直到2021年2月担任公司的临时负责人。公开资料显示,王健曾在中国人民保险公司、中国平安人寿保险股份有限公司、泰康人寿保险股份有限公司任职。
回顾昆仑健康的高管团队发现,总裁一职已有4年时间处于空缺状态,而这4年来,公司历经了3位临时负责人。
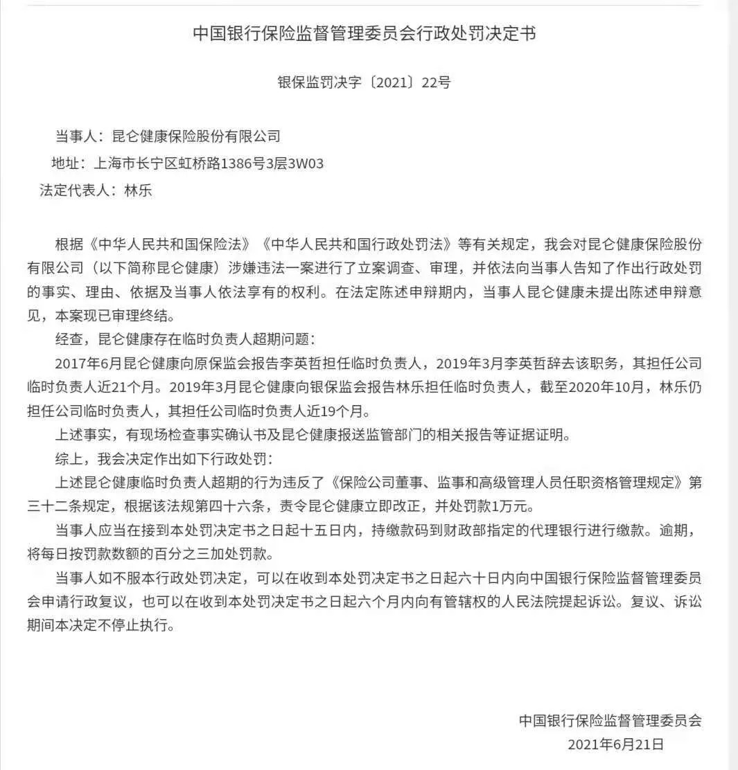
2017年傅杰辞去昆仑健康总裁一职之后,原公司董事长李英哲接任临时负责人,干了两年左右的时间之后,2019年3月因个人原因辞去了董事长和临时负责人一职,退居公司副董事长。同月,新的负责人无缝衔接,董事林乐被任命为临时负责人。直到2021年2月,副总裁王健担任临时负责人。
因为临时负责人一事昆仑健康还曾受到监管的处罚。从公告可以看到主要问题是临时负责人超期任职,李英哲辞任之前担任公司临时负责人近21个月,林乐担任公司临时负责人近19个月。昆仑健康被责令改正并被罚款1万元。

来源:银保监会
今年7月1日正式施行的新版《保险公司董监高任职资格管理规定》中明确提到,保险公司总公司总经理、总精算师、合规负责人、财务负责人和审计责任人,省级分公司、其他分公司和中心支公司总经理不能履行职务或缺位时,可以指定临时负责人,但临时负责时间累计不得超过6个月。
不论是新版的还是旧版的规定(临时负责时间累计不得超过3个月),前两位临时负责人任职期限均超过了规定的时间。
王健今年2月担任临时负责人,到8月任职期限也逼近6个月的监管红线,此次担任总裁一职的时间非常巧妙。有网友直言“感受到了昆仑健康满满的求生欲”。
2、偿付能力低于行业平均
昆仑健康于2006年成立,是国内首批专业健康保险公司之一。
2020年,公司营收为109.68亿元,同比增长137.08%;保费业务收入为84.15亿元,同比增长148.99%。2019年以来,昆仑健康的净利润第二次扭亏为盈(2015年第一次盈利1.52亿元),2020年净利润为2.93亿元,同比增长118%,同比有所上升。


来源:Wind
昆仑健康最新披露的二季度偿付能力报告显示,保险业务收入为28.98亿元,同比下降约36.78 %,净利润亏损3.84亿元。
从偿付能力来看,其综合偿付能力充足率和核心偿付能力充足率二季度均为138.35%,同比下降17.74%。最近一期风险综合评级为B。
根据银保监会发布的最新的保险业偿付能力状况表,人身险公司的综合偿付能力充足率为238.6%,核心偿付能力充足率为228.5%。明显可以看到昆仑健康的偿付能力充足率显著低于行业平均。
昆仑健康此前就2020年的偿付能力下降公开表示,公司偿付能力下降主要是由于公司业务发展、投资资产规模变化等因素的影响。
有业内人士表示,“利润是保险公司偿付能力的重要来源,昆仑健康此前一直亏损对此有一定的影响,另外其偿付能力充足率不高也与引战不成功有一定关系”。
3、坎坷的寻找新股东之路
昆仑健康引入新股东确实也不太顺利。
至于为何要寻找新股东,事情要从2016年8月说起。当时,昆仑健康发生了股权变更,引入了4家新股东。
转让方是昆仑健康原股东西藏恒实投资和福建清科投资,受让方是深圳市宏昌宇企业管理咨询有限公司、深圳市正远大科技有限公司、深圳市泰腾材料贸易有限公司和深圳市正莱达实业有限公司,股权变更完成之后,新引入的4家公司合计持股30.96%。
本来只是一次普通的股权转让,但是有不少媒体爆料称上述4家公司为“佳兆业郭英成家族”代持了股权,昆仑健康是“佳兆业郭英成家族”实际控制的企业。为此2017年2月和3月,原保监会两次向昆仑健康下发问询函。
对此,昆仑健康曾明确表示,4家股东之间不存在关联关系,且与“佳兆业郭英成家族”无关,而且上述4家股东的入股资金均来源于企业自有资金。
但没想到“打脸”来的如此之快。
2017年12月,原保监会发布《撤销行政许可决定书》,公告显示,昆仑健康之前的3家股东(福信集团有限公司、西藏恒实投资有限公司、福建清科投资有限公司)和前述新增的4家股东均存在资金来源为自有资金的不实陈述和编制提供虚假材料等行为。
为此原保监会撤销了之前变更股东和增资入股的许可,要求昆仑健康引入合规股东,在引资完成前不得向违规股东退还入股资金。

来源:原保监会
昆仑健康因此走上了引入合规股东之路。
2019年4月,昆仑健康官网发布了一则变更注册资本的公告,引入新股东进程终于迎来了新进展。
公告显示,昆仑健康拟通过发行股份的方式引入晋城福盛钢铁有限公司、深圳市中装建设集团股份有限公司、泰州三福船舶工程有限公司作为新股东,以1.5 元/股的价格发行约11.71亿股股份,募集资金总额为 17.56 亿元。本次增资完成后,公司注册资本增加为23.42亿元。
但是昆仑健康2021年新发布的二季度偿付能力报告显示,前述问题股东依然存在,股权也没有发生变化,前述股权变动也未获批。

来源:公司公告
对昆仑健康未来的发展你怎么看,其股东变动能否迎来新进展,欢迎留言讨论。
