文|雷达财经 张凯旌
编辑|深海
近日,北京蓝鹏律师事务所上海分所律师王之焰在自己手机的华为应用市场中下载了一款名为“谜题大陆”的游戏。游玩过程中王之焰发现,自己无法使用该游戏的“切换账号”功能,无论如何切换,最终都会回到用华为账号登录的界面,而不存在手机号、账号登录等其他选项。
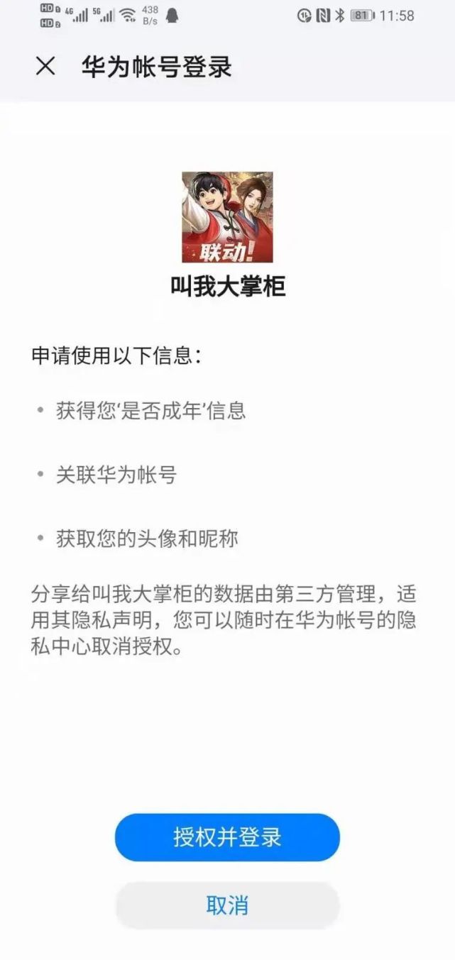
除此之外,在华为应用市场中下载的包括上古卷轴:刀锋、摩尔庄园、叫我大掌柜等在内的多款手机游戏,均需要授权给第三人强制调用华为账号信息才能游玩。但在苹果的App store中下载,则可以使用短信登陆、账密登录、游客登录等方式。
王之焰认为,用户在应用市场下载的软件应该是官方干净版的,上述案例中,华为侵犯了用户的知情权和公平交易权。目前,王之焰的案件材料已被上海普陀法院受理,案由为侵权纠纷。
王之焰反映的情况是否属实?雷达财经致电华为消费者客服,客服回应称,在华为应用市场中下载的大多数游戏默认通过华为账号来登陆,如果觉得影响游戏体验,可以通过其他渠道下载游戏。
值得一提的是,近日南都大数据研究院针对手机应用市场不合规现象展开了系列调查,发现苹果应用市场存在大量隐藏黄赌App,小米应用市场则有大量“无版号”游戏,这些游戏同样在侵犯消费者隐私。

手机应用市场,到底还有多少“猫腻”?
律师起诉华为应用商店侵权,法院已受理
据王之焰介绍,其使用购买的华为手机玩“谜题大陆”游戏时,自己无法使用该游戏的“切换账号”功能,无论如何切换,最终都会回到用华为账号登陆的界面,而不存在手机号、账号登陆等其他选项。
值得一提的是,王之焰用手机号登陆官方服务器后所显示的游戏账号ID与授权华为登陆的游戏账号ID不一致。而官方服务器的“切换账号”功能则可以正常使用。
此外,王之焰还在上古卷轴:刀锋、摩尔庄园、叫我大掌柜等其他从华为应用市场中下载的手机游戏中发现了类似情况。

王之焰称,若想解除华为账号的绑定,需要与华为客服联系,让对方告知具体方法,该操作较为复杂,一般消费者难以通过解除提示找到入口。且在解绑后,再次进入游戏还是仅此一种登录方式。

相比之下,在苹果应用商店下载的摩尔庄园则在屏幕右上方有明显的切换账号标识,且可以用短信、账密、游客等多种方式进行登陆。

王之焰认为,华为可能提供给了手游开发商一个调用用户信息认证的api(应用程序接口),并且与手游开发商之间签订了相关协议。这样手游开发商在植入api,并在应用商店上架后,才出现了强制要求用户授权个人信息的情况。
“应用市场属于手机底层的不可卸载的应用,通常所有消费者都有下载应用的需求,一般人的第一反应也是通过该应用市场下载App。如果手机开发商跟手游开发商甚至其他软件开发商搞了这个猫腻,以后用户下载到的都是不纯净版本。”王之焰指出。
在此基础上,王之焰将华为软件技术有限公司和谜题大陆的开发商——广州爱九游信息技术有限公司告上了法庭,并请求法院判令两名被告停止在游戏中强制要求调用华为账户信息,授权其账户注册、账户登录的行为。
雷达财经测试发现,在华为应用市场下载的“谜题大陆”在初次登陆时会提示需要将华为个人账户信息授权给该手游,授权后,无需填写任何注册信息即可登陆进行游玩。
但在游玩过程中,若想切换账号,则会在退出当前账号后再次与华为账号强制绑定。
雷达财经测试摩尔庄园发现,在华为应用市场中下载并进入该游戏后,用户只能在授权华为账号的情况下才能进行游玩,且游戏登录页面并无切换账号明显标识。值得关注的是,小米应用商店也存在相同情况。
随后,雷达财经致电华为消费者客服,对方表示,在华为应用市场里下载的大多数游戏都是默认要通过华为账号来登陆的。而当被问及此举是否会侵犯消费者选择的权利,客服称,如果觉得绑定华为账号影响游戏体验,建议可以通过其他渠道比如官网等下载游戏进行游玩。
曾被工信部点名,分级体系效果存疑
虽然近期因被美国“卡脖子”导致手机出货量大幅下跌,但经过多年发展的累积,华为应用市场还是有着庞大的用户基数。
2020年2月,在华为消费者业务举行的主题为“共联未来”的终端产品与战略线上发布会上,华为消费者业务CEO余承东在谈及华为应用市场时展示了几组数据。
经过9年的运营,华为应用市场已成为全球前三大的应用商店,仅次于谷歌和苹果。其覆盖了全球170多个国家和地区的6亿华为终端用户。2019年,华为应用市场应用下载量达2100亿次,全球月活跃用户超4亿。
2021年3月,华为分享的数据显示,其应用市场全球月活跃用户数已超5.3亿,应用程序发行量同比增长83%,App Gallery的应用分发量达到3844亿次。
而在这其中,游戏又是增长最快的类别,2020年,华为应用市场的游戏分发量同比增加了500%。
不过,华为应用市场也存在不少漏洞。
2021年4月,华为应用市场因上架审核不严格,存量问题清理不彻底,登记核验 App 开发运营者信息不准确,误导用户下载等问题被工信部通报。
另据南都大数据研究院近期针对手机应用商店不合规现象展开的系列调查,在2019年推出安卓应用分级体系的华为应用市场频繁出现搭讪骚扰、氪金诱导等状况。
据悉,设置应用等级后,应用市场本应仅允许安装所设置等级或低于该等级的应用。但华为应用市场在“12+”应用等级下,还出现了不少实际适龄提示为“16+”的游戏,如使命召唤手游、剑与远征、斗罗大陆-斗神再临、星战前夜:无烬星河等。
华为应用市场中,还存在专门提供手游、端游账号租借服务的应用。如在“12+”模式开放的一款名为“**租”的应用,就提供了王者荣耀、和平精英等30款游戏的账号租借服务,最低不到1元就能够租到成人游戏账号,从而绕过游戏防沉迷系统。
值得一提的是,在华为应用市场“12+”、“16+”的应用等级内,还存在不少交友App,在这些App的社区频道,露骨图文扑面而来,图片中女性多衣着暴露。此类应用的评论区中,遍布“变着法诱惑充钱”“聊两句就主动要求换另外一个软件聊天”等控诉。
在中国社会科学院法学研究所研究员支振锋看来,华为应用市场的“应用分级”效果目前来看有限,因为法律依据不明确,审查标准不清晰,对可能侵害未成年人的有害信息也无法起到阻隔作用。
应用商店乱象频发
雷达财经梳理发现,类似情况也出现在了苹果、小米、OPPO、vivo等建立了自身应用市场的品牌上。
今年4月与华为一同被工信部通报的App中,就包括了小米应用商店、OPPO软件商店和vivo应用商店。
另据南都大数据研究院的调查,小米应用商店优先推广的App内,存在大量“无版号”游戏,这些游戏还存在过度索权、侵害隐私、弹窗骚扰等乱象。
而在苹果应用商店输入"同城约X""赌场X"等词汇,则能看到一大批涉黄、涉赌等不法APP。

即使苹果应用商店审核指南中已明文规定:"应用程序中出现过于令人反感或者低俗的内容将会被拒绝"、"出现描绘暴力或虐待儿童等内容的应用程序将会被拒绝",但依然有不少不法App会把自身包装成益智游戏、购物商城等来做掩饰,点击进去还能看到"你探我X"等文字引诱来吸引用户下载。
中国社会科学院大学互联网法治研究中心执行主任刘晓春指出,应用商店在合规审查中如果支持违规应用上架,且有迹象表明应用商店明知违规软件存在过度索权行为却不去管理,就属于监管责任缺失。
一个不可否认的趋势是,应用商店在用户的手机生态中正扮演着越来越重要的角色。
工业和信息化部运行监测协调局披露的数据显示,截至6月底,我国第三方应用商店在架应用分发总量达到18674亿次。其中,游戏类下载量排第一位,下载量达2837亿次。
行业人士认为,想要打造一个风朗气清的应用市场环境,华为、小米、OPPO、vivo的应用商店需要按照法律法规和监管要求,主动建立和完善平台规则,加强自查清理。
雷达财经(ID:leidacj)
