文 | 王岚
在经历了7月26日的低开低走,盘中跌逾11%的情况后,2021年7月27日,川企佳发教育领涨在线教育板块,截至收盘,佳发教育报8.86,涨幅10.89%,换手率6.13%,主力资金净流入742.2万元。
7月26日消息,因“双减”政策的落地,A股在线教育股纷纷大跌,豆神教育跌停,全通教育下跌15.36%,方直科技、科德教育、勤上股份下跌10%以上,昂立教育、学大教育跌停。在上周五,7月23日美股收盘时,好未来教育跌超70.76%,高途跌63.26%,新东方跌超54.22%,51talk跌43.11%,精锐教育、掌门教育、朴新教育等都跌逾30%。
至7月27日,新东方(EDU)收盘跌幅仍超过30%,换手率33.33%,总市值33.26亿(美元),与此同时,“新东方赴公海开设收费21万的暑期邮轮培训班”说法传出,新东方已使用官方微博辟谣此事。新东方辟谣
除了新东方、好未来等“巨头”企业焦头烂额之外,众多的教育培训企业都在尽力缓和遭受重挫的局势。例如,五月以来持续下跌的校外培训概念股昂立教育在7月26日发布公告,公告显示其公司股东中金集团、长甲集团计划在未来6个月内增持公司股份,两大股东将增持不超过11%的股份。公告后的第二日,昂立教育继续下跌,截至收盘,报8.63,跌幅9.54%。
声明“双减”无影响 收入均来自B端

在这样的行业局势之下,7月27日佳发教育涨幅最高达到15.14%,一度领涨在线教育板块。而在线教育板块今日跌幅为2.02%,资金流出十亿元以上。
此前的7月26日,佳发教育跌超11%,晚间便发布公告,声明“教育行业双减政策对公司主营业务不存在重大影响”。
佳发教育公告显示:公司主营业务为研发、生产、销售、实施具有自主知识产权和自主品牌的教育信息化产品并为用户提供相关服务,主要面向国家教育主管部门、考试机关及学校,公司不属于“双减”政策调控的 K12 学科类校外培训机构,政策对公司主营业务不存在重大不利影响。公司“智慧教育”和“智慧招考”的顶层设计方案及软硬件产品,能够利用视频识别AI 技术、物联网和大数据分析技术,从教、学、管、考等多个方面有效提高学校教学质量。并在相关媒体采访时表示:“公司客户是国家教育主管部门、考试机关及学校,公司收入中,除了填报志愿服务这部分很小的业务来自C端支付,其余收入均来自B端。”
从公司的产品分布数据中也可以看出,标准化考点设备和智慧教育产品及整体解决方案是佳发教育获取收入的主要来源,分别占比68.05%和28.45%。
据公开信息,成都佳发安泰教育科技股份有限公司是国家高新技术企业,四川省建设创新型企业,其公司技术中心被认定为四川省企业技术中心,具有多种体系认证。
在佳发教育的公司介绍中显示,公司致力于为国家教育信息化提供优秀的系统解决方案,率先实现全国教育考试考务管理平台“一个平台,多种应用”;率先实现考试考务管理网上巡查系统“五级联网”,并向教学管理、在线教育、智慧校园等其他教育信息化领域延伸。
由佳发教育的主营业务方向可见,确实尚未涉及“双减”管控,7月26日的下跌或为“误伤”。
业绩预减近五成 称公司将有新机遇
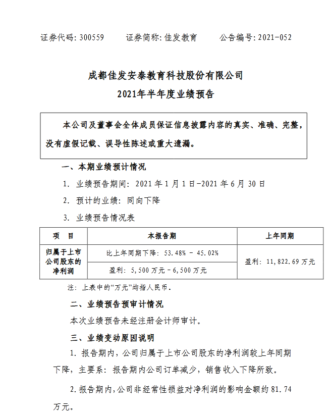
虽然,佳发教育近期的股票波动很可能是教育股集体大跌的“误伤”所致,但是佳发教育最新披露的业绩预告也显示,由于上半年订单减少,公司今年上半年归母净利润预计在5500万元到6500万元,对比上年同期11822.69 万元的数据,下降45.02%到53.48%。
在2018年和2019年,佳发教育曾经历过业绩高增长,分别实现营收3.90亿元、5.83亿元,到了2020年,业绩营收为5.90亿元,增速放缓。2021年上半年的预告中,业绩已经因订单减少变为“同向下降”。
对此,佳发教育曾公开解释,“智慧招考有季节限制,大部分在6月份会有订单,有些订单在下半年实现……前两年业绩增速很快跟智慧招考相关,当时随着国家第二轮标准化考点建设的推进,教育考试信息化行业市场需求增加,公司智慧招考系列产品收入快速增加。现在周期还在继续,相对来说高考相关的部分产品已经饱和,但在做一些其他的产品。”
在投资者交流平台上,有投资者提问:“国家扶持校园建设和智慧教育,后又出台了限制校外教育的一系列措施。请问这些政策对佳发有什么好的影响,会不会提升佳发的经营业绩?”
佳发教育回答此问题时表示, 公司主要为国家教育部门及人社考试部门提供考试组织管理的信息化产品和服务、为学校提供校内教学及教学管理用信息化产品和服务, 不属于“双减”政策限制的K12校外培训机构。学生学习回归校园,在校时间增加,为公司这样的提供校内信息化产品和服务的公司,带来了更多机遇。公司的智慧教育产品可以通过整合标准化考场、录播和平安校园等基础设备,利用视频识别AI技术、物联网和大数据分析技术,构建“管理应用、教学应用、安全应用、智慧服务、决策支撑”一体化的基于教室应用的解决方案……
此外,佳发教育还曾于近期答投资者提问时表明,“公司与腾讯为战略合作关系……联合腾讯教育,推出了新一代英语听说智能考试系统。”
声明:本文不构成任何投资建议
