文 | 王岚
7月第2周,即7月12日到7月16日,川企白酒板块重获涨势;家电行业中四川九洲上涨较为明显,彩虹集团持续下行;银行板块本周拉升,但成都银行下跌收盘;碳排放权交易开市,川企拟发挥新能源优势。
7月15日,蓝光嘉宝服务与碧桂园服务联合公布,蓝光嘉宝服务的除牌接受条件已达成,蓝光嘉宝服务预期将于8月19日下午4时撤销H股在香港联交所的上市地位。
深交所近日发布创业板上市委2021年第39次审议会议结果公告,成都趣睡科技股份有限公司发行上市(首发)申请获通过,成为成都高新区今年第11家上市及过会企业。今年,成都高新区上市及过会企业总数创历史最高纪录,领先中西部地区国家高新区。界面四川
白酒板块重获涨势 舍得酒业业绩预增
在7月15日,酒类股盘中发力走高,当日水井坊、舍得酒业涨停,7月16日,广誉远涨停,吉宏股份、洋河股份、舍得酒业等拉升。

本周,白酒板块回暖,五粮液、泸州老窖、舍得酒业、水井坊等均呈现涨势,截至7月16日收盘,分别报收277.52,222.2,244.8,145.88,对比7月12日的266.76,215.38,192,131.03均有上涨。
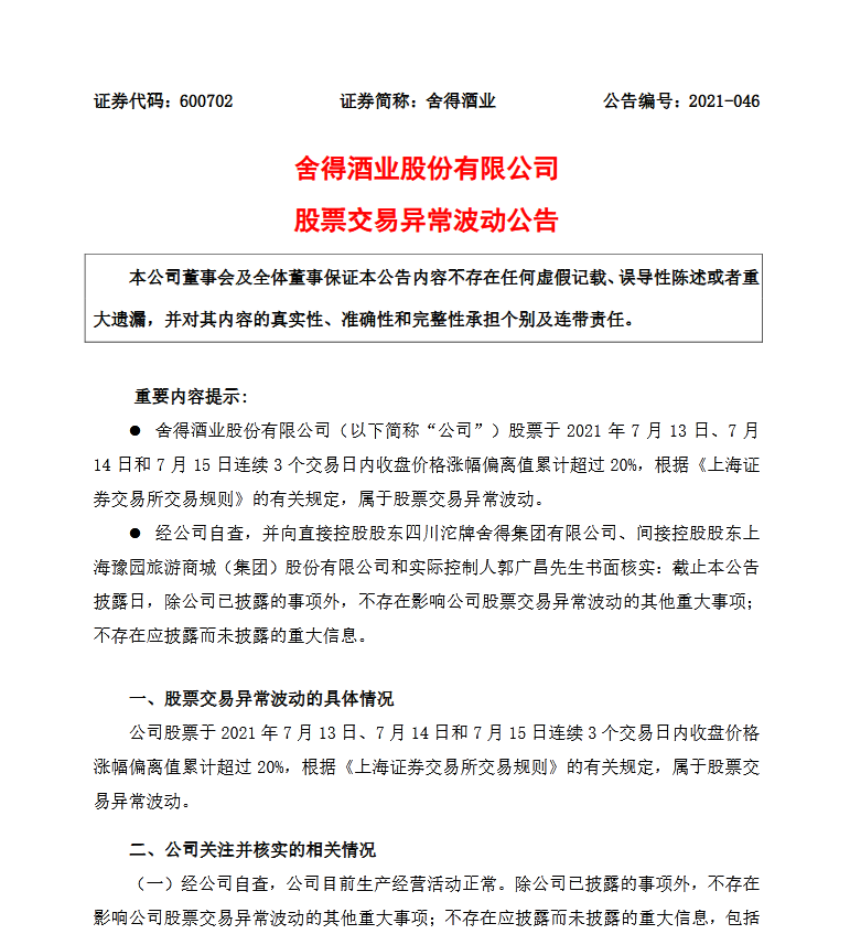
7月12日,舍得酒业披露2021年半年度业绩预增公告,预计2021年上半年实现归属上市公司股东净利润7.1亿元至7.5亿元,同比增长332.42%至356.78%,预计扣非后净利润为7.03亿元至7.43亿元,同比增长377.42%至404.59%。
受此消息提振,7月13日,舍得酒业股价强势涨停,截至收盘,股价为213.4元。7月15日,舍得酒业再次涨停,报244.75元。7月13日至7月15日,舍得酒业期间涨幅26.16%,累计偏离值23.78%,区间成交额119.28亿元。
7月16日,舍得酒业股份有限公司发布股票交易异常波动公告,公告中显示,除公司已披露的事项外,不存在影响公司股票交易异常波动的其他重大事项;不存在应披露而未披露的重大信息。包括但不限于重大资产重组、发行股份、上市公司收购、债务重组、业务重组、资产剥离和资产注入等重大事项。
浙商证券、安信证券、信达证券、华安证券等本周均发布研报,对舍得酒业持“买入”评级。浙商证券的研报中显示,机构认为舍得酒业的“老酒战略”或将实现弯道超车,拔高品牌力;2019年舍得酒业提出“双品牌”战略,将实现“沱牌复兴”定为公司重要工作,其公司名酒“沱牌”曾帮助公司在90年代实现规模的迅速扩张。
四川九洲上涨近3% 智能家电或成行业转机
7月16日,四川九洲收盘涨幅为1.17%,报6.9,成交额19.74万手,换手率1.93%,在家电行业中涨幅排行靠前,主力净流入1359.85万元。同板块川企四川长虹报2.83,无涨跌变动,成交量27.05万手,换手率0.59%。当日,格力电器主力净流入2.92亿,位居榜首。
上市公司资料显示,四川九洲成立于1991年,1998年上市,当下,在四川九洲的产品构成中,53.2%为智能终端产品。四川九洲电器股份有限公司的实际控制人和最终控制人均为绵阳市国有资产监督管理委员会,持有四川九洲电器股份有限公司股份比例47.61%。
7月15日,四川九洲发布2021年半年度业绩预告,预计经营业绩同向上升,归属于上市公司股东的净利润为7,000万元到7,500万元,比上年同期增长(调整后)308.49%到337.67%,基本每股收益盈利0.0684元到0.0733元。
四川长虹近五日最高点报2.92,最低点为2.80,波动下行。据Choice数据资料显示,四川长虹自2021年起,市场阶段表现始终低于行业指数与上证指数。根据年中盘点,截至2021年6月30日收盘,四川长虹报收于2.91元,较2020年末的2.90元上涨0.34%,跑输大盘。
2021年5月,四川长虹发布了激光电视、智能投影新品,长虹激光公司总经理李先平认为:“在彩电行业逐渐低迷的大背景下,投影显示产品市场销售规模逆势增长,家用智能投影仪市场潜力巨大。”
2021年6月,四川长虹电子控股集团牵头提交的《基于区块链的物联网零信任框架标准》正式立项,是全球首个“区块链+物联网安全”国际标准。
而彩虹集团在七月第二周持续下跌,截至7月16日收盘,报28.37,下跌0.94%。7月12日彩虹集团在深交所互动易中披露,截至2021年7月9日,公司股东户数为1.23万户,较上期(2021年6月30日)减少161户,减幅为1.29%,家用电器行业上市公司平均股东户数为4.69万户,彩虹电器股东户数低于行业平均水平。
从年中盘点来看,截至2021年6月30日收盘,彩虹集团报收于30.30元,较2020年末的37.56元(前复权价)下跌19.33%,跑输大盘。根据数据统计,自2021年6月起,彩虹集团开始持续走低于中小板指数。
2021年7月15日,天风证券发布家用电器行业专题研究报告,认为智能家居“风起青萍,蓄势待发”。研报中称,“智能家居即实现全屋智能化,2020年整体市场规模为4354亿元,过去4年复合年均增长率达20%,预计2050年整体规模将超8000亿元。其中,智能家电规模最大,达2822亿元。”家电智能化及全屋智能家居是未来家电行业由量增转为质增阶段的重要趋势,表示长期看好智能家电的发展。
成都银行入新董事 银行板块本周异动拉升
7月15日,银行板块异动,张家港行拉升涨逾7%,瑞丰银行、南京银行、常熟银行、苏农银行、成都银行等涨超2%。7月16日,张家港行仍旧保持涨势,截至16日收盘,张家港行报5.56,涨幅0.72%,换手率4.17%,成交额3.33亿。
成都银行本周波动下行,7月15日最低点报11.49,下跌3.2%,7月16日上午10点前,最低点至11.66,下跌1.68%。截至7月16日收盘,报11.85,对比本周一开盘价12.91,五天内整体呈现下行趋势。
7月13日,成都银行发布公告称,收到《中国银保监会四川监管局关于核准陈存泰成都银行股份有限公司独立董事任职资格的批复》(川银保监复〔2021〕349 号),四川银保监局已核准陈存泰成都银行独立董事的任职资格。
在五月中旬,中银证券曾发布研报对成都银行维持增持评级,研报中称:“盈利增长亮眼,资产质量优异,成都银行一季度盈利和营收增长超出市场预期,公司信贷增长强劲拉动规模快增,负债端优势依然突出。公司资产质量持续改善,不良+关注类占比已处行业第一梯队,拨备覆盖跻身上市公司中上水平,维持增持评级。”此后,消息面上,证券机构未再发布成都银行研报。
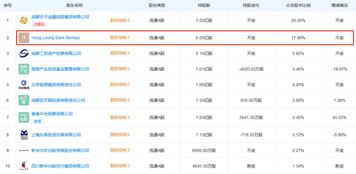
据天眼查App查询可见,持有6.5亿股,占总股本比例17.99%的马来西亚丰隆银行是成都银行十大股东之一 。据董事简历显示,近期获成都银行独立董事任职资格的陈存泰曾在马来西亚发展,曾任马来西亚联昌投资银行企业金融总监顾问、马来西亚联昌银行股份有限公司上海分行行长等职务。
碳排放权交易开市 川企拟发挥新能源优势
上海环境能源交易所发布关于关于全国碳排放权交易开市的公告,全国碳排放权交易于2021年7月16日(星期五)开市。根据生态环境部的相关规定,全国碳排放权交易机构成立前,由上海环境能源交易所股份有限公司承担全国碳排放权交易系统账户开立和运行维护等具体工作。碳排放配额(CEA)交易应当通过交易系统进行,可以采取协议转让、单向竞价或者其他符合规定的方式,协议转让包括挂牌协议交易和大宗协议交易。
近日,伴随全国碳排放权交易开市的临近,四川省国资委印发《关于省属企业碳达峰碳中和的指导意见》。
意见提出,发展壮大绿色低碳能源产业,省属企业要将“双碳”工作纳入“十四五”发展规划,要求2021年底前制定符合省属企业实际的碳达峰行动方案。
充分发挥水电、风能、太阳能等资源优势,推动能源领域省属企业绿色低碳发展,有序开展水电、风电、太阳能发电等绿色电力建设,推动发电企业电源结构改革,建立以新能源电力为主的新型电力系统。
开展氢能、生物质能应用研究,推动氢能、生物质能加快替换传统能源,逐步减少煤炭、汽柴油等化石燃料应用。
深化能源行业的能效提升改造,提高能源生产效率,构建产业现代化能源互联网,促进储能与多能互补、深度融合发展,提升综合能源系统的灵活性和安全性,构建清洁低碳、安全高效的能源体系,鼓励建设综合能源服务示范试点项目。
除此之外,本周化肥行业行情向好,四川美丰、泸天化连日上行。7月16日,四川美丰报收6.41,涨幅4.57%,泸天化报收4.71,涨幅3.97%,云图控股在上一周的7月8日,7月9日也经历了连续涨停。
声明:本文不构成任何投资建议
