文 | 中国电子银行网 苏妮洋 李洁
2021年是“十四五”开局之年,党的十九届五中全会通过《中华人民共和国国民经济和社会发展第十四个五年规划和2035年远景目标纲要》,明确了“双循环”新发展格局下绿色金融支持人与自然和谐共生的绿色发展主体任务,对绿色技术创新、绿色低碳发展与生态文明建设指明了方向。
商业银行作为金融体系的主要组成部分之一,在承担社会责任、管理环境和社会风险方面有着举足轻重的作用,应当积极支持国家战略,大力发展绿色金融业务,推进我国经济可持续发展。
一、商业银行发展绿色金融的重要意义
2016年,由中国人民银行、财政部、发展改革委等7个部门联合印发了《关于构建绿色金融体系的指导意见》,指出了我国绿色金融的核心要义,是通过金融手段减少资源损耗和环境破坏,实现经济与环境的协调发展。发展绿色金融是实现绿色发展的重要措施,也是参与全球绿色治理的重要途径。
(一)有利于商业银行树立良好的社会形象
发展绿色金融有助于银行业树立履行社会义务、承担社会责任和践行绿色发展的良好社会形象。随着“绿色发展”理念的普及与深入,发展和支持绿色金融将成为负责任、可持续企业的重要标志之一。商业银行作为金融体系的主要组成部分,不仅承担着维持和调节金融秩序的义务,还承担着一定的社会责任。同时,也能塑造良好的支持绿色发展的国际形象,助推商业银行开拓国际市场。
(二)有利于商业银行可持续发展
从银行自身的角度看,发展绿色金融是构建新型绿色金融市场、加速企业转型升级、实现商业银行可持续发展的必然选择。
国家高度重视绿色发展,作为商业银行应当抓住各个领域的可利用空间,实现投融资和金融创新,推动其可持续发展。布局绿色金融市场也是商业银行转型发展的重要方向,有利于商业拓展盈利渠道,整合企业经济构成,获取更多发展空间和发展机遇,赢得新的经济效益和金融市场。
(三)有利于商业银行提升风险管理能力
环境风险和商业银行的风险密切相关,通过发展绿色金融业务,商业银行能够有效规避因向高污染、高排放、有环保问题的企业提供资金支持造成的信贷损失,从源头上降低环境法律风险和环境信贷风险,提高自身风险管理能力。
二、我国商业银行绿色金融发展现状
(一)逐步构建绿色金融业务顶层设计
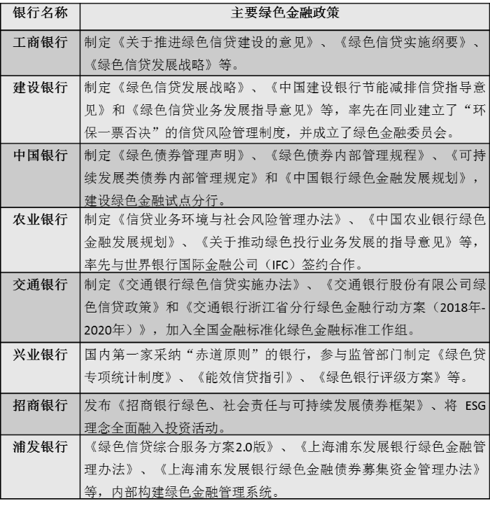
在绿色发展成为国家战略、成为国内外金融热点的背景下,我国商业银行深刻意识到发展绿色金融的重大意义,切实增强紧迫感,将绿色金融提升到战略高度。理念是行动的先导,商业银行以推动经济绿色发展、坚持绿色富国为己任,通过不断加强研究,布局管理,制定了一系列发展目标、产品体系、关键举措和机制保障,初步形成以国家战略为导向方针、银行自身特色为指引的顶层设计(如表1所示)。
表1 商业银行主要绿色金融政策

(二)不断推进绿色金融工具创新
一是绿色信贷发展良好。绿色信贷是商业银行绿色金融业务的主要部分,其含义为,一方面对从事生态保护与建设的企业或机构提供贷款扶持和给予实施优惠性的低利率;另一方面,对污染生产和污染企业的新建项目,在流动资金和投资贷款中施行贷款额度限制并实施惩罚性高利率。
近年来,随着我国绿色信贷政策的不断推进,商业银行绿色信贷业务迅速发展。
由中国银保监会发布的数据显示,截至2020年底,21家主要银行绿色信贷余额达到11.5万亿元。
在规模上(如图1所示),我国商业银行绿色信贷规模逐年攀升,信贷余额稳步增加,主要投放于节能环保项目、服务新兴产业两大领域,但绿色信贷余额总量仍然较小(如表2所示),占比并不高,还有很大的上升空间。

图1 2018年-2020年部分商业银行绿色信贷发展趋势 数据来源:各银行社会责任报告
表2 部分商业银行绿色信贷数据(截止2020年)

数据来源:各银行社会责任报告
二是绿色债券市场稳健发展。绿色债券所募集的资金主要投向于环境保护与资源节约的绿色产业项目,从而促进绿色金融的发展。2016年是中国绿色债券元年,以兴业银行和浦发银行为代表的我国商业银行,全年共有49家发行人发行了1990 亿元的各类绿色债券,让我国绿色债券从接近于零到发行规模达到2057.3亿元,一跃成为全球最大的绿色债券市场。到目前为止,绿色债券市场逐年攀升,发展稳健。
三是绿色金融产品不断创新。绿色基金、绿色保险、绿色信托、绿色PPP、绿色租赁等新产品、新服务不断涌现,有效拓宽了绿色项目的融资渠道,降低了融资成本和项目风险。
绿色基金方面,建设银行高度重视参与区域性绿色基金和产业型绿色基金的设立和管理;资产证券化方面,各商业银行都积极推动绿色项目资产证券化(ABS)业务,开展了有益尝试,并取得积极成效;绿色租赁方面,建设银行率先提出打造“绿色租赁”品牌,着力拓展新能源汽车、城市轨道交通、铁路客货运、清洁能源、水环境治理等重点领域,支持制造业绿色升级改造,以租赁手段促进节能减排。
(三)形成独具特色的金融实践路径
在政策的积极引导和商业银行的持续努力下,我国商业银行的绿色金融实践取得了初步的成果,并形成了符合我国国情和银行自身特色的金融实践路径。
多年来,我国商业银行积极创新绿色金融发展模式:
一是运用“1+N”方式即“贷+债+股+代+租+顾”等多种金融工具,为绿色产业提供综合金融服务支持。
二是形成“绿色金融+”特色路径,商业银行以绿色金融业务为抓手,结合证券、基金、信托、租赁、保险等各种现代金融业态,不断赋能普惠金融、乡村振兴、低碳减排和环境保护等多项社会,构建“绿色金融+”的新生业态。
三是搭建多元化绿色金融服务平台,通过线上金融服务平台,构建起开放多元的场景服务生态,为全社会绿色发展和转型升级提供综合金融服务。
三、深入绿色金融发展面临的挑战
我国商业银行在绿色金融发展的道路上不断探索前进,取得了一定成效,但仍然面临着许多挑战,主要可以分为市场环境角度和商业银行自身角度。
(一)从市场环境来看
一是绿色金融标准体系不够健全。我国绿色金融顶层设计相对较为完善,而标准体系建设相对较为滞后。一方面,绿色金融定义尚未完全统一,标准不统一会影响绿色企业融资情况,也会影响商业银行业务发展规划的制定,为监管方面带来困难。另一方面,政策扶持措施尚在探索阶段,未形成稳定成熟的具体方案,仅靠商业银行自身业务积累发展绿色金融,带动绿色产业发展存在一定的难度,尚未形成一套完整的业务服务流程体系。
二是缺乏合理有效的激励机制。目前我国部分商业银行绿色金融业务仍停留在表面,并未进行实质性的业务发展,主要是由于绿色产业投资时间长且收益率不高,商业银行动力不足。目前的激励政策只能带动部分国有银行践行绿色产业发展。对于已经提供的激励政策,缺乏配套的考核制度,存在绿色资金套利或者是资金挪用的漏洞,不利于引导绿色金融健康高效发展。
(二)从商业银行自身来看
一是绿色金融产品与服务缺少针对性。各商业银行在探索绿色金融业务时虽有所创新,但总体来看,大部分商业银行现有的产品,仍缺少系统性和针对性,没有针对消费需求做出创新。服务的客户多以大型绿色企业为主,中小微企业及个人的绿色金融业务较为薄弱。
据统计,中小微企业产生了中国53%的二氧化碳排放,绿色普惠金融发展存在明显短板。
二是绿色项目存在信息不对称现象。绿色金融发展的过程中存在着信息披露程度低的问题。大部分的商业银行,尤其是中小规模的商业银行,在绿色金融数据以及环保指标信息公开方面披露意愿低,程度低。近两年虽有部分银行开始重视绿色金融业务信息披露,但仍然存在问题,例如数据不够细致,银行间信息披露差异大,标准不统一等。
三是绿色金融运营能力尚显不足。绿色金融业务相较于传统的金融业务对银行员工提出了更高的要求,绿色金融发展不仅涉及项目开发,也需要运营管理,员工需要具备较高的金融专业知识水平。
目前,大部分商业银行缺少环境、金融及法律等方面复合型人才和团队,在从事绿色金融项目的评估、授信审批等业务的团队及人员方面有所欠缺,且尚未建立绿色金融相关的完整组织机构,制约了商业银行绿色金融业务的发展。因此不仅在组织架构优化亟需加强,人才储备方面也有待提升。
四、商业银行推进绿色金融发展措施
当前,商业银行发展绿色金融是大势所趋,对于商业银行而言,既是挑战,也是机遇。我国当前绿色金融发展局势下,各商业银行可采取有效措施解决面临的挑战,充分利用政策优势,优化顶层设计,深化科技创新,强化人才队伍,由点及面地助推绿色金融发展。
(一)夯实绿色金融基础建设,筑牢外部环境根基
绿色金融业务要想做到长远发展,相关部门需要完善法律法规及相关政策内容,让绿色金融拥有明确的定义,对“绿色”认知更清晰。商业银行也需要结合自身业务发展实际,参与到标准化体系与政策制定的过程中,为绿色金融发展建言献策,制定明确的标准来规范市场上层次不齐的绿色金融产品。
同时,政府需完善绿色金融配套激励机制,调动绿色金融发展积极性。适当地实施激励补贴政策以提高商业银行发展绿色金融业务的动力,对在绿色金融业务上投入较多的的商业银行予以奖励。通过财政补贴,税务减免等手段提供资金支持,帮助商业银行抵消绿色金融项目初期风险。对于企业也实行明确的奖罚分明制度,绿色企业享受税收减免等扶持政策,污染企业则需要一定惩罚措施。
对于实力较为雄厚的大型商业银行,可以与国际接轨,发展国际业务,对于中小商业银行以及绿色金融业务发展较为缓慢的商业银行,可以组织安排学习交流机会,帮助其业务发展。
(二)深化绿色金融技术创新,助推业务平稳发展
商业银行可以借助云计算、大数据、区块链和人工智能等技术,积累绿色业务数据和资源,分类施策、精准支持,以金融科技为抓手,助推绿色金融发展。
一方面,不断驱动绿色金融产品创新。通过改变传统绿色信贷准入标准和风控手段,深度嵌入绿色企业的采购、生产、销售链条,获取全链条历史数据、交易信息、日常收支等信息。利用数据应用及处理能力,推动银政企需求精准对接,为“轻资产”企业创新专属绿色产品,克服节能领域项目多、金额少、评估繁等难题,提高信贷运转效率。而在产品的种类上,要学会因地制宜、推出精准多元的绿色产品,实现长远健康发展。
另一方面,持续搭建绿色金融管理平台。通过建立绿色金融业务流程管理系统和绿色金融科技服务云平台,实现绿色项目识别和分类智能化、信贷环境和社会风险管理监督自动化及绿色信贷统计和报送实时化。
(三)完善绿色金融披露制度,健全内部风控体系
面对绿色金融发展过程中存在的明显信息披露问题,外部环境上,商业银行间需要完善信息披露制度,建立标准统一、指标一致的披露机制,构建集约化、共享型信息披露平台,及时向市场披露绿色项目相关信息,并注重信息披露的时效性和针对性。
从绿色信贷企业环境信息的披露、绿色债券发行的强制性信息披露、发行后的持续性信息披露以及绿色项目的信息披露等多维度完善信息披露。
在内部建设上,银行要加强风险防控,规范各类风险应对措施,建立风险转移和补偿机制,定期检查风控流程的完整性。项目初期成立专业团队进行尽职调查,评估项目风险,严格把控项目审核。建立并完善绿色金融风险监测预警机制,贷后根据风险监测指标进行项目风险评估,及时防控风险。同时提高绿色项目团队内控质量,避免员工与企业利益勾结,发生“洗绿”的情况。
(四)搭建绿色金融人才团队,构筑运营坚实后盾
我国绿色金融业务起步相对较晚,仍处于发展初期,人才相对匮乏,组织架构不够完善。
为了更好的发展绿色金融业务,首先,商业银行应有规划的对人才进行培养,加大对环保、金融等领域复合型人才的引进,通过有相关知识储备的人才,提升绿色金融业务的专业性。其次,商业银行需优化完善组织架构,建立专门的绿色金融部门,形成一套规范、高效和合规的管理章程和运营办法,把“专业的事情交给专业的部门”去做,保证绿色金融发展的有迹可循。
此外,商业银行也要对在职人员开展绿色金融技能技术培训,与高等院校、科研院所和专业化研究机构加强合作,制定系列培养方案,定期开展绿色金融、低碳环保等业务培训,不断夯实运营基础。
作者单位:中国建设银行合肥电子银行业务中心
