文|节点财经 晴天
5月24日晚8点,第一波6.18预售正式拉开了帷幕。直播界的两大“巨头”李佳琦和薇娅也在当晚进行了长达8个多小时的直播,两个人单场直播上架产品均超过200个,观看PV均破亿。
第一波正式销售开场仅30分钟,创尔美随即就突破了百万的销售额,登上国货护肤品牌销售榜。创尔美所代表的面膜是一个新的品类——医美术后面膜。
根据更美发布的《医美行业白皮书2020》显示,中国医美市场2020年市场规模为1975亿元,占据了全球总市场规模的17%。根据医美直播电商“变美日记”的数据统计,在该平台的直播成交类目中,10%为医用面膜等产品。
随着医美行业近几年逐渐兴起,术后养护成了第一要务。光子嫩肤、超皮秒等项目后,使用医用敷料面膜避免术后感染、促进术后修复的刚需,让创尔美代表的新面膜品类增势喜人。
过去两年的“双11”中,医用面膜销量屡创新高,电商主播李佳琦更是创下了一夜卖出25万片的销售记录。顶流直播的力推之下,创尔美这款主打敏感修复的面膜销量节节攀升。

创尔美背后的创尔生物也开始在资本层面布局。去年12月,创尔生物过会,后因财务资料过期,上交所中止发行上市审核。
至今为止,创尔生物过会半年仍未挂牌上市,但另一边的爱美客股价再创新高,主打敏感肌护理的国货品牌“薇诺娜”在深交所上市后,市值高企,“美丽经济”之下,以胶原蛋白敷料为绝技的创尔生物,能复制薇诺娜之路吗?
01 美白、保湿?医美面膜才是“永远滴神”
胶原医用敷料,听上去冷僻,但热爱护肤的医美人群或许比资本市场更熟悉这一概念。当前,各类医美项目如点阵、刷酸、提拉类的术后两周内,都需要用这类医用敷料进行修护。一般而言,医生都会建议在术后三天至一周内,每天两次使用这类面膜。
一天两次,让一周敷一次的面膜使用频率立刻提升了上来。从护肤到术后护理,显然需求更刚、更强。业内,包括创尔生物、巨子生物等企业都在力推“胶原蛋白”,这一成分可使得大小分子相结合,其中的大分子停留在皮肤表面,形成隐形保护膜,起到隔离保湿、修护受损肌肤屏障和抗皱的功效,小分子可深入直达真皮层,具有良好的促进细胞形成功能,从而达到护肤的功效。
在胶原成本成为明星之前,市场上主流的成分是“透明质酸”,这一成分的面膜主打保湿。但随着医美行业的兴起,透明质酸显然不够用了。就如同女性内衣正在抛弃性感的外在,转向拥抱舒适和运动一样,面膜行业也在发生变化。
美白、保湿、祛斑的功效面膜热度减退,医美械字号面膜则乘胜追击。消费者已经形成了一个概念,医美术后修复,胶原医用敷料才是标配。当消费者已经为医美付出动辄过万的成本后,对于20元一片的胶原敷料面膜的价格并不敏感。
创尔生物所主打的产品正是胶原医用敷料。招股书显示,创尔生物近三年(2017-2019年)胶原类生物护肤品销售收入分别为 0.45亿元、1.03亿元和 1.05亿元,在我国胶原类护肤品市场的市场份额分别为 5.70%、12.49%和 11.45%。
不要小看这样的市场份额,这足以撑起创尔生物的亿级营收。
2017-2020年,创尔生物实现营业收入分别为1.35亿元、2.14亿元、3.03亿元和3.03亿元;实现归母净利润分别为0.26亿元、0.67亿元、0.73亿和0.91亿元。

高速的增长的主要贡献动力来自于胶原产品。招股书显示,2020年,胶原产品占总营收的85.70%。不过,这种高占比正在逐年下滑,在2017年时,胶原产品占比高达95.02%。
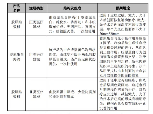
从产品看,创尔生物有两大品牌,分别为创福康品牌和创尔美品牌。创福康系列产品主要用于创面的辅助治疗,促进创面止血和修复,并可用于痤疮、皮炎、湿疹、皮肤过敏疾病的辅助治疗,产品包括胶原贴敷料、胶原蛋白海绵等,其中胶原贴敷料系皮肤科疾病辅助治疗的主要产品之一。
创尔美系列产1-1-86 品主要用于皮肤屏障护理、提升肌肤愈活能力,产品包括胶原多效修护面膜、胶原多效修护原液等。

图片来源:创尔生物招股书
在医用面膜市场,最大的几个玩家分别为陕西巨子生物技术所生产的可复美、哈尔滨敷尔佳科技生产的敷尔佳、以及广州创尔生物技术生产的创福康。
市场上以一类、二类管理的医用皮肤修复敷料医疗器械为主,截至 2020 年 6月30日,仅有3个按照三类管理的医用皮肤修复敷料医疗器械产品,其中国内企业2家,创尔生物就是其中之一。
值得一提的是,因电商直播规定,三类医疗器械不准许直播售卖。也就是说,真正最顶级的医用面膜创福康,从未出现在李佳琦或者薇娅的直播间中,而他们所推荐的主要是另一款产品创尔美。
尽管创尔美销售收入近三年保持稳定增长,从当前的市场规模占比看,创尔生物并不占有优势。招股书中提到,我国贴片式医用皮肤修复敷料市场中国内品牌或公司占据主导地位, “创福康”以及“敷尔佳”、“荣晟”、 “可孚”、“可复美”、“芙清/芙芙”、“绽妍”等国内品牌共同占据了接近 70%的市场份额。
按销售额计算,2019 年我国贴片式医用皮肤修复敷料市场上销售额TOP3分别为“敷尔佳”占比37%排名第一、“创福康”市占率为8%,排名第二。从市占率看,相比敷尔佳,创福康仍有不小的距离。
02 连续三年涨价,毛利率高达80%
不熟悉创尔生物的,或许以为这就是一家卖医用面膜的企业,事实上,在成立第二年,创尔生物就取得全国首款胶原贴敷料医疗器械注册证(Ⅱ类),并开始正式生产和销售胶原贴敷料。
在早期阶段,创尔生物的主要产品为胶原贴敷料,产品结构较为单一。直到2007年,创尔开始围绕活性胶原进行产业化,产品种类扩展至胶原润眼液、胶原蛋白凝胶、胶原蛋白海绵、鼻炎喷剂、关节腔注射液等产品的研究开发,2010年取得公司首个Ⅲ类医疗器械产品胶原蛋白海绵注册证。
与此同时,创尔开始生物护肤领域,将活性胶原应用到生物护肤品。不过,当时的创尔生物仍保留着传统的销售模式,主要通过线下进行销售,营收规模并不大。直到2013年,才开设了自有商城创尔美。时至今日,线上销售成为了创尔生物最主要的收入来源。
创尔生物的生物护肤品销售模式主要分为经销模式、直销模式和产品终端销售三种。其中,最主要的模式为直销。在直销方面,创尔生物线下直销模式下销售的胶原贴敷料,主要销往公立医院及药房。2017-2020年H1,销往公立医院的数量分别为5.85万片、6.15万片、16.33万片及 6.60万片;线上方面,2017-2020年H1,创尔生物的胶原贴敷料销量分别为22.6万片、61.71万片、330.5万片、236.61万片。

无论线上还是线下,2019年,都是创尔生物销量激增的一年。事实上,这是由于创尔生物在2018年底开设了天猫创福康旗舰店,开始利用电商平台销售,这直接导致销售收入快速增长。
在销量快速增长的背后,创尔生物的毛利率也高得惊人。
据招股书显示,2017年至2020年,创尔生物的综合毛利率分别为80.57%、83.65%、83.51%和82.54%,从整体里看,创尔生物毛利率保持在80%以上高位水平,在同行业上市公司中处于领先水平。


图片来源:天风天睿研报
分产品来看,胶原产品毛利率相较于非胶原产品更高,2020H1达到了85.71%,拉高了公司的整体毛利率。2019年下半年,创尔生物为了丰富品类推出了“水杨酸”类产品,但水杨酸系列的一般护肤品核心原料为外购进口原料,生产成本较高、毛利率较低。未来,随着销售量增多也可能导致了创尔生物毛利下滑。
当前,创尔生物的毛利率维持水平较高,其中一个原因与价格相关。2017-2020年H1,创尔生物的胶原贴辅料已经连续数年涨价,单片价格由最初的8.93元一片,升至11.41元一片。

图片来源:创尔生物招股书
值得注意的是,涨价并没有带动创尔生物业绩的明显增长,根据创尔生物最新的财报显示,创尔生物2020年营业收入为3.03亿元,营收仅微增0.22%。
虽然有着医美面膜的光环,但创尔生物却出现营收增长放缓之势,导致这一结果的原因,是营销成本的上升。
03 研发不足、营销过剩,创尔生物要当心“李佳琦依赖症”
导致成本上升的原因很多,但从创尔生物的财报看,并非是研发导致。
研发方面,2017-2020年,创尔生物分别投入765.60万元、1100.44万元、1421.70万元、1838.5万元,整体看,不足营收的十分之一。而问题关键在于,创尔生物所申报的为科创板,科创属性浓度存疑。
相较于研发,创尔生物最近几年的营销成本高企。
招股书数据显示,2017-2020年创尔生物销售费用分别为5495万元、6907万元、1.35亿元、1.15亿元,占收入比例为40.67%、32.22%、44.73%、37.88%。近四年,在销售方面的投入高达3.7亿元。

图片来源:天风天睿研报
根据销售费用占比看,线上推广服务费和广告宣传费占比逐年上升,到了2020年H1,更高达54.2%。其中有一部分流入了顶流主播的口袋。
从2019年开始,创尔生物新增了两家线上推广服务费支付公司,分别是薇娅背后的谦寻和李佳琦背后的美腕。
在今年上半年高达54.2%的推广服务费中,有27.08%付给了美腕。在李佳琦的直播间,创尔美这款面膜销量极佳,每每开播,几秒时间内售罄。但水能载舟亦能覆舟,高居不下的推广费砸出去后,能否带给创尔生物持续的高销量呢?
业内已经有前车之鉴,一个典型就是玉泽面膜,2019年下半年起玉泽品牌与李佳琦合作,一举催化品牌爆发。根据国信证券的估算,玉泽在2019年双11销售额同比增长超150%。
2020年1月到6月,玉泽共与李佳琦合作28场直播,直播日GMV(商品交易总额)占品牌总GMV约70%。此后,随着李佳琦与玉泽合作的中断,部分李佳琦粉丝心生不满。今年一季度,玉泽出现16%的下滑。
创尔生物与李佳琦这样的网红合作进行大众化推广,短期或许仍然能够维持较高的品牌营收增速,却是以销售费用的攀升作为代价,长期的过度依赖需要警惕出现“李佳琦依赖症”。
更何况,李佳琦的转化率和美妆博主的转化率是两个概念,李佳琦带来的流量更多是一次性红利,复购率无法维持,这样的增长不是以利润为目标的良性增长。
资本市场关注新品牌和新机会,但同样关注企业本身的质地,市占率不高的创尔生物想要通过营销换取快速增长,这条路并不好走。
