文 | 张力
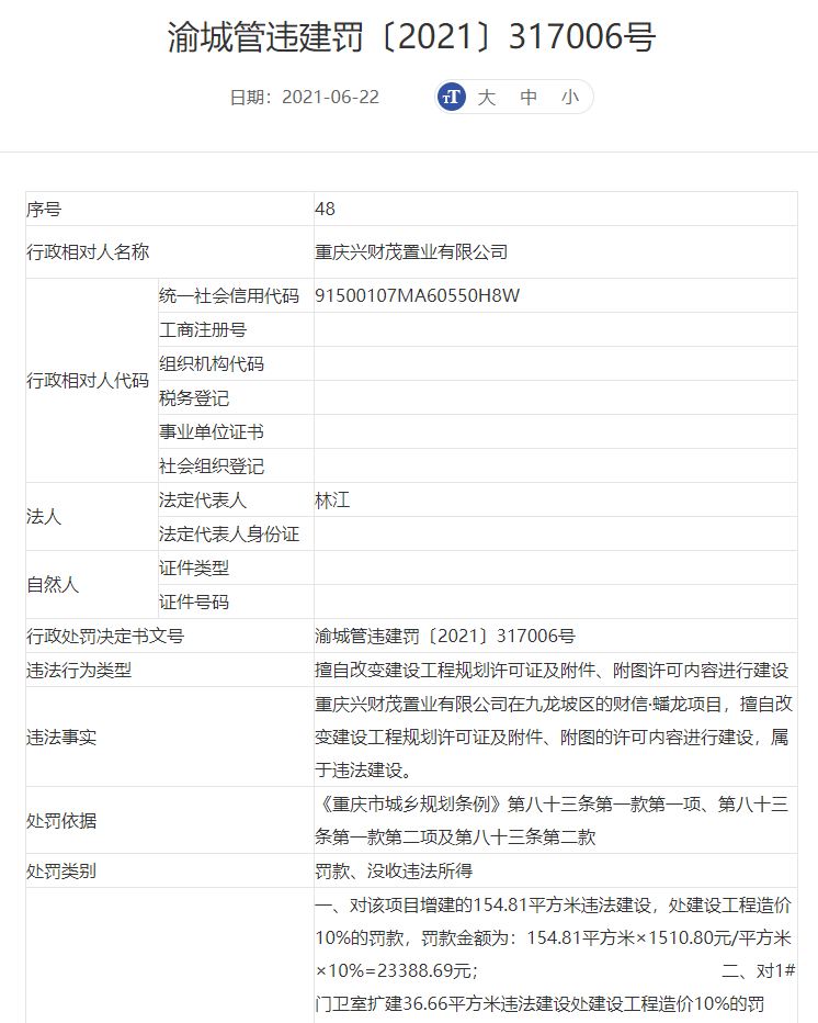
财信发展旗下重庆兴财茂置业有限公司在九龙坡区的财信·蟠龙项目,因擅自改变工程规划进行建设被罚。6月22日,重庆市城市管理局公布了上述违建行为,并对重庆兴财茂置业有限公司罚没465081.98元。
擅自改变工程规划建设被罚
处罚信息显示,重庆兴财茂置业有限公司在九龙坡区的财信·蟠龙项目,擅自改变建设工程规划许可证及附件、附图的许可内容进行建设,属于违法建设。
依据《重庆市城乡规划条例》第八十三条第一款第一项、第八十三条第一款第二项及第八十三条第二款。对财信•蟠龙项目增建的154.81平方米违法建设,处建设工程造价10%的罚款,罚款金额为 23388.69元;对1#门卫室扩建36.66平方米违法建设处建设工程造价10%的罚款,罚款金额为5538.59元; 对该项目超计容建筑面积56.57平方米处没收违法收入,没收金额为436154.7元。以上罚没金额合计为465081.98元。
被罚公司由财信发展控股

天眼查APP显示,重庆兴财茂置业有限公司成立于2018年11月2日,注册资本1000万元,法定代表人为林江。经营范围包括房地产开发;房地产经纪业务;房地产咨询;物业管理;停车场管理等。
公司由重庆财信弘业房地产开发有限公司持股51%,重庆鼎茂兴实业有限公司持股49%。重庆财信弘业房地产开发有限公司则由财信地产发展集团股份有限公司100%持股。
2018年11月5日,财信发展发布公告称,财信国兴地产发展股份有限公司的全资子公司重庆国兴置业有限公司拟与重庆鼎茂兴实业有限公司共同出资设立重庆兴财茂置业有限公司。其目的是为了共 同开发双方此前组成联合体竞拍取得的重庆市九龙坡区大杨石组团 土地。2019年11月28日,重庆国兴置业有限公司更名为重庆财信弘业房地产开发有限公司。
财信发展重庆大本营优势变弱
曾与龙湖、金科等被视作重庆本土房企“五虎”的财信发展,如今正逐渐掉队。
财信发展2019年5月5日发布公告,为亏损子公司兴财茂提供2.55亿元担保。
2021年第一季度财报则显示,财信发展实现营业收入5.01亿元,归属于上市公司股东的净利润为-2986.95万元。
从土地储备来看,财信发展从2018年累计持有土地为11块,总占地面积61万平方米,建筑面积131万平方米,缩减到2020年累计持有土地4块,总占地面积45.06万平方米,建筑面积119.92万平方米。
对财信发展而言,其发展高度依赖的重庆大本营,但财信发展在重庆的市场占有率却逐渐变弱。克而瑞数据显示,2020年,在重庆房企销售排行榜中,财信发展以43.4亿元的签约销售额位居第30名,远不及金科同期的签约销售额371.39亿元,龙湖223.6亿元,以及东原和协信超60亿元的签约销售额。
在其地产公司亏损引发市场关注的同时,其高层动荡的消息也在市场相继扩散。今年5月17日,财信发展发布公告,公司董事兼总裁王福顺、副总裁彭胜昔、监事唐宗福辞职,且均不在公司担任任何职务。包括正副总裁在内的三名高管同日辞职,将对财信发展带来什么影响,尚待进一步观察。
