记者|崔鹏
近日,匿名职场社交平台“脉脉”上流出一张腾讯游戏旗下光子工作室的内部通知截图,引发大量网友讨论。
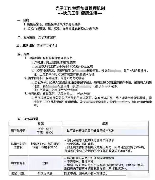
截图内容为腾讯光子工作室群的加班管理机制通知,内容显示,自6月14日起,光子工作室群将严格遵守周三健康日的作息要求,周三下班时间为18:00,除周三以外,工作日不得晚于21:00离开办公区域。

如有特殊需求,必须邮件报备审批,如上周工作日内加班人数超过规定,则该部门在次周的五个工作日均要求18:00下班。周末和节假日全部按照国家法定安排休假。
腾讯方面向界面新闻出示了一份光子工作室群的回应:为鼓励员工劳逸结合,进一步提升工作效率,同时也更好地关注身心健康,留出更多时间陪伴家人,我们在近期推出了此项措施。
6月11日,“腾讯试点强制6点下班”的话题在社交平台冲上热搜,有部分网友评论表示羡慕这种福利,希望能够求职光子工作室,也有网友质疑称这只是套路,在工作量不减少的情况下,员工只是把加班地点从公司换到家里而已。

腾讯游戏自研工作室体系的“周三健康日”制度最早始于2016年,按规定员工在周三下班时间为18:00。此前上海圈知名游戏公司莉莉丝和心动网络都曾经公开表态“不强制996”加班。
有游戏圈内人士告诉界面新闻,光子工作室群的业务体系已经非常成熟,运营这类基础性工作已经不会消耗员工大量的时间,而游戏必备的大量客服团队也是外包团队,本身工作地点并不在深圳。
光子工作室群为腾讯互娱旗下四大自研工作室群之一,多款知名游戏产品如《和平精英》和《欢乐斗地主》等均出自该工作室群。
